Tweetovi
- Tweetovi, trenutna stranica.
- Tweetovi i odgovori
- Medijski sadržaj
Blokirali ste korisnika/cu @wholebrainsuite
Jeste li sigurni da želite vidjeti te tweetove? Time nećete deblokirati korisnika/cu @wholebrainsuite
-
Prikvačeni tweet
In 2014
@AllenInstitute made a mesoscale connectivity atlas w viral tracing of over >100 of mice. Now, 4 years later, a tour de force@TonyZador idea of sequencing the connectome reproduces entire mesoscale connectome of cortex in a single mouse brain(1/5) https://goo.gl/ojwRXt pic.twitter.com/wori15SlYBPrikaži ovu nitHvala. Twitter će to iskoristiti za poboljšanje vaše vremenske crte. PoništiPoništi -
WholeBrain proslijedio/la je Tweet
My lab's first preprint on bioRxiv demonstrating how SynGAP1 splice variants and liquid-liquid phase transtions regulate dendritic developement and synaptic plasticity. Has intesrresting basic biology findings and relevance to SynGAP1 related disorders.https://www.biorxiv.org/content/10.1101/2020.01.28.922013v2 …
Hvala. Twitter će to iskoristiti za poboljšanje vaše vremenske crte. PoništiPoništi -
WholeBrain proslijedio/la je Tweet
Our collaborative project with
@BriggsGroup is out@NatureNeuro! Take a look at the beautiful fly Arc capsids that@SimonErlendsson reconstructed using cryo-EM!https://www.nature.com/articles/s41593-019-0569-y …Prikaži ovu nitHvala. Twitter će to iskoristiti za poboljšanje vaše vremenske crte. PoništiPoništi -
Highly recommend the environment in the BRAIN CoGS collaboration. Outstanding science, outstanding groups.https://twitter.com/IlanaWitten/status/1222552734987145219 …
Hvala. Twitter će to iskoristiti za poboljšanje vaše vremenske crte. PoništiPoništi -
WholeBrain proslijedio/la je Tweet
Excited to share our latest pre-print
- a framework for low-N protein engineering with data-efficient deep learning! Had a blast working with brilliant @EthanAlley@SurgeBiswas@kesvelt and@geochurch. https://www.biorxiv.org/content/10.1101/2020.01.23.917682v1 … Thread (1/7)Prikaži ovu nitHvala. Twitter će to iskoristiti za poboljšanje vaše vremenske crte. PoništiPoništi -
WholeBrain proslijedio/la je Tweet
I'd say three chapters are more complete than others: the genetics of axon guidance, the biological clocks, the molecular dissection of active zones at the NMJ. The best is probably yet to come, though.
Hvala. Twitter će to iskoristiti za poboljšanje vaše vremenske crte. PoništiPoništi -
WholeBrain proslijedio/la je Tweet
The largest scientific exercise of our time. Drosophila becomes the first behaviourally complex organism with a full connectome and an unrivalled set of genetic tools. The best model organism for those who want to understand how a brain works.https://twitter.com/biorxivpreprint/status/1219886544145743872 …
Hvala. Twitter će to iskoristiti za poboljšanje vaše vremenske crte. PoništiPoništi -
WholeBrain proslijedio/la je Tweet
My immigrant father came to the States in 1995 in search of a new adventure. He relinquished his fancy status as an MD to slave away in a research lab under a PI who severely underpaid him. Today, I read his first and only first-authored research paper: https://www.ncbi.nlm.nih.gov/pubmed/11146302 /1
Prikaži ovu nitHvala. Twitter će to iskoristiti za poboljšanje vaše vremenske crte. PoništiPoništi -
WholeBrain proslijedio/la je Tweet
I'm looking to hire a research technician. Our lab is interested in understanding the neural circuits that underlie social behaviors. DM or email me at mmurug5@emory.edu if you are interested. Please RT.
Hvala. Twitter će to iskoristiti za poboljšanje vaše vremenske crte. PoništiPoništi -
WholeBrain proslijedio/la je Tweet
There should be a German word for the crushing feeling you experience when you finish a task, open up your to-do list, and find that you can't cross it off because you never wrote it down in the first place. (German here: there is no such word.)
Prikaži ovu nitHvala. Twitter će to iskoristiti za poboljšanje vaše vremenske crte. PoništiPoništi -
WholeBrain proslijedio/la je TweetHvala. Twitter će to iskoristiti za poboljšanje vaše vremenske crte. PoništiPoništi
-
WholeBrain proslijedio/la je TweetHvala. Twitter će to iskoristiti za poboljšanje vaše vremenske crte. PoništiPoništi
-
WholeBrain proslijedio/la je Tweet
Found a solution based on a suggestion from
@Adrian_Jacobo: a mirroring app that turns the iPad into a touch-screen second monitor/remote for the computer. Here is me tracing a portion of the glomerular basement membrane using Apple Pencil on an iPad. https://twitter.com/KidneyMyosin/status/1217624421080412161 …pic.twitter.com/CW0y8t3O07Prikaži ovu nitHvala. Twitter će to iskoristiti za poboljšanje vaše vremenske crte. PoništiPoništi -
WholeBrain proslijedio/la je Tweet
very happy to share
@neurocaience 's thesis work on complimentary roles of medial & lateral VTA DA signals in regulating fear extinction. with@westontfleming@katherineee_7@PrincetonNeurohttps://twitter.com/biorxivpreprint/status/1217583800814882817 …Prikaži ovu nitHvala. Twitter će to iskoristiti za poboljšanje vaše vremenske crte. PoništiPoništi -
WholeBrain proslijedio/la je Tweet
Exciting new evidence that the eIF4A protein is an RNA chaperone that blocks RNA condensation & limits stress granule formation in human cells
@CellCellPress@gabtaub@anthonykkhong@bvt_sciencegeek@BioFrontiers@CUBIOCHEM1#RNA#stressgranules https://www.cell.com/cell/fulltext/S0092-8674(19)31393-5 …pic.twitter.com/Br2QCEGct6
Hvala. Twitter će to iskoristiti za poboljšanje vaše vremenske crte. PoništiPoništi -
WholeBrain proslijedio/la je Tweet
Illumina slide on blue/green chemistry & superresolution imagingpic.twitter.com/9Gt1XteviQ
Hvala. Twitter će to iskoristiti za poboljšanje vaše vremenske crte. PoništiPoništi -
WholeBrain proslijedio/la je Tweet
Tenure dossiers need to include confidential letters from past trainees. That's how you toss out the toxic PIshttps://twitter.com/VirusesImmunity/status/1216461476300578817 …
Hvala. Twitter će to iskoristiti za poboljšanje vaše vremenske crte. PoništiPoništi -
WholeBrain proslijedio/la je Tweet
As promised, this is really the ultimate call for
#cshlNeuroAI abstracts (due Jan 10--TODAY)! From#Neuroscience to Artificially Intelligent Systems (3/24-3/28) is a new meeting at CSHL Only 0 day to go!Hvala. Twitter će to iskoristiti za poboljšanje vaše vremenske crte. PoništiPoništi -
WholeBrain proslijedio/la je Tweet
David Peikon "Stories From a Life in Paint" Opens Thursday! - https://mailchi.mp/cavaliergalleries/adriennechristosxnantucket-945039 …pic.twitter.com/FJRaTrW8oC
Hvala. Twitter će to iskoristiti za poboljšanje vaše vremenske crte. PoništiPoništi -
WholeBrain proslijedio/la je Tweet
(1/16) Let’s get ready to rumble! “IRES the Virus” in blue versus “Cappy” in green: a fight to the death on single mRNA (red) in a live-cell cage match. Details from
@amandakoch92 here: https://www.biorxiv.org/content/10.1101/2020.01.09.900829v1 …pic.twitter.com/VUXyur4KKL
Hvala. Twitter će to iskoristiti za poboljšanje vaše vremenske crte. PoništiPoništi -
WholeBrain proslijedio/la je Tweet
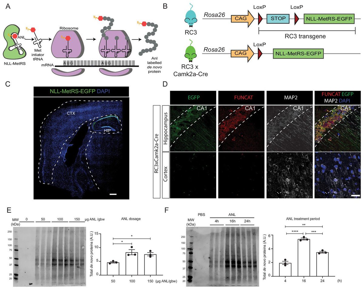
this is cool, love to see people pushing proteomics toward greater temporal and spatial specificity Cell-specific non-canonical amino acid labelling identifies changes in the de novo proteome during memory formation https://elifesciences.org/articles/52990 pic.twitter.com/W8QXeqYLmL
Hvala. Twitter će to iskoristiti za poboljšanje vaše vremenske crte. PoništiPoništi
Čini se da učitavanje traje već neko vrijeme.
Twitter je možda preopterećen ili ima kratkotrajnih poteškoća u radu. Pokušajte ponovno ili potražite dodatne informacije u odjeljku Status Twittera.
