Tweetovi
- Tweetovi, trenutna stranica.
- Tweetovi i odgovori
- Medijski sadržaj
Blokirali ste korisnika/cu @webchick
Jeste li sigurni da želite vidjeti te tweetove? Time nećete deblokirati korisnika/cu @webchick
-
Prikvačeni tweet
From the "TMI about my personal life" file. here's Coming Out 2.0: https://medium.com/@webchick/coming-out-2-0-a2c5f3b380f2#.rale50wbo …
#pridemonthHvala. Twitter će to iskoristiti za poboljšanje vaše vremenske crte. PoništiPoništi -
webchick-or-treat proslijedio/la je Tweet
Last couple days I updated *every page* in the Drupal 9 documentation at https://www.drupal.org/docs/9 Includes: - Alternate release dates explained - Up to date environment requirements - Rector based tools added - Recent Upgrade Status improvements - 9.0.x and 9.1.x explainedpic.twitter.com/acUpDIbBmS
Hvala. Twitter će to iskoristiti za poboljšanje vaše vremenske crte. PoništiPoništi -
Blast from the
#Drupal past: At one point, Drupal had zero automated tests. (These days it has about 30K.) This was the original list of manual tests I did on every. single. patch. https://groups.drupal.org/node/5974Hvala. Twitter će to iskoristiti za poboljšanje vaše vremenske crte. PoništiPoništi -
webchick-or-treat proslijedio/la je Tweet
What’s the status of all the Drupal 9 beta requirements? This was the topic of our Drupal 9 chat meeting on Monday. See the meeting log at https://www.drupal.org/project/drupal/issues/3107517 … — A lot of moving pieces gradually coming together. Thanks to our contributors for doing all the amazing things.
Hvala. Twitter će to iskoristiti za poboljšanje vaše vremenske crte. PoništiPoništi -
webchick-or-treat proslijedio/la je Tweet
Next Monday there will only be 32 days left until the first (ideal case) beta deadline. On the Drupal 9 readiness meeting we will go through each beta requirement one by one and discuss! Be there Monday 7pm UTC in
#d9readiness on http://drupal.slack.com !https://www.drupal.org/project/drupal/issues/3107517 …Hvala. Twitter će to iskoristiti za poboljšanje vaše vremenske crte. PoništiPoništi -
webchick-or-treat proslijedio/la je Tweet
Drupal 9 compatibility at Drupal
#ContributionWeekend 1. Quickstart guide at http://hojtsy.hu/blog/2020-jan-15/drupal-9-compatibility-contribution-quickstart-guide-drupal-global-contribution … 2. New Upgrade Status 2.0-beta1 with Twig and library deprecation checking & Drush! https://www.drupal.org/project/upgrade_status/releases/8.x-2.0-beta1 … 3. Upgrade rector to generate patches! https://www.drupal.org/project/upgrade_rector/releases/8.x-1.0-alpha1 …pic.twitter.com/eA2rGaLrVq
Hvala. Twitter će to iskoristiti za poboljšanje vaše vremenske crte. PoništiPoništi -
webchick-or-treat proslijedio/la je Tweet
Want to recognize someone for their integrity, kindness, and above-and-beyond commitment to the
#Drupal community? Nominations for the 2020 Aaron Winborn Award are now open!https://www.drupal.org/community/cwg/blog/nominations-now-open-for-the-2020-aaron-winborn-award …Hvala. Twitter će to iskoristiti za poboljšanje vaše vremenske crte. PoništiPoništi -
webchick-or-treat proslijedio/la je Tweet
Do you have bright ideas for celebrating/marketing Drupal 9's launch later this year? The
@drupalassoc is collecting ideas at https://form.asana.com/?hash=55f00cb25ff2d162cbb6c7bd19cd636dc48f8776bc4a8c0112aacbaff1eadd16&id=1158147574052544 … -- ones people propose to be published will be posted on a http://drupal.org issue with contribution credits assigned.pic.twitter.com/R8YDKrk52fHvala. Twitter će to iskoristiti za poboljšanje vaše vremenske crte. PoništiPoništi -
webchick-or-treat proslijedio/la je Tweet
Upgrade status 8.x-2.0-beta1 out now with Twig deprecation testing support, deprecated library usage checking, @DrushCli support, fixes for containerized environments and a form speed bump. Thanks@laurii1,@ropsue,@timdiels, jefuri & various others:https://www.drupal.org/project/upgrade_status/releases/8.x-2.0-beta1 …Hvala. Twitter će to iskoristiti za poboljšanje vaše vremenske crte. PoništiPoništi -
webchick-or-treat proslijedio/la je Tweet
Developer accused of unreadable code refuses to comment
Hvala. Twitter će to iskoristiti za poboljšanje vaše vremenske crte. PoništiPoništi -
webchick-or-treat proslijedio/la je Tweet
The Drupal Accessibility team just announced live office hours for the last Tuesdays of every month at 9 AM Pacific Time. The first one will be on January 28, 2020. For all of the links to the Google Hangout, editable agenda, etc., start here:https://www.drupal.org/docs/8/accessibility/a11y-office-hours …
Hvala. Twitter će to iskoristiti za poboljšanje vaše vremenske crte. PoništiPoništi -
webchick-or-treat proslijedio/la je Tweet
"MD Systems maintains multiple internal install profiles and supports almost 100 projects on http://drupal.org . We are committed to prepare all modules that we maintain for Drupal 9"
Thanks @MDSystems_CH for your commitment, simply invaluable!https://twitter.com/MDSystems_CH/status/1219280010885898241 …Hvala. Twitter će to iskoristiti za poboljšanje vaše vremenske crte. PoništiPoništi -
webchick-or-treat proslijedio/la je Tweet
Check out all 19 Drupal Global Contribution Weekend locations for January 24-26 2020 and add yours at https://groups.drupal.org/node/534741 See my guide for Drupal 9 project compatibility contribution at http://hojtsy.hu/blog/2020-jan-15/drupal-9-compatibility-contribution-quickstart-guide-drupal-global-contribution …https://twitter.com/dasjo/status/1218592323292008450 …
Hvala. Twitter će to iskoristiti za poboljšanje vaše vremenske crte. PoništiPoništi -
webchick-or-treat proslijedio/la je Tweet
Mozilla just laid off 70 fantastic people. If you can help them - open positions, offering helpful conversations and references, anything else - please say so. Use
#MozillaLifeboat as an umbrella tag for easy finding. Most of all: thank you folks for making the web better.Prikaži ovu nitHvala. Twitter će to iskoristiti za poboljšanje vaše vremenske crte. PoništiPoništi -
webchick-or-treat proslijedio/la je Tweet
Co-Founder of 1xINTERNET and one of the board members of
@drupalassoc,@baddysonja, is going to give a Keynote Session in@drupaldevdays about how to build up a contribution culture in a company and make it profitable for the company. Buy your ticket now, if you already haven't!pic.twitter.com/1CrP8aQImE
Hvala. Twitter će to iskoristiti za poboljšanje vaše vremenske crte. PoništiPoništi -
webchick-or-treat proslijedio/la je Tweet
Just published my Drupal 9 compatibility contribution quickstart guide for Drupal Global Contribution Weekend 2020! Check it out at http://hojtsy.hu/blog/2020-jan-15/drupal-9-compatibility-contribution-quickstart-guide-drupal-global-contribution … Thanks for early feedback to
@webchick,@laurii1 and@dasjo which made it much better.pic.twitter.com/qYPnmDK4Ui
Hvala. Twitter će to iskoristiti za poboljšanje vaše vremenske crte. PoništiPoništi -
webchick-or-treat proslijedio/la je Tweet
Blog post: Happy nineteenth birthday, Drupalhttps://dri.es/happy-nineteenth-birthday-drupal …
Hvala. Twitter će to iskoristiti za poboljšanje vaše vremenske crte. PoništiPoništi -
webchick-or-treat proslijedio/la je Tweet
We're excited to announce the Contribution Recognition Committee members have been selected. This committee will focus on recommending solutions for how we recognize the global community's contributions to Drupal. http://ow.ly/bvIX50xSBql pic.twitter.com/BwzIUMmuwz
Hvala. Twitter će to iskoristiti za poboljšanje vaše vremenske crte. PoništiPoništi -
webchick-or-treat proslijedio/la je Tweet
Hey
#Drupal service providers, I’m curious: what types of contributions your teams make (code, organizing, expertise, issue queues, mentoring, etc.)? What value do you see those contributions having for your company and/or Drupal?https://www.drupal.org/association/blog/contribution-recognition-committee-selected?utm_content=111956874&utm_medium=social&utm_source=twitter&hss_channel=tw-24758605 …Hvala. Twitter će to iskoristiti za poboljšanje vaše vremenske crte. PoništiPoništi -
webchick-or-treat proslijedio/la je Tweet
In the latest
@lullabot podcast,@mikeherchel and@vordude sat down with@lucashedding,@DavidStrauss and@TimLehnen to talk about Drupal's "Automatic Updates” initiative. They discuss the security, limitations, status, and gotchas of automatic updates.https://www.lullabot.com/podcasts/lullabot-podcast/automatic-updates-drupal-core …Hvala. Twitter će to iskoristiti za poboljšanje vaše vremenske crte. PoništiPoništi -
webchick-or-treat proslijedio/la je Tweet
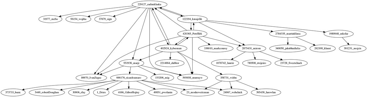
Who is mentor of your mentor? Let's graph!
#drupal#mentoring#drupalcz https://github.com/radimklaska/drupal_org_mentor_graph …pic.twitter.com/BICCAvGhKn
Hvala. Twitter će to iskoristiti za poboljšanje vaše vremenske crte. PoništiPoništi
Čini se da učitavanje traje već neko vrijeme.
Twitter je možda preopterećen ili ima kratkotrajnih poteškoća u radu. Pokušajte ponovno ili potražite dodatne informacije u odjeljku Status Twittera.