Tweets
- Tweets, current page.
- Tweets & replies
- Media
You blocked @sivan_yair
Are you sure you want to view these Tweets? Viewing Tweets won't unblock @sivan_yair
-
Sivan Yair Retweeted
My work with
@Graham_Coop on genetic privacy in genetic genealogy databases that allow uploads is now a paper in@eLife https://elifesciences.org/articles/51810 (1/n)Show this threadThanks. Twitter will use this to make your timeline better. UndoUndo -
Sivan Yair Retweeted
New preprint, on how *aggregate* recombination modulates: (a) variance in the genetic relatedness of relatives; (b) how rapidly selection purges introgressed DNA. Turns out (a) and (b) are... related! w/
@natebedelman@pavitra451@DrMANowak http://doi.org/10.1101/846147 1/2pic.twitter.com/dX7IEG3wiV
Show this threadThanks. Twitter will use this to make your timeline better. UndoUndo -
Sivan Yair Retweeted
(Thread) Here’s my new preprint, with
@Graham_Coop, on genetic privacy in genealogy databases that allow user uploads. (1/n)https://www.biorxiv.org/content/10.1101/798272v1 …Show this threadThanks. Twitter will use this to make your timeline better. UndoUndo -
Sivan Yair Retweeted
Center for Population Biology
@ucdavis Postdoctoral fellowship application. Davis is a wonderful place for Evolution & Ecology, & a lovely community.https://cpb.ucdavis.edu/cpb-postdoc-fellowship …Show this threadThanks. Twitter will use this to make your timeline better. UndoUndo -
Sivan Yair Retweeted
New preprint from me,
@AgEvoGenomes,@corlettwwood, Dan Schoen,@stepheniwright , &@JohnStinchcombe!! I'll summarize a bit below...https://www.biorxiv.org/content/10.1101/763870v1 …Show this threadThanks. Twitter will use this to make your timeline better. UndoUndo -
Sivan Yair Retweeted
thoughtful piece by
@JBYoder on new (and if I'm being honest, entirely un-surprising) work on the genetic basis of same-sex behavior: https://slate.com/technology/2019/08/gay-gene-study-ganna-biobank-23andme-risks.amp … or as@maggieRwagner put it: seems all my genes are just a tad gay

Thanks. Twitter will use this to make your timeline better. UndoUndo -
Sivan Yair Retweeted
Langley et al. Haplotypes spanning centromeric regions & archaic introgressionhttps://elifesciences.org/articles/42989
Thanks. Twitter will use this to make your timeline better. UndoUndo -
Sivan Yair Retweeted
For folks at
#Evol2019, my book is on sale at the OUP table in the exhibit hall. It's discounted, and you can get one before it's officially released in the US next month.https://twitter.com/vsbuffalo/status/1142406831081447425 …
Thanks. Twitter will use this to make your timeline better. UndoUndo -
Sivan Yair RetweetedThanks. Twitter will use this to make your timeline better. UndoUndo
-
Sivan Yair Retweeted
In work by
@Hakha_Most@molly_przew@daltonconley@jkpritch, we checked whether polygenic scores can be assumed to be portable *within* an ancestry group. They cannot. https://www.biorxiv.org/content/10.1101/629949v1 … [[thread]]Show this threadThanks. Twitter will use this to make your timeline better. UndoUndo -
Sivan Yair Retweeted
Looking for papers that discuss the contribution of **very** fine-scale environmental heterogeneity to within population phenotypic variation in plants. Any suggestions?
Show this threadThanks. Twitter will use this to make your timeline better. UndoUndo -
Thanks. Twitter will use this to make your timeline better. UndoUndo
-
We extended DMC to test for cases of adaptive introgression that are more likely for closely related species. Also allowed for extremely strong selection regimes. Called it DMC-MYAdIDAS: DMC Modified for Young Adaptive Introgression Distinguished from Allele Standinghttps://twitter.com/whitehead_ja/status/1124012156889051136 …
Show this threadThanks. Twitter will use this to make your timeline better. UndoUndo -
Sivan Yair Retweeted
I am so proud to share that our manuscript on adaptive introgression that enabled evolutionary rescue from pollution in Gulf killifish just got published in Science! Thank you to SO MANY people and to the fantastic co-authors!https://science.sciencemag.org/content/364/6439/455 …
Show this threadThanks. Twitter will use this to make your timeline better. UndoUndo -
Sivan Yair Retweeted
Congrats to
@eliasoziolor@NM_Reid@sivan_yair@krstnmlee &@whitehead_ja et al. on their paper Adaptive introgression enables evolutionary rescue from extreme environmental pollutionhttps://science.sciencemag.org/content/364/6439/455 …Thanks. Twitter will use this to make your timeline better. UndoUndo -
Sivan Yair Retweeted
@sivan_yair and I also had (maybe too much) fun developing DMC-MYAdIDAS, an inference framework to confirm and characterize adaptive introgressionhttp://bit.ly/myAdidasShow this threadThanks. Twitter will use this to make your timeline better. UndoUndo -
Great thread describing our new paper! Super fun to work with
@eliasoziolor@NM_Reid@krstnmlee@whitehead_jahttps://twitter.com/whitehead_ja/status/1124012150618578950 …Thanks. Twitter will use this to make your timeline better. UndoUndo -
Sivan Yair Retweeted
Looking for a tech position? Sadly (for me) two great techs from my lab are moving on to grad school. We are now looking to fill their spots. For more info: http://bit.ly/2TqxcEH Please RT!
Thanks. Twitter will use this to make your timeline better. UndoUndo -
Sivan Yair Retweeted
The maize genome is an ecosystem, full of transposable elements! With
@sna8@SpringerNathan and@jrossibarra https://www.biorxiv.org/content/10.1101/559922v1 …pic.twitter.com/HBpWAf2l2Y
Thanks. Twitter will use this to make your timeline better. UndoUndo -
Sivan Yair Retweeted
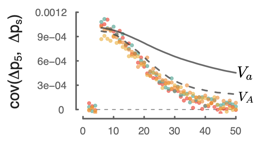
My latest with
@Graham_Coop, describing how polygenic selection creates autocovariance in neutral allele frequency trajectories. With temporal genomic data we can measure these covariances, and using our theory we can estimate fitness VA, and much more! https://www.biorxiv.org/content/10.1101/559419v1 …pic.twitter.com/wfINU3NWQ2
Show this threadThanks. Twitter will use this to make your timeline better. UndoUndo
Loading seems to be taking a while.
Twitter may be over capacity or experiencing a momentary hiccup. Try again or visit Twitter Status for more information.