Tweetovi
- Tweetovi, trenutna stranica.
- Tweetovi i odgovori
- Medijski sadržaj
Blokirali ste korisnika/cu @rainbyte_
Jeste li sigurni da želite vidjeti te tweetove? Time nećete deblokirati korisnika/cu @rainbyte_
-
Alvaro García proslijedio/la je Tweet
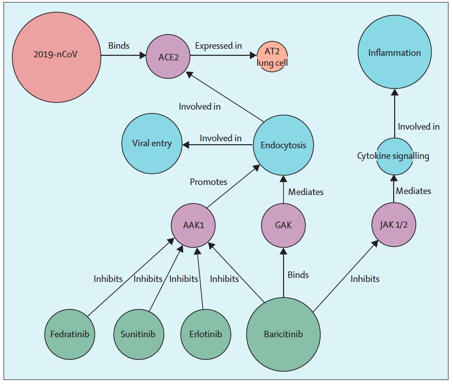
Fascinante, proponen un tratamiento contra el
#coronavirus#2019nCoV según un algoritmo de inteligencia artificial: baricitinib, un inhibidor de determinadas kinasas celulares, ¿funcionará?



@TheLancet https://www.thelancet.com/journals/lancet/article/PIIS0140-6736(20)30304-4/fulltext?utm_campaign=tlcoronavirus20&utm_content=115072097&utm_medium=social&utm_source=twitter&hss_channel=tw-27013292 …pic.twitter.com/aFFHX1UO8Y
Hvala. Twitter će to iskoristiti za poboljšanje vaše vremenske crte. PoništiPoništi -
Hvala. Twitter će to iskoristiti za poboljšanje vaše vremenske crte. PoništiPoništi
-
Alvaro García proslijedio/la je Tweet
Want to move your
#Nano funds from one seed to another? Check out "Keytools - Nano Wallet Sweeper" by Joohansson!https://youtu.be/V-CDsI7TvZcHvala. Twitter će to iskoristiti za poboljšanje vaše vremenske crte. PoništiPoništi -
Alvaro García proslijedio/la je Tweet
LibreOffice is a successor to OpenOffice(.org) and StarOffice before that! We have new major releases every six months, bringing important new features, security updates and compatibility improvements. https://www.libreoffice.org/discover/libreoffice/ …pic.twitter.com/AonpiR079j
Hvala. Twitter će to iskoristiti za poboljšanje vaše vremenske crte. PoništiPoništi -
Alvaro García proslijedio/la je Tweet
A coyote and a badger use a culvert as a wildlife crossing to pass under a busy California highway together. Coyotes and badgers are known to hunt together.
Peninsula Open Space Trustpic.twitter.com/oS9BL5JOoKHvala. Twitter će to iskoristiti za poboljšanje vaše vremenske crte. PoništiPoništi -
Alvaro García proslijedio/la je Tweet
Strings in WebAssembly (Wasm) https://medium.com/wasm/strings-in-webassembly-wasm-57a05c1ea333 … - a really detailed overview of how strings work in WebAssembly, with examples in Rust
Hvala. Twitter će to iskoristiti za poboljšanje vaše vremenske crte. PoništiPoništi -
Alvaro García proslijedio/la je Tweet
Busquemos alternativas para movilizar nuestro dinero de una forma más óptima y eficiente por el
#mundo, con$NANO no tienes que perder#dinero para mover tus activos a otra cuenta.#dinerodigital#digitalmoney#efectivodigital#criptonoticiaspic.twitter.com/FddldSOtv9
Hvala. Twitter će to iskoristiti za poboljšanje vaše vremenske crte. PoništiPoništi -
Alvaro García proslijedio/la je TweetHvala. Twitter će to iskoristiti za poboljšanje vaše vremenske crte. PoništiPoništi
-
Alvaro García proslijedio/la je Tweet
Great article on
#LightningNetwork limitations. This is why simple, scalable solutions are important#Nano vs#Bitcoin
https://twitter.com/quiestce69/status/1224307180159062016 …Hvala. Twitter će to iskoristiti za poboljšanje vaše vremenske crte. PoništiPoništi -
Alvaro García proslijedio/la je Tweet
No one need
#LightningNetwork if he can use$nano Oh wait?@bitfinex still not use$nano so we just use other exchanges like@binance or@krakenfx
$nano is what#bitcoin
was supposed to be!
#DigitalMoney of the#future which would deserve a#SuperBowl Ad https://twitter.com/bitfinex/status/1224380129117442050 …pic.twitter.com/HJBU9KGrctHvala. Twitter će to iskoristiti za poboljšanje vaše vremenske crte. PoništiPoništi -
Alvaro García proslijedio/la je Tweet
I choose the: - The fastest DAG (0.15s) - The most secure DAG (IMMUTABLE) - The decentralized DAG (ever more so) - The green DAG (8M x more efficient than Bitcoin) - The feeless DAG ($0.00) - The DAG anyone can learn to use in 2m
$Nano.#NanoIsSuperior#cryptocurrencyHvala. Twitter će to iskoristiti za poboljšanje vaše vremenske crte. PoništiPoništi -
Alvaro García proslijedio/la je Tweet
| ̄ ̄ ̄ ̄ ̄ ̄ ̄ ̄ ̄|
$NANO es: - Instantáneo - Sin comisiones - Ecológico |_________| \ (•◡•) / \ / --- | |Hvala. Twitter će to iskoristiti za poboljšanje vaše vremenske crte. PoništiPoništi -
Alvaro García proslijedio/la je Tweet
This. Is. Amazing! A very well done guide on
$NANO wallets.https://twitter.com/patrickluberus/status/1222897775064387597 …Hvala. Twitter će to iskoristiti za poboljšanje vaše vremenske crte. PoništiPoništi -
Alvaro García proslijedio/la je Tweet
Nos complace darle la bienvenida a
@nanowallets al ecosistema de$NANO, un excelente recurso que busca ayudar a los usuarios a navegar por la creciente colección de#wallets compatibles con#Nano. https://nanowallets.guide#dinerodigital#criptonoticiaspic.twitter.com/ABomxdIXsO
Hvala. Twitter će to iskoristiti za poboljšanje vaše vremenske crte. PoništiPoništi -
Alvaro García proslijedio/la je Tweet
GDScript docs maker is getting close to its first release: it can already dump your GDScript code reference as JSON, and convert it to markdown documents! There's only some content left to fill tomorrow, and it'll be ready to use. The tool: https://github.com/GDQuest/gdscript-docs-maker …pic.twitter.com/yVHOnWd8wj
Hvala. Twitter će to iskoristiti za poboljšanje vaše vremenske crte. PoništiPoništi -
Alvaro García proslijedio/la je Tweet
This is https://nanowallets.guide , a simple site that offers an overview of all the wallets that support Nano and features that they provide.https://www.reddit.com/r/nanocurrency/comments/ew6bsu/nanowalletsguide_a_guide_to_nano_wallets/ …
Hvala. Twitter će to iskoristiti za poboljšanje vaše vremenske crte. PoništiPoništi -
Alvaro García proslijedio/la je Tweet
Nadie puede censurar Nano,
$NANO no es controlado por una empresa. No hay ninguna autoridad que controle Nano, la funcionalidad de la red depende si las personas siguen operando en ella.Hvala. Twitter će to iskoristiti za poboljšanje vaše vremenske crte. PoništiPoništi -
Alvaro García proslijedio/la je Tweet
El sistema económico de
$NANO básicamente se basa en ejecutar nodos para proporcionarle a los servicios una reducción de costos de operaciones. Si los servicios aceptan otros métodos de pago, sería más costoso para ellos que los costos de operar un nodoHvala. Twitter će to iskoristiti za poboljšanje vaše vremenske crte. PoništiPoništi -
Alvaro García proslijedio/la je Tweet
Todavía quedan algunos ancianos en el mundo usando pulmotor. Son los sobrevivientes de una época donde no existían ciertas vacunas. En resumen: las vacunas funcionan. Seguir tu consejo sólo le va generar una vida inmensamente miserable a mucha gente.pic.twitter.com/t7tBNLNwSw
Hvala. Twitter će to iskoristiti za poboljšanje vaše vremenske crte. PoništiPoništi -
Alvaro García proslijedio/la je Tweet
Hola Eloy. Esto es un pulmotor. Cuando los chicos tenían poliomielitis y perdían el control del diafragma para respirar tenían que usar esta máquina para el resto de su vida. Ya no existen porque Salk y Sabin inventaron vacunas.pic.twitter.com/sfKqYW2DgK
Hvala. Twitter će to iskoristiti za poboljšanje vaše vremenske crte. PoništiPoništi
Čini se da učitavanje traje već neko vrijeme.
Twitter je možda preopterećen ili ima kratkotrajnih poteškoća u radu. Pokušajte ponovno ili potražite dodatne informacije u odjeljku Status Twittera.
