Tweetovi
- Tweetovi, trenutna stranica.
- Tweetovi i odgovori
- Medijski sadržaj
Blokirali ste korisnika/cu @ptimshel
Jeste li sigurni da želite vidjeti te tweetove? Time nećete deblokirati korisnika/cu @ptimshel
-
Prikvačeni tweet
THRILLED to share our two NEW computational toolkits called CELLEX and CELLECT for integrating GWAS and scRNA-seq to prioritize etiologic cell-types underlying traits and diseases. Tweetorial 1/12 https://www.biorxiv.org/content/10.1101/2020.01.27.920033v1 …pic.twitter.com/vxK0IJoKEr
Prikaži ovu nitHvala. Twitter će to iskoristiti za poboljšanje vaše vremenske crte. PoništiPoništi -
Pascal Timshel proslijedio/la je Tweet
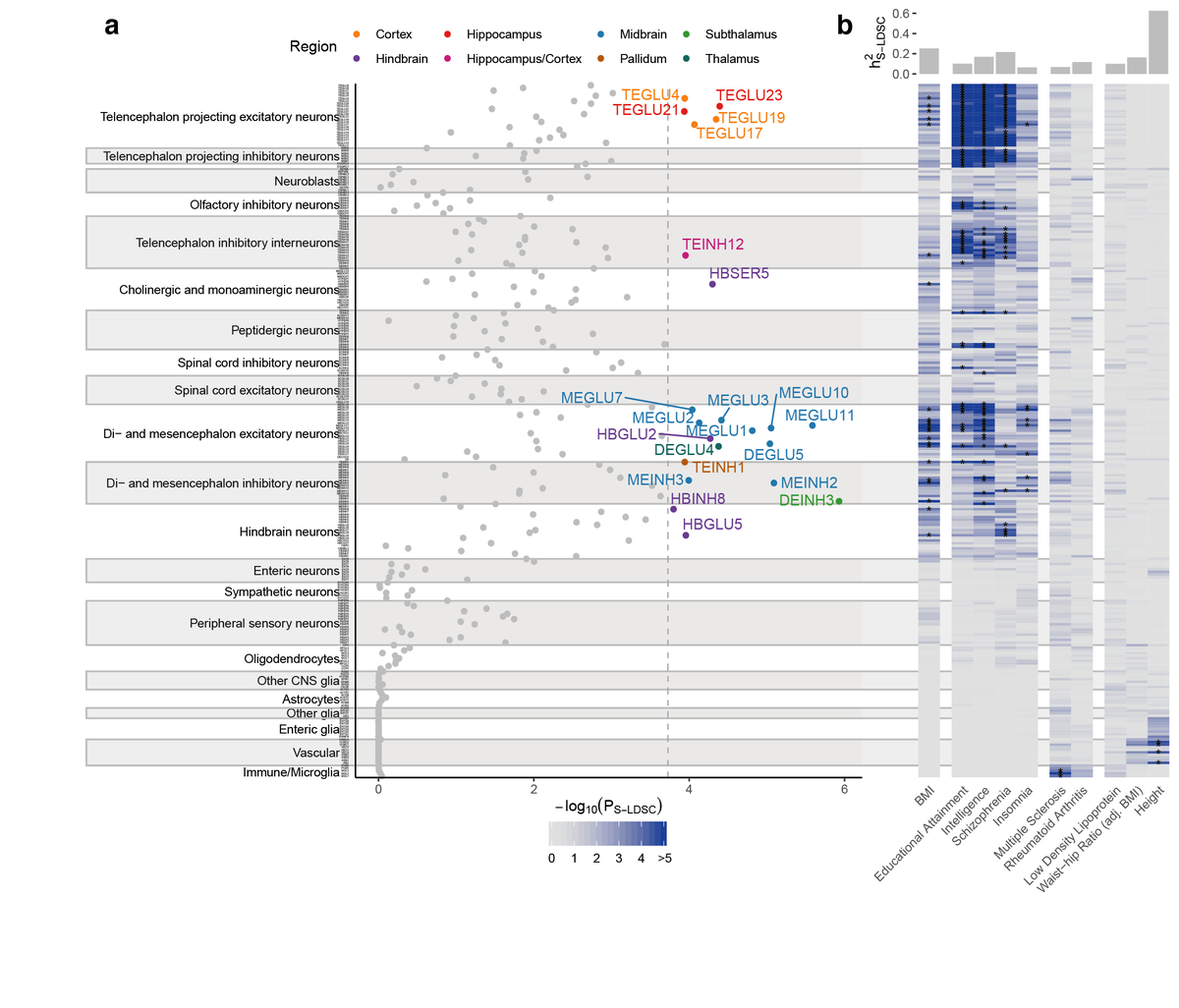
(1/7) EXCITED to share our latest work on “Mapping heritability of obesity by brain cell types”
@ptimshel went through 727 cell types and identified 22 neuronal cell types enriching for obesity#gwas SNPs@cbmrhttps://www.biorxiv.org/content/10.1101/2020.01.27.920033v1 …Prikaži ovu nitHvala. Twitter će to iskoristiti za poboljšanje vaše vremenske crte. PoništiPoništi -
There are many people I want to thank:
@tunepers for supervising my PhD.@diegoisworking for pioneering RolyPoly. H. Finucane and S. Gazal for S-LDSC support. Christiaan de Leeuw for MAGMA support. Jonathan Thompson,@TobiAlegbe,@StanniusT, Ben Nielsen and@dylanrausch. 12/12Prikaži ovu nitHvala. Twitter će to iskoristiti za poboljšanje vaše vremenske crte. PoništiPoništi -
Bonus: in the Supplementary Notes, we attempted to unify the CELLECT cell type prioritization model with the so-called omnigenic hypothesis proposed by
@jkpritch. 11/12pic.twitter.com/hKlcdognUZ
Prikaži ovu nitHvala. Twitter će to iskoristiti za poboljšanje vaše vremenske crte. PoništiPoništi -
Our results highlight the brain as the master regulator of body weight. Together our results provide an expanded view of the brain’s role in obesity and suggest new avenues for obesity research. Check out the accompanying tweetorial by
@tunepers! 10/12pic.twitter.com/oqE72G6xJw
Prikaži ovu nitHvala. Twitter će to iskoristiti za poboljšanje vaše vremenske crte. PoništiPoništi -
We applied CELLECT and CELLEX analysis to obesity. Here’s the output of CELLCT (http://mousebrain.org dataset). You can easily do the same analysis for any other GWAS trait. 9/12pic.twitter.com/bvVX6a0f6L
Prikaži ovu nitHvala. Twitter će to iskoristiti za poboljšanje vaše vremenske crte. PoništiPoništi -
CELLECT leverages existing ‘genetic prioritization’ methods (e.g. S-LDSC) but makes them much faster and easier to setup and run, thanks to a scalable and reproducible snakemake workflow. 8/12
Prikaži ovu nitHvala. Twitter će to iskoristiti za poboljšanje vaše vremenske crte. PoništiPoništi -
CELLEX example on Tabula Muris data: the cell types with the highest CELLEX expression specificity for apolipoprotein and glucagon, are hepatocytes and pancreatic alpha-cells, respectively. 7/12pic.twitter.com/LbhPpYrsIB
Prikaži ovu nitHvala. Twitter će to iskoristiti za poboljšanje vaše vremenske crte. PoništiPoništi -
CELLEX computes cell type expression specificity profiles. It employs a "wisdom of the crowd"-approach by integrating multiple expression specificity (ES) metrics to capture multiple aspects of ES. We show that CELLEX ES is more robust than individual ES metrics. 6/12pic.twitter.com/c8oMH2DQnk
Prikaži ovu nitHvala. Twitter će to iskoristiti za poboljšanje vaše vremenske crte. PoništiPoništi -
A key challenge when integrating GWAS and scRNA-seq data is how to robustly represent a cell-type’s unique gene expression profile. To address this challenge, we developed CELLEX. 5/12
Prikaži ovu nitHvala. Twitter će to iskoristiti za poboljšanje vaše vremenske crte. PoništiPoništi -
Most SNPs identified by GWAS are non-coding, suggesting that gene regulation plays an important role. CELLECT is built on the hypothesis that disease-associated SNPs can be linked with the genes they regulate to identify likely etiologic cell-types expressing these genes. 4/12
Prikaži ovu nitHvala. Twitter će to iskoristiti za poboljšanje vaše vremenske crte. PoništiPoništi -
The growing number of large-scale scRNA-seq atlases (
@humancellatlas) provide a unique opportunity to systematically uncover cell types underlying traits and disease – when properly integrated with GWAS. We built CELLECT to do exactly this. 3/12Prikaži ovu nitHvala. Twitter će to iskoristiti za poboljšanje vaše vremenske crte. PoništiPoništi -
The software is available at CELLEX: https://github.com/perslab/CELLEX CELLECT: https://github.com/perslab/CELLECT Reproducible code accompanying the paper: https://github.com/perslab/timshel-bmicelltypes … 2/12
Prikaži ovu nitHvala. Twitter će to iskoristiti za poboljšanje vaše vremenske crte. PoništiPoništi -
Pascal Timshel proslijedio/la je Tweet
Following a few requests, here’s the (now-required) Twitter summary of our paper on 'transcriptional scanning' in the testes.
@BoXia7 https://www.cell.com/cell/fulltext/S0092-8674(19)31377-7 …pic.twitter.com/GAI48Dh10K
Prikaži ovu nitHvala. Twitter će to iskoristiti za poboljšanje vaše vremenske crte. PoništiPoništi -
Pascal Timshel proslijedio/la je Tweet
My blog post from 2017 which I converted to a bioRxiv pre-print last year has now been peer reviewed and published in Nature Biotechnology
@NatureBiotech: https://www.nature.com/articles/s41587-019-0379-5 … "Droplet scRNA-seq is not zero-inflated"pic.twitter.com/gLe9J0uczP
Hvala. Twitter će to iskoristiti za poboljšanje vaše vremenske crte. PoništiPoništi -
Pascal Timshel proslijedio/la je Tweet
A year ago in Nature Biotechnology, Becht et al. argued that UMAP preserved global structure better than t-SNE. Now
@GCLinderman and me wrote a comment saying that their results were entirely due to the different initialization choices: https://www.biorxiv.org/content/10.1101/2019.12.19.877522v1 …. Thread. (1/n)Prikaži ovu nitHvala. Twitter će to iskoristiti za poboljšanje vaše vremenske crte. PoništiPoništi -
Another great essay by
@ItaiYanai : What is the question? "Science is the art of dealing with things we do not know enough about."https://genomebiology.biomedcentral.com/articles/10.1186/s13059-019-1902-1 …Hvala. Twitter će to iskoristiti za poboljšanje vaše vremenske crte. PoništiPoništi -
A beautiful and important essay by
@ItaiYanai and Lercher. Night and Day science. Any new PhD student should learn the dynamics between night and day science, and perhaps consider how connected science and liberal arts can be.https://genomebiology.biomedcentral.com/articles/10.1186/s13059-019-1800-6 …Hvala. Twitter će to iskoristiti za poboljšanje vaše vremenske crte. PoništiPoništi -
The network of science is a humbling piece of art. Your paper is a dot in a vast inter-connected web of knowledge.https://youtu.be/GW4s58u8PZo
Hvala. Twitter će to iskoristiti za poboljšanje vaše vremenske crte. PoništiPoništi -
My year in Music: Marley to wake me cheerfully up; Cohen to soothe me in bed; Baker, Holiday and Armstrong to make the Sunday feel extra long, joyful and full of possibilities.https://open.spotify.com/wrapped/f316ea49c99228ff70118ab4883574a11500d39e …
Hvala. Twitter će to iskoristiti za poboljšanje vaše vremenske crte. PoništiPoništi
Čini se da učitavanje traje već neko vrijeme.
Twitter je možda preopterećen ili ima kratkotrajnih poteškoća u radu. Pokušajte ponovno ili potražite dodatne informacije u odjeljku Status Twittera.