Paul Biggar

@paulbiggar

Making coding 100x easier at w/ . Previously founder . Devtools, startups, and programming. (he/him/his)

San Francisco
Vrijeme pridruživanja: studeni 2009.

Medijski sadržaj

  1. 18. lis 2019.

    More than anything in this world, I want to know what happens if I open this

  2. 16. lis 2019.

    I'm actually over here screaming at some of the replies. Google analytics! Firebase+now! Lambda+SQS+S3! GitHub pages and hosted Redis! How did we let simple programs get so complex? We had this solved in 1997

    Prikaži ovu nit
  3. 16. lis 2019.
    Odgovor korisniku/ci
  4. 3. lis 2019.

    Our love affair with continues

  5. 30. ruj 2019.
    Odgovor korisnicima

    I don't want to speak for the folks, but I think we abstract the underlying infra in different ways. Watch the demos in and to compare

  6. 4. kol 2019.
  7. 11. srp 2019.
    Odgovor korisnicima i sljedećem broju korisnika:

    Drake the pirate duck!

  8. 10. srp 2019.

    I still haven't written my "how to find a cofounder" notes from two years ago that everyone asks me for, but a summary:

  9. 9. srp 2019.

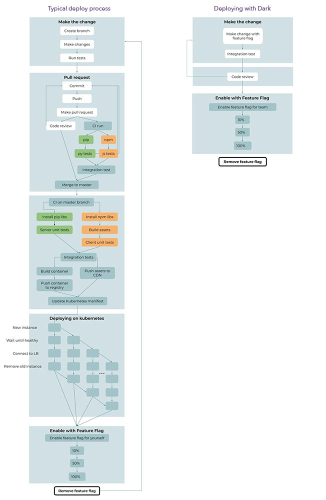
    With all this, removes dozens of steps from the process of releasing code

    Prikaži ovu nit
  10. 9. srp 2019.

    . has a builtin DB migration framework that’s more powerful than anything I’ve seen before

    Prikaži ovu nit
  11. 9. srp 2019.

    Actually the *whole language* is progressively rolled out

    Prikaži ovu nit
  12. 9. srp 2019.

    Even the standard library has slow-rollout in !

    Prikaži ovu nit
  13. 9. srp 2019.

    . adds versions to functions to make changes safe

    Prikaži ovu nit
  14. 9. srp 2019.

    You don’t need git in

    Prikaži ovu nit
  15. 9. srp 2019.

    You don’t need to install dependencies in

    Prikaži ovu nit
  16. 9. srp 2019.

    In , feature flags are built in and replace git, local dev environments, and code rollout

    Prikaži ovu nit
  17. 9. srp 2019.

    . doesn’t have syntax errors

    Prikaži ovu nit
  18. 9. srp 2019.

    To make a deploy fast, it has to be trimmed to the smallest thing possible

    Prikaži ovu nit
  19. 9. srp 2019.

    You can’t build fast deployment pipelines with Docker and Kubernetes

    Prikaži ovu nit
  20. 9. srp 2019.

    Most deploy pipelines are huge

    Prikaži ovu nit

Čini se da učitavanje traje već neko vrijeme.

Twitter je možda preopterećen ili ima kratkotrajnih poteškoća u radu. Pokušajte ponovno ili potražite dodatne informacije u odjeljku Status Twittera.

    Možda bi vam se svidjelo i ovo:

    ·