Tweetovi
- Tweetovi, trenutna stranica.
- Tweetovi i odgovori
- Medijski sadržaj
Blokirali ste korisnika/cu @noozbot
Jeste li sigurni da želite vidjeti te tweetove? Time nećete deblokirati korisnika/cu @noozbot
-
Prikvačeni tweet
"Abolish the one-party dictatorship” and “Introduce democratic government” are from Mao’s article Order and Statement on the Southern Anhwei Incident, which was published on January 20, 1941. In yer face CCP.https://twitter.com/HongKongFP/status/995905571130822656 …
Prikaži ovu nitHvala. Twitter će to iskoristiti za poboljšanje vaše vremenske crte. PoništiPoništi -
Top Tweets proslijedio/la je Tweet
10 more tested positive, now total 20 passengers from cruise ship off
#Japan coast. More tests are being done. There are 3700 passengers on board. All being quarantined on the boat for 24 days.#coronavirus#WuhanCoronavirus#2019_nCov .pic.twitter.com/Y4J21BytfPOvo je potencijalno osjetljiv multimedijski sadržaj. Saznajte više
AFP news agency
Ten more on cruise ship off Japan have new coronavirusHvala. Twitter će to iskoristiti za poboljšanje vaše vremenske crte. PoništiPoništi -
Top Tweets proslijedio/la je Tweet
@jmulvenon http://www.asahi.com/ajw/articles/AJ202001310031.html … NEC reports illegal access to server for its defense projects China-affiliated hacking group gained illegal access to its computer server for defense projectsHvala. Twitter će to iskoristiti za poboljšanje vaše vremenske crte. PoništiPoništi -
Top Tweets proslijedio/la je Tweet
Her husband who works in Shenzhen was admitted to hospital on Tuesday but his wife was discharged because she had only mild symptoms
#coronavirus#HongKonghttps://news.rthk.hk/rthk/en/component/k2/1507077-20200206.htm …Hvala. Twitter će to iskoristiti za poboljšanje vaše vremenske crte. PoništiPoništi -
Top Tweets proslijedio/la je Tweet
Point taken. The two issues (emphathy and accountability) are completely separate. One does not exclude the other. In fact, it’s cruel to offer blind emphathy as that will ensure zero accountability which will bring more cruelty in the (near) future. https://twitter.com/jinkding/status/1225201327317319680 …pic.twitter.com/UOV5LQsfQE
Hvala. Twitter će to iskoristiti za poboljšanje vaše vremenske crte. PoništiPoništi -
Top Tweets proslijedio/la je Tweet
#China is not sacrificing a province to save the world The#CCP is sacrificing#Chinese citizens to save itself They have murdered millions before And would commit any atrocity just to stay in power That’s why we must#FreeHongKong#FreeTibet Free#EastTurkistan &#FreeChina!https://twitter.com/next_china/status/1225106992236240896 …Hvala. Twitter će to iskoristiti za poboljšanje vaše vremenske crte. PoništiPoništi -
Top Tweets proslijedio/la je Tweet
Chan Tong-kai, who's wanted by Taiwan for murder case and essentially triggered HK's extradition bill, will also "wait till the epidemics is over" to turn himself in to TW authorities, Rev Peter Koon said.https://twitter.com/alvinllum/status/1225305502650757120 …
Hvala. Twitter će to iskoristiti za poboljšanje vaše vremenske crte. PoništiPoništi -
So what happened in the Cultural Revolution? A culture pause? FFS.https://twitter.com/MFA_China/status/1225373880338001920 …
2:02Hvala. Twitter će to iskoristiti za poboljšanje vaše vremenske crte. PoništiPoništi -
Top Tweets proslijedio/la je Tweet
#Coronavirus:#HongKong medics tell gov’t to offer more support or face mass resignations https://www.hongkongfp.com/2020/02/06/coronavirus-hong-kong-medics-tell-govt-offer-support-face-mass-resignations/ … ...medics aren't kidding. No-one's around for the money. They do it for public service & can join the private sector in a heartbeat.pic.twitter.com/0XXKtZhrSp
Hvala. Twitter će to iskoristiti za poboljšanje vaše vremenske crte. PoništiPoništi -
Top Tweets proslijedio/la je TweetHvala. Twitter će to iskoristiti za poboljšanje vaše vremenske crte. PoništiPoništi
-
This study published in the Lancet adds weight to those very scary and absolutely tragic statistics. :-(https://twitter.com/noozbot/status/1225371667037216768?s=20 …
Prikaži ovu nitHvala. Twitter će to iskoristiti za poboljšanje vaše vremenske crte. PoništiPoništi -
"Given the Hong Kong University study estimated over 75,000 cases on Jan. 25, and it has been 12 days since, and the rate of doubling is every 6.4 days, the number of cases in Wuhan alone would now be around 300,000." Morbidity of 2% to 11% means 6,000 to 33,000 dead.
#nCoV2019https://twitter.com/TaiwanNews886/status/1225355766866907136 …
Hvala. Twitter će to iskoristiti za poboljšanje vaše vremenske crte. PoništiPoništi -
From bush blazes to rain bombs. What's next?https://twitter.com/chookz1801/status/1224840776821035008 …
Hvala. Twitter će to iskoristiti za poboljšanje vaše vremenske crte. PoništiPoništi -
Top Tweets proslijedio/la je Tweet
The ship had touched
#HongKong four times since mid-January and around 5,000 SAR passengers had been on cruise during that time, says officials. Now it is feared they may have been exposed to#coronavirushttps://news.rthk.hk/rthk/en/component/k2/1507066-20200206.htm …Hvala. Twitter će to iskoristiti za poboljšanje vaše vremenske crte. PoništiPoništi -
Top Tweets proslijedio/la je Tweet
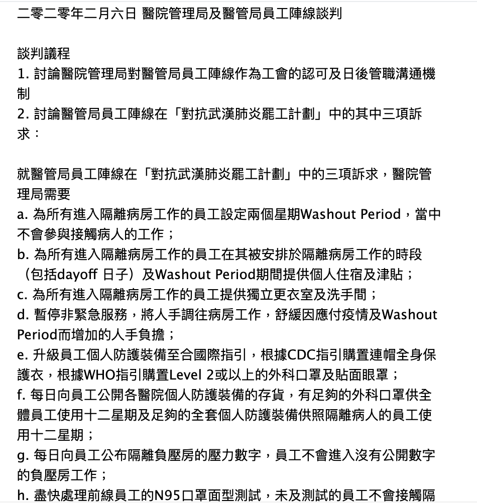
Hospital Authority has agreed to meet striking workers today. Employees Alliance has just published its negotiating agenda. Besides closing the China border, 3 of its 5 demands are to the HA, involving well-being of HA frontline employees & coronavirus patients.pic.twitter.com/rVKIUjESX9
Prikaži ovu nitHvala. Twitter će to iskoristiti za poboljšanje vaše vremenske crte. PoništiPoništi -
Top Tweets proslijedio/la je Tweet
Hospital Authority Employees Alliance announces 6,300 workers signed in to strike today, slightly down on the 7,000 on Tue & We’d but still nearly 10% of all HA staff.pic.twitter.com/URIqHlJfMs
Prikaži ovu nitHvala. Twitter će to iskoristiti za poboljšanje vaše vremenske crte. PoništiPoništi -
Top Tweets proslijedio/la je Tweet
#China A patient is having an emotional meltdown in a#Wuhan quarantine hospital. These non-isolated, ill-equipped "quarantine hospitals" are letting the patients understand that they were admitted just to die there, with no hope of receiving proper treatment.#WuhanCoronavirus https://twitter.com/WBYeats1865/status/1225336979149090820 …pic.twitter.com/m2UQUUBiamHvala. Twitter će to iskoristiti za poboljšanje vaše vremenske crte. PoništiPoništi -
Top Tweets proslijedio/la je Tweet
China to halve tariffs on some U.S. imports as virus risks growhttps://reut.rs/383R2JR
Hvala. Twitter će to iskoristiti za poboljšanje vaše vremenske crte. PoništiPoništi -
Top Tweets proslijedio/la je Tweet
China is attempting to sell millions of barrels of West African crude it had already purchased. What will be the price difference (oil price dropped 20% recently)?
#WuhanVirus#支爆pic.twitter.com/HRsMaszMDt
Hvala. Twitter će to iskoristiti za poboljšanje vaše vremenske crte. PoništiPoništi -
Top Tweets proslijedio/la je Tweet
Desperate for coronavirus solutions, Chinese turn to HIV drugs, gray market and traditional cureshttps://reut.rs/2GXYeeD
Hvala. Twitter će to iskoristiti za poboljšanje vaše vremenske crte. PoništiPoništi -
Top Tweets proslijedio/la je Tweet
Fascinating interview with Academia Sinica anthropologist on how stigmatization and quarantine have been routinely used as a substitute for effective disease control measures in post-1949 PRC.https://english.cw.com.tw/article/article.action?id=2653&utm_source=twitter_english&utm_medium=social&utm_campaign=twitter_english-social …
Hvala. Twitter će to iskoristiti za poboljšanje vaše vremenske crte. PoništiPoništi
Čini se da učitavanje traje već neko vrijeme.
Twitter je možda preopterećen ili ima kratkotrajnih poteškoća u radu. Pokušajte ponovno ili potražite dodatne informacije u odjeljku Status Twittera.