Medijski sadržaj
- Tweetovi
- Tweetovi i odgovori
- Medijski sadržaj, trenutna stranica.
-
absolutely loved
@DivKid's daily jams this month, and this one is particularly lovely. thankyou mr kid! :)https://youtu.be/9_W0hAtSbyw -
-
progress on my prototype 4hp dual 8-bit byte-beat programmable lfo/osc/boat engine simulator... biggest hurdle so far was totally unexpected: getting oled i2c stable when cpu is busy with audio....pic.twitter.com/u2ZFELLcmi
-
on holiday, as are the PCB fabs (新年快乐!) so ive bitten the bullet and built up my oscillator module on breadboard & imgui emulator. I'm getting really excited about it, it sounds mental already :)pic.twitter.com/0QYRpK3oQc
-
-
and now a front panel! slight panic when I realised I'd made it an inch higher than eurorack by mistake... cue much packing and shuffling around of layoutspic.twitter.com/6opTsrcpps
Prikaži ovu nit -
well, it's a layout of sorts. I really ought to go to bed - and get my kids to draw the front panel over breakfast.pic.twitter.com/gJZn3Gmn7N
Prikaži ovu nit -
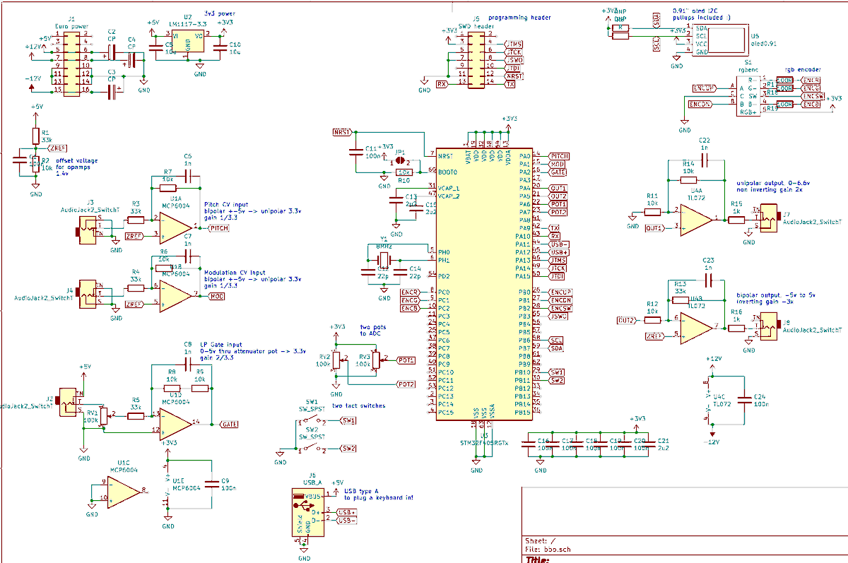
and now I've drawn a schematic... I wonder if I can turn this into a single weekend project. I've got all the bits in stock too... and they're all within the JLC standard parts set too. <hmm> cc
@lpzw_modulespic.twitter.com/QCSOpo6Ygl
Prikaži ovu nit -
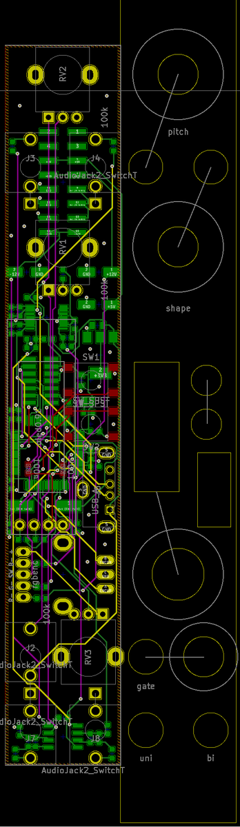
argh once an idea takes hold :( fitted my bytebeat VCO/LFO into 4HP! with big pitch knob/cv, slew rate knob/cv, shape knob/cv, and an oled, encoder + buttons for coding bytebeat - and a USB-A socket for a keyboard (h/t
@TomWhitwell ) 2 outs: raw & slewed. rough layout done!pic.twitter.com/CnjaeykyrC
-
sound-engineer twitter, as part of my continuing obsession with cortini, can someone explain how he makes the drone so bloody enveloping - like taking a bath in warm fuzz - beyond 'use a buchla lol'?https://www.youtube.com/watch?v=AywGwte_OHY …
-
didnt dare try my bed of nails for programming headerless yet, so i soldered on a header & euro power and the main board programmed and lit the display first time...




pic.twitter.com/UdVCC4X8wh
-
-
-
i seem to be on a roll tonight so here’s the story my daughter just wrote for her homework. i wonder what mark she’ll get for this stirring tale of Chad and Luigi...pic.twitter.com/S01XUly6CG
-
every time i tweet this week a few people seem to unfollow, so im gonna clean house some more by uncharacteristically posting a kid pic and go cat cat cat stl::map sucks brothomstates is an anagram of bathroomtests brexit stinks dreams creators are lovely write c not c++pic.twitter.com/kry0GzDoD0
-
-
a working RC quad copter drone made of lego with lego motors. what a time to be alive!https://www.youtube.com/watch?v=wUVvQk7XLd4 …
-
my boards are stuck in china for 2 days with a ‘customs event’ :( *tears* i carefully (truthfully!) ensured the sender filled out the forms, and paid a huge import duty, but the package is stalled for opaque reasons :(pic.twitter.com/LSf2dNnTvA
Čini se da učitavanje traje već neko vrijeme.
Twitter je možda preopterećen ili ima kratkotrajnih poteškoća u radu. Pokušajte ponovno ili potražite dodatne informacije u odjeljku Status Twittera.