Tweetovi
- Tweetovi, trenutna stranica.
- Tweetovi i odgovori
- Medijski sadržaj
Blokirali ste korisnika/cu @minami_siki
Jeste li sigurni da želite vidjeti te tweetove? Time nećete deblokirati korisnika/cu @minami_siki
-
ポストD proslijedio/la je Tweet
【採用活動強化中】ソフトウェア・エンジニア、プロジェクト・マネージャー、データベース・エンジニア、経済学修士号(計量経済学実践できる方)、心理学、自然言語処理等のバックグラウンドのある方、優遇いたします。https://j-inst.co.jp/recruitment
Hvala. Twitter će to iskoristiti za poboljšanje vaše vremenske crte. PoništiPoništi -
Hvala. Twitter će to iskoristiti za poboljšanje vaše vremenske crte. PoništiPoništi
-
Hvala. Twitter će to iskoristiti za poboljšanje vaše vremenske crte. PoništiPoništi
-
ポストD proslijedio/la je Tweet
本日発売!「ジャンプSQ.」白熱の準決勝ドイツ戦!奇策と思われた仁王雅治の登場、しかし、詐欺師は秘策をもってドイツを迎え撃つ…
一方翻弄されるだけでないドイツもダンクマールの人智を超えた技で圧倒する…!テニプリ史上最も威圧感のある今回、必見
pic.twitter.com/iuPs9dOFDW
Hvala. Twitter će to iskoristiti za poboljšanje vaše vremenske crte. PoništiPoništi -
ポストD proslijedio/la je Tweet
実弾装填・無線で警告…「有志連合」訓練に記者が同行 https://www.asahi.com/articles/ASN226KGGN21UHBI03N.html …
#中東 海域の安全を確保するため、米国が主導、英豪など7カ国が参加する#有志連合 。 イランとのほぼ中間地点にあたる#ペルシャ湾 上で行われた、監視活動訓練に記者らが同行、緊迫した船上の様子を取材しました。pic.twitter.com/iXzhafmd9s実弾装填・無線で警告…「有志連合」訓練に記者が同行#中東 海域の安全を確保するため、米国が主導、英豪など7カ国が参加する #有志連合 。 イランとのほぼ中間地点にあたる #ペルシャ湾 上で行われた、監視活動訓練に記者らが同行、緊迫した船上の様子を取材しました。Hvala. Twitter će to iskoristiti za poboljšanje vaše vremenske crte. PoništiPoništi -
この時間からいっぱい飲んでいこうとか言ってる若人がいて中野怖い
Hvala. Twitter će to iskoristiti za poboljšanje vaše vremenske crte. PoništiPoništi -
ポストD proslijedio/la je Tweet
米大統領選 混戦の民主候補争い、アイオワで幕開け 支持率首位はサンダース氏https://mainichi.jp/20200204/k00/00m/030/065000c …
Hvala. Twitter će to iskoristiti za poboljšanje vaše vremenske crte. PoništiPoništi -
ポストD proslijedio/la je Tweet
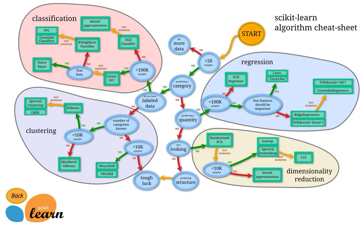
あと個人的にはsklearnとかの↓こういうチートシートはあまり好きじゃないです.データ自体を理解し・価値を出そうとする姿勢に欠けていると感じます. https://scikit-learn.org/stable/tutorial/machine_learning_map/index.html …pic.twitter.com/LCOSe7amrk
Prikaži ovu nitHvala. Twitter će to iskoristiti za poboljšanje vaše vremenske crte. PoništiPoništi -
ポストD proslijedio/la je TweetHvala. Twitter će to iskoristiti za poboljšanje vaše vremenske crte. PoništiPoništi
-
ポストD proslijedio/la je TweetHvala. Twitter će to iskoristiti za poboljšanje vaše vremenske crte. PoništiPoništi
-
ポストD proslijedio/la je TweetHvala. Twitter će to iskoristiti za poboljšanje vaše vremenske crte. PoništiPoništi
-
Hvala. Twitter će to iskoristiti za poboljšanje vaše vremenske crte. PoništiPoništi
-
ポストD proslijedio/la je Tweet
実際に歩いて走ってデス・ストランディングをプレイできるようPS4のコントローラーとランニングマシンを融合してしまった猛者が現れるhttps://gigaz.in/2GLIETv
Hvala. Twitter će to iskoristiti za poboljšanje vaše vremenske crte. PoništiPoništi -
ポストD proslijedio/la je Tweet
静岡のヤバさ ・東京と名古屋の間 ・新幹線はのぞみではなくひかりに乗らないといけないが便利 ・冬でも最高気温20℃ ・都市機能はあるのに、人が少ないからストレスがない ・家賃相場が東京の半分以下、しかも駅近で綺麗な物件に住める ・飯が美味い ・美人が多い ・日本の中心 ・静岡においでよ
Hvala. Twitter će to iskoristiti za poboljšanje vaše vremenske crte. PoništiPoništi -
ポストD proslijedio/la je Tweet
【動画】「想像より機体と音大きい」 大型旅客機飛ばし騒音測定 羽田新飛行ルート http://bit.ly/2S9FQVr pic.twitter.com/lcnCVGnw5t
Hvala. Twitter će to iskoristiti za poboljšanje vaše vremenske crte. PoništiPoništi -
結局、頻度論とベイズ統計をどう教えるのが正解なんだ?
Hvala. Twitter će to iskoristiti za poboljšanje vaše vremenske crte. PoništiPoništi -
ポストD proslijedio/la je Tweet
Full recipe 1. install.packages("xaringan") 2. devtools::install_github("EvaMaeRey/flipbookr") 3. restart RStudio 4. File -> New File -> RMarkdown -> From Template -> A Minimal Flipbook 5. Use template or your own pipelines 6. "Knit" 7. Explore flipbook! http://evamaerey.github.io/little_flipbooks_library/flipbookr/skeleton#1 …https://twitter.com/EvaMaeRey/status/1222303004541341696 …
Hvala. Twitter će to iskoristiti za poboljšanje vaše vremenske crte. PoništiPoništi -
ポストD proslijedio/la je Tweet
東大→言わずもがな内田ゴシック かっこいい 一橋→ロマネスク風で完成度が高い かっこいいい 東工大→モダンでお洒落 かっこいい 京大→箱pic.twitter.com/tDKR5cEJzH
Prikaži ovu nitHvala. Twitter će to iskoristiti za poboljšanje vaše vremenske crte. PoništiPoništi -
ポストD proslijedio/la je Tweet
『効果検証入門』(安井翔太、2020)を読みました。前半はセレクションバイアスと回帰分析の概論で、回帰分析の入門書としても使えます。後半は、傾向スコア、差分の差、回帰不連続デザインで、Rによる分析方法も詳しく載っており、非常に実際的な内容でお勧めできます。https://gihyo.jp/book/2020/978-4-297-11117-5 …
Hvala. Twitter će to iskoristiti za poboljšanje vaše vremenske crte. PoništiPoništi -
ポストD proslijedio/la je Tweet
アメリカで1億人が視聴しているとされるアメリカンフットボールの試合の合間に放送されたテレビコマーシャルの人気投票が行われ、大勢の有権者にアピールしようと流されたトランプ大統領の選挙コマーシャルが最下位となり、有権者の支持を集めることはできませんでした。https://www3.nhk.or.jp/news/html/20200204/k10012271511000.html …
Hvala. Twitter će to iskoristiti za poboljšanje vaše vremenske crte. PoništiPoništi
Čini se da učitavanje traje već neko vrijeme.
Twitter je možda preopterećen ili ima kratkotrajnih poteškoća u radu. Pokušajte ponovno ili potražite dodatne informacije u odjeljku Status Twittera.

「コードギアス」TVシリーズの
全話無料一挙放送が決定
2/8(土)19:00~
4日間連続で放送
忘れられないあのシーンを
衝撃的だったあのセリフを
コメントつきで刮目せよ