Tweets
- Tweets, current page.
- Tweets & replies
- Media
You blocked @mattt
Are you sure you want to view these Tweets? Viewing Tweets won't unblock @mattt
-
I just did this for
@NSHipster, and—by all appearances—it's working as expected. If you're inclined to do the same, feel free to grab the WOFF / WOFF2 files here:https://github.com/NSHipster/nshipster.com/blob/master/assets/fonts/CreativeCommonsSymbols.woff2 …Show this threadThanks. Twitter will use this to make your timeline better. UndoUndo -
Here's how to serve the Creative Commons symbol to your website's visitors, using their official Unicode code points, starting today: • In HTML, use a character escape to represent the 🅭 code point (🅭) • In CSS, declare a font-face with the corresponding unicode-rangepic.twitter.com/jWxgf326Fk
Show this threadThanks. Twitter will use this to make your timeline better. UndoUndo -
Getting an official code point in The Unicode Standard is a huge milestone, but it'll be a while until the Creative Commons symbol (🅭 U+1F16D) can be rendered on most platforms (the same goes for 🪅 U+1FA85 and all of the other new emoji). But for the impatient among us...
Show this threadThanks. Twitter will use this to make your timeline better. UndoUndo -
Unicode version 13 adds six new code points to the Enclosed Alphanumeric Supplement block (U+1F100–1F1FF) for Creative Commons symbols. At long last, the global commons are at parity with ©, typographically-speaking!pic.twitter.com/drj6jr5GXz
Show this threadThanks. Twitter will use this to make your timeline better. UndoUndo -
Introducing http://XcodeBuildSettings.com : a convenient reference of available build settings for Xcode projects. https://xcodebuildsettings.com pic.twitter.com/lBpEVBtt63
Thanks. Twitter will use this to make your timeline better. UndoUndo -
We’re using HypertextLiteral to build HTML and Docset generation for swift-doc (coming soon!), and it’s been working out really well so far. I’m really excited to share this with the community, and I look forward to seeing what folks make with it.
Show this threadThanks. Twitter will use this to make your timeline better. UndoUndo -
ExpressibleByStringInterpolation has been overshadowed by newer additions to Swift, but we think it’s worth another look. It’s extensible, lightweight, and rock solid (no SourceKit crashes!) — truly, one of our favorite features in Swift 5.https://nshipster.com/expressiblebystringinterpolation/ …
Show this threadThanks. Twitter will use this to make your timeline better. UndoUndo -
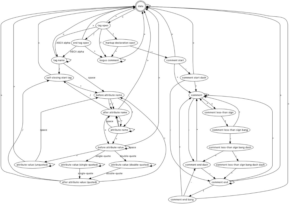
Following the lead of
@mbostock’s Hypertext Literal library for JavaScript, our project leverages Swift’s powerful interpolation functionality. By implementing a subset of the HTML tokenizer, we can determine the context in which an interpolation occurs and escape accordingly.pic.twitter.com/OQu63zJzWZ
Show this threadThanks. Twitter will use this to make your timeline better. UndoUndo -
There are quite a few Swift packages for generating HTML. Some adopt SwiftUI-style function builders, while others use more conventional means. But they all have comparable offerings — namely, a domain-specific language (DSL). HypertextLiteral takes a different approach.pic.twitter.com/RD1YE1BuJg
Show this threadThanks. Twitter will use this to make your timeline better. UndoUndo -
Introducing HypertextLiteral: a Swift package for generating HTML, XML, and other web content using string literal interpolation. https://github.com/NSHipster/HypertextLiteral …

pic.twitter.com/5hCaZPHEi6
Show this threadThanks. Twitter will use this to make your timeline better. UndoUndo -
swift-doc is available to try out today, both as a command-line utility and a
@GitHub Action. Please take a look when you have a chance, and let me know what you think!
Show this threadThanks. Twitter will use this to make your timeline better. UndoUndo -
With SwiftSemantics, I was able to build tools I'd been thinking about for years in just a few hours. For example, a utility that prints a package's public-facing APIs on separate lines (allowing you to diff for changes between versions) https://github.com/SwiftDocOrg/swift-doc#swift-api-inventory …pic.twitter.com/7dsyN0inh5
Show this threadThanks. Twitter will use this to make your timeline better. UndoUndo -
Actually, the CommonMark package I wrote for SwiftMarkup is pretty cool in its own right — especially with the function builder interface I added to it over the weekend. For your consideration for anyone in market for Markdown-related functionality. https://github.com/SwiftDocOrg/CommonMark …pic.twitter.com/cyb59w9MEY
Show this threadThanks. Twitter will use this to make your timeline better. UndoUndo -
SwiftMarkup is the other key player in swift-doc. It parses documentation comments into structured entities. https://github.com/SwiftDocOrg/SwiftMarkup …pic.twitter.com/drFoSejJ6J
Show this threadThanks. Twitter will use this to make your timeline better. UndoUndo -
swift-doc's secret sauce is a package called SwiftSemantics, which builds on top of SwiftSyntax to provide a conventional, document-oriented interface to reasoning about declarations in Swift code. https://github.com/SwiftDocOrg/SwiftSemantics …pic.twitter.com/dbFefRr9ZZ
Show this threadThanks. Twitter will use this to make your timeline better. UndoUndo -
One of the distinguishing features of swift-doc is that it operates on Swift code at a syntactic level, without first compiling it. 2 primary effects: 1. Operational Simplicity: It can be installed both macOS and Linux as a standalone binary 2. Speed: It's fastpic.twitter.com/DCfWQsPeT5
Show this threadThanks. Twitter will use this to make your timeline better. UndoUndo -
Introducing swift-doc: an (experimental) command-line utility for generating documentation for Swift projects. https://github.com/SwiftDocOrg/swift-doc … It's still early on, but I'm really excited about the infrastructure behind it, and how it can be used to develop Swift tooling.

pic.twitter.com/mu71vkZGVe
Show this threadThanks. Twitter will use this to make your timeline better. UndoUndo -
I understand why this kind of information isn't provided in the documentation, but it'd be nice to know these limitations up front. Anyway, I hope that this information is useful to anyone working in this space. Happy to try and answer any questions you might have.
Show this threadThanks. Twitter will use this to make your timeline better. UndoUndo -
I was also surprised to see how limited NaturalLanguage support is on tvOS. Everything except English has only basic functionality, and even that is missing lemmatized forms and sentiment.
Show this threadThanks. Twitter will use this to make your timeline better. UndoUndo -
My biggest takeaway was that Apple's built-in NLP features are a nonstarter for East-Asian languages. If you want to make an app that, for example, parses Japanese text, you'll need to incorporate something like MeCab (https://en.wikipedia.org/wiki/MeCab )
Show this threadThanks. Twitter will use this to make your timeline better. UndoUndo
Loading seems to be taking a while.
Twitter may be over capacity or experiencing a momentary hiccup. Try again or visit Twitter Status for more information.