Medijski sadržaj
- Tweetovi
- Tweetovi i odgovori
- Medijski sadržaj, trenutna stranica.
-
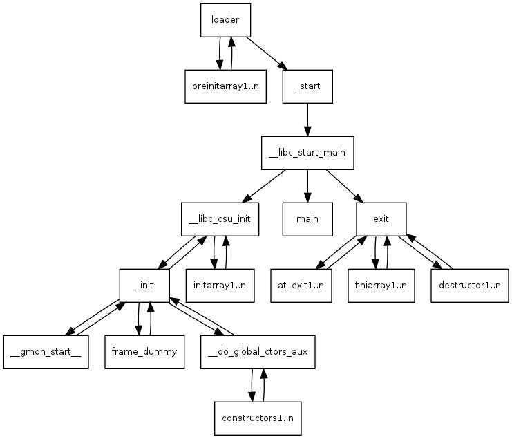
In order to avoid losing it again, here is the link to a great summary about Linux x86 program startup: http://dbp-consulting.com/tutorials/debugging/linuxProgramStartup.html …pic.twitter.com/AX0S2kJRPg
-
.
@chrysalide_ref is far from dead, long live#ReverseEngineering! The#Python script used to capture and draw the#Git activity is available here: http://git.0xdeadc0de.fr/cgi-bin/cgit.cgi/gas.git/ …pic.twitter.com/QHy2a57F5U
-
I've finally completed my first
#RefCard: shell tricks, useful#tools, debugging advices... All kinds of stuff that make an#UNIX dev life more pleasant! http://dl.0xdeadc0de.fr/misc/unix-dev-refcard.pdf … (PDF)pic.twitter.com/XvvDTqg7FX
-
As bonus, three official short stories for
#BladeRunner2049:https://www.youtube.com/watch?v=rrZk9sSgRyQ&list=PLbA5sKT81CSn1tbE0VQFmEhXLhXESD0MV … -
Pas de sponsor, mais un doux petit vent de Bretagne au
#SSTIC !pic.twitter.com/IGXKpDryjn
-
Just given the OpenLara WebGL demo a try: impressive! You can even do a headstand like in the good old times... https://github.com/XProger/OpenLara …pic.twitter.com/irSh3sVvYH
-
Back to innocent childhood... This seems
#legit!#nohacks#minesweepergod Details: https://0x00sec.org/t/game-hacking-winxp-minesweeper/1266 …pic.twitter.com/Bu5NOmMa0x
-
There are 65536 encodings for an ARMv7 breakpoint. Gdbserver uses syscalls or Undefined exceptions. QEMU uses the GDB 'Z' command.
#FunFactspic.twitter.com/wQ3PDnfkp2
-
I just won the fight against the Cairo's API to paint shadows. Graphs will be nice in
@chrysalide_ref!pic.twitter.com/BAsg88za9I
-
Rumps are already starting at
#rmllsec16 : explaining Single Sign On using voice and guitar!pic.twitter.com/GDluTiUFE9
-
Nice goodies at
#rmllsec16: a printed version of PoC||GTFO !pic.twitter.com/SggGOzOVnx
-
Discovering "The Legend of Zelda: Breath of the Wild": https://www.youtube.com/watch?v=Ze05xdORvYs …. So many changes since "Link's Awakening" on GameBoy!
#E3 -
Je compte au moins 0x16 places libres dans mon train complet pour Paris...
#SSTICpic.twitter.com/U0vH3aZ4rF
-
Writing doc about collaborative reversing with Chrysalide... Dia and the RIB-Network shapes produce nice schemas!pic.twitter.com/bM59mpD3Jt
-
-
-
Icon Naming Specification or
#Gnome Icon Theme? Small Python scripts to resolve names here : http://stackoverflow.com/questions/7539621/where-gtk-finds-icon-names-to-use-with-gtk-image-new-from-icon-name/31908975#31908975 …pic.twitter.com/caItTSt7g6
-
Facebook has updated its logo? So did Chrysalide!pic.twitter.com/34g3a5b8vX
-
One way to monitor a project? Track its
#svn repository activity by using this shell script: http://dl.0xdeadc0de.fr/misc/svnstats.sh …pic.twitter.com/WfUn1axCAk
Čini se da učitavanje traje već neko vrijeme.
Twitter je možda preopterećen ili ima kratkotrajnih poteškoća u radu. Pokušajte ponovno ili potražite dodatne informacije u odjeljku Status Twittera.