Tweets
- Tweets
- Tweets & replies
- Media
@kcase is blocked
Are you sure you want to view these Tweets? Viewing Tweets won't unblock @kcase.
-
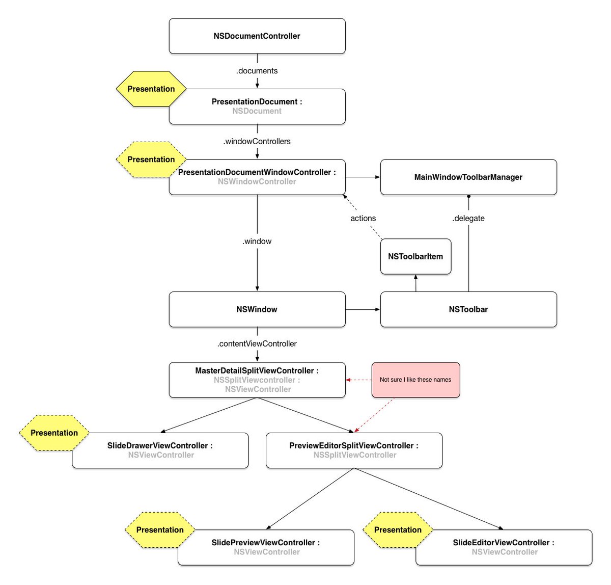
I use
@OmniGraffle all the time. Tons of user behavior flow charts, book diagrams, app architectures. https://twitter.com/OmniGraffle/status/785888245351534593 …pic.twitter.com/OGq62vO4Qf
-
@OmniGraffle Also to document plot choices in RPG computer games. (Graph for options, colored indicators for paths taken in a playthrough.) -
Join us on FB Live on 10/18, 19, and 20, 11AM PST, to demo OmniGraffle 7 for Mac and answer your questions, live! https://www.facebook.com/omnisoftware/
-
#FunFact OmniGraffle has been used to map character relationships for a book, illustrate a children's book, and design a theater set! -
Thanks,
@AppStore, for featuring@OmniGraffle 7 today! https://itunes.apple.com/us/app/omnigraffle-7/id1142578753?mt=12 …pic.twitter.com/Fj0gGSXNj5
-
Hey
#OmniGraffle 7 fans, The “OmniGraffle 7 Reference Manual for macOS” is now available on the iBooks Store:http://itunes.apple.com/us/book/id1164178973 … -
In our first day of sales for OmniGraffle 7, we sold 6.8x as many licenses of Pro (list price $200) than of Standard ($100). (Thank you!)
-
If you're looking for a quick one-minute summary of what's new in
@OmniGraffle 7, we've got a video for you!https://fast.wistia.com/embed/iframe/puqii91wza … -
Soon,
@OmniGraffle 7 will also support Deutsch, Español, Français, 日本語, 한국어, Nederlands, Italiano, Português do Brasil, Русский, and 简体中文. -
On launch day, the top In-App Purchase for OmniGraffle 7 is… the free trial! (Shocking, I know!)pic.twitter.com/TqlSXmBTTu
-
OmniGraffle Standard and Pro for Mac Gets a Big Updatehttps://www.macstories.net/reviews/omnigraffle-standard-and-pro-for-mac-gets-a-big-update/ …
-
Just checked again, and the free download of
@OmniGraffle 7 is now available for me in the Mac App Store:https://twitter.com/kcase/status/785893987756277760 … -
Related tip: It's really easy to create a new artboard for something you already have on your canvas. Select it, then Make Artboard (⇧⌘A).
-
One of my favorite things about OmniGraffle 7 is how easy it is to export art assets, with named artboards and multiple Retina sizes:
@2x, …pic.twitter.com/HOQtSO5YFt
-
OmniGraffle 7 tip: you can detach the stencils popover into its own floating window. And in General Prefs, you can set it to start that way.
-
New in
@Omnigraffle 7 that I realy care about? - Custom Shortcuts - Text to Shape - Import .SVG - Line to Shape Plus some interface stuff. -
Grabbing
#OmniGraffle 7 today? You can read the docs on our Support site: https://support.omnigroup.com/documentation/omnigraffle/mac/7.0/en/ … And coming soon to the iBooks Store… -
(If you have feedback about any of those SVG import limitations, please let us know so we can prioritize that work appropriately!)
-
We started up a new blog to teach everything from the simple to the obscure: Inside OmniGraffle. https://inside.omnigraffle.com
-
Thanks to free downloads (direct & on the App Store), _everyone_ who purchased OmniGraffle 6 within the last month gets a free upgrade to 7.
Loading seems to be taking a while.
Twitter may be over capacity or experiencing a momentary hiccup. Try again or visit Twitter Status for more information.
Mike Zornek
(((Doug DeJulio)))
OmniGraffle
Ken Case
Omni DocWranglers
MacStories
Rob Donoghue