Tweetovi
- Tweetovi, trenutna stranica.
- Tweetovi i odgovori
- Medijski sadržaj
Blokirali ste korisnika/cu @jesvedberg
Jeste li sigurni da želite vidjeti te tweetove? Time nećete deblokirati korisnika/cu @jesvedberg
-
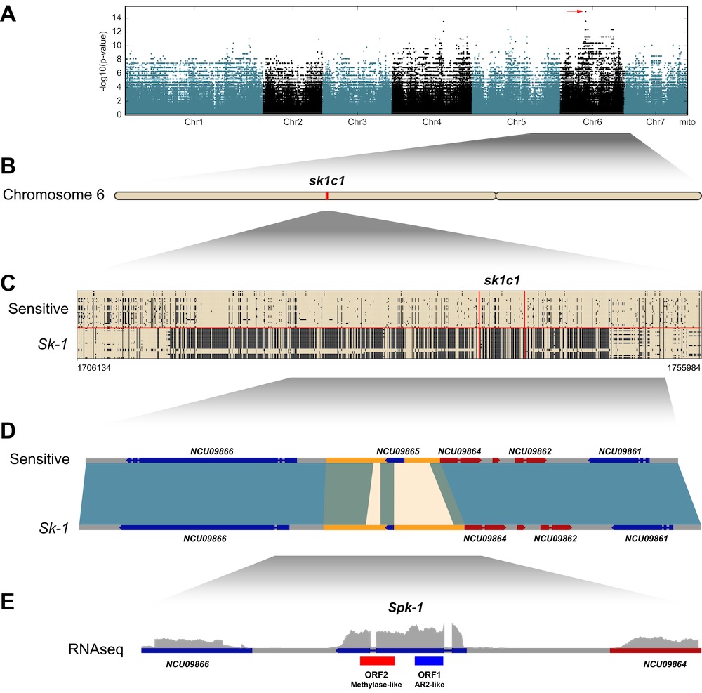
through the MSUD pathway. This has been a fun project generating some very interesting results, and it's also been a great collaboration between the
@H_S_Johannesson lab in Uppsala (including @HolkVogan and others) and the Hammond lab in Illinois. (4/4)Prikaži ovu nitHvala. Twitter će to iskoristiti za poboljšanje vaše vremenske crte. PoništiPoništi -
and as a resistance factor. We also show that the gene has been introgressed into N. sitophila, most likely from N. hispaniola. Finally, we show that spore killing can suppressed in certain highly isogenic crosses, and that this suppression is caused by RNA interference, (3/4)
Prikaži ovu nitHvala. Twitter će to iskoristiti za poboljšanje vaše vremenske crte. PoništiPoništi -
Using a GWAS approach we identified a single ~2kbp locus that is perfectly associated with the spore killer phenotype. Using various molecular techniques, we confirmed that a single gene at this locus can cause meiotic drive, and that this gene work both as a killer factor (2/4)
Prikaži ovu nitHvala. Twitter će to iskoristiti za poboljšanje vaše vremenske crte. PoništiPoništi -
Our new paper on
#MeioticDrive in#Neurospora is now out on bioRxiv. https://www.biorxiv.org/content/10.1101/2020.01.29.923946v1 … In this thread I will briefly summarize the results. We sequenced genomes from populations of Neurospora sitophila in order to study the Sk-1 "spore killer" meiotic drive element. (1/4)pic.twitter.com/rGvfjp1p9p
Prikaži ovu nitHvala. Twitter će to iskoristiti za poboljšanje vaše vremenske crte. PoništiPoništi -
Jesper Svedberg proslijedio/la je Tweet
It is out! Check out our paper, "Building de novo reference genome assemblies of complex eukaryotic microorganisms from single nuclei" in
@SciReports!#AMF#assemblomics#genomicshttps://www.nature.com/articles/s41598-020-58025-3 …Hvala. Twitter će to iskoristiti za poboljšanje vaše vremenske crte. PoništiPoništi -
Jesper Svedberg proslijedio/la je Tweet
I have a PhD position available (3-year
#DFG funded) to study the evolution of recombination rates using experimental evolution and genomics in fission yeast@EvoBioMunich Application deadline: 16 Feb. For more info see https://tinyurl.com/vztvv2w/ pic.twitter.com/mwShpRNGkq
Hvala. Twitter će to iskoristiti za poboljšanje vaše vremenske crte. PoništiPoništi -
Jesper Svedberg proslijedio/la je Tweet
A pleasure to work with Nina Wedell and
@TomARPrice on this paper for a special edition in ProcB on gene drive. I look forward to reading the other contributions https://royalsocietypublishing.org/doi/10.1098/rspb.2019.2267 …Hvala. Twitter će to iskoristiti za poboljšanje vaše vremenske crte. PoništiPoništi -
Jesper Svedberg proslijedio/la je Tweet
One fly, one genome...and now, one manuscript! https://biorxiv.org/cgi/content/short/866988v1 … The latest from my group on making chromosome-scale assemblies using tiny samples. With fabulous coauthors
@ChrisVollmers and@ed_green_72Hvala. Twitter će to iskoristiti za poboljšanje vaše vremenske crte. PoništiPoništi -
Jesper Svedberg proslijedio/la je Tweet
New preprint, on how *aggregate* recombination modulates: (a) variance in the genetic relatedness of relatives; (b) how rapidly selection purges introgressed DNA. Turns out (a) and (b) are... related! w/
@natebedelman@pavitra451@DrMANowak http://doi.org/10.1101/846147 1/2pic.twitter.com/dX7IEG3wiV
Prikaži ovu nitHvala. Twitter će to iskoristiti za poboljšanje vaše vremenske crte. PoništiPoništi -
Jesper Svedberg proslijedio/la je Tweet
Widespread Prion-Based Control of Growth and Differentiation Strategies in Saccharomyces cerevisiaehttps://www.cell.com/molecular-cell/fulltext/S1097-2765(19)30805-6#.XdSby4XBBXG.twitter …
Hvala. Twitter će to iskoristiti za poboljšanje vaše vremenske crte. PoništiPoništi -
Jesper Svedberg proslijedio/la je Tweet
Our work on a new source of sperm heterogeneity is finally up on biorxiv: https://biorxiv.org/cgi/content/short/846253v1 … Bottom line, we think we've found a set of mammalian genes enabling natural selection between sperm that is far more prominent than we guessed. Tweet summary to follow:
Prikaži ovu nitHvala. Twitter će to iskoristiti za poboljšanje vaše vremenske crte. PoništiPoništi -
Jesper Svedberg proslijedio/la je Tweet
Meiotic drive mechanisms: lessons from Drosophila | Proceedings of the Royal Society B: Biological Sciences https://royalsocietypublishing.org/doi/full/10.1098/rspb.2019.1430?af=R#.XbrU8QoEzCc.twitter …
Hvala. Twitter će to iskoristiti za poboljšanje vaše vremenske crte. PoništiPoništi -
Jesper Svedberg proslijedio/la je Tweet
Probably the most unexpected discovery of my career: Massive gene amplification on a newly formed Y chromosome! Great teamwork with my lab!https://www.nature.com/articles/s41559-019-1009-9 …
Prikaži ovu nitHvala. Twitter će to iskoristiti za poboljšanje vaše vremenske crte. PoništiPoništi -
Jesper Svedberg proslijedio/la je Tweet
The two most common causes of hardship in PhD students are an inability to install things on the cluster and choosing popgen for the prestige, rather than out of any real interest in good SNPs.
Hvala. Twitter će to iskoristiti za poboljšanje vaše vremenske crte. PoništiPoništi -
Jesper Svedberg proslijedio/la je Tweet
New preprint, in which we try to understand Fisher's model of sexual selection. With
@pavitra451 and David Haig.https://www.biorxiv.org/content/10.1101/815613v1 …Hvala. Twitter će to iskoristiti za poboljšanje vaše vremenske crte. PoništiPoništi -
Jesper Svedberg proslijedio/la je Tweet
Sometimes the most interesting stories take a while to come together. What happens when you whole genome sequence individual flies from females who can't build synaptonemal complex? Lots of interesting things. 1/nhttps://www.biorxiv.org/content/10.1101/814186v1 …
Prikaži ovu nitHvala. Twitter će to iskoristiti za poboljšanje vaše vremenske crte. PoništiPoništi -
Jesper Svedberg proslijedio/la je Tweet
Marked Neurospora crassa strains for competition experiments and Bayesian methods for fitness estimates http://biorxiv.org/cgi/content/short/736645v1 …
#bioRxivHvala. Twitter će to iskoristiti za poboljšanje vaše vremenske crte. PoništiPoništi -
Jesper Svedberg proslijedio/la je Tweet
Our last Preprint About "haploidizer": The first B-chromosome gene that facilitates female-to-male conversion via genome elimination in
#Nasonia #@Omar_Akbari_ Genome Elimination Mediated by Gene Expression from a Selfish Chromosomehttps://www.biorxiv.org/content/10.1101/793273v1 …Hvala. Twitter će to iskoristiti za poboljšanje vaše vremenske crte. PoništiPoništi -
Jesper Svedberg proslijedio/la je Tweet
We have written a review article about the population genomics of Neurospora, and you can read it here for free: https://hal.archives-ouvertes.fr/hal-02281657/document …
@mycotajohn@H_S_Johannesson@jesvedbergpic.twitter.com/C2F5bhb2RU
Hvala. Twitter će to iskoristiti za poboljšanje vaše vremenske crte. PoništiPoništi -
Jesper Svedberg proslijedio/la je Tweet
A beautifully written, intelligently dissected, & timely reminder of François Jacob's distinction between day science and night science by Itai Yanai & Martin Lercher. Day science is structured (Popperian); night science is Feyerabendian (anything goes).https://genomebiology.biomedcentral.com/articles/10.1186/s13059-019-1800-6 …
Hvala. Twitter će to iskoristiti za poboljšanje vaše vremenske crte. PoništiPoništi
Čini se da učitavanje traje već neko vrijeme.
Twitter je možda preopterećen ili ima kratkotrajnih poteškoća u radu. Pokušajte ponovno ili potražite dodatne informacije u odjeljku Status Twittera.