Tweetovi
- Tweetovi, trenutna stranica.
- Tweetovi i odgovori
- Medijski sadržaj
Blokirali ste korisnika/cu @indykish
Jeste li sigurni da želite vidjeti te tweetove? Time nećete deblokirati korisnika/cu @indykish
-
Kishorekumar proslijedio/la je Tweet
We're gearing up for week 5 of the ICBA ThinkTECH Accelerator 2.0. Every visitor brings unique insight and knowledge to the cohort, and leaves with a fresh take on possible ways to tackle the unique challenges their communities face.
#ICBAThinkTECH#CommunityBanks#Fintechpic.twitter.com/bvzHxD9ns1Hvala. Twitter će to iskoristiti za poboljšanje vaše vremenske crte. PoništiPoništi -
Kishorekumar proslijedio/la je Tweet
Thank you for your mentorship, Kyle Heckman of
@Flatirons Bank, during your visit to the@ICBA ThinkTECH Accelerator. We appreciate your time and expertise!#ICBAThinkTECH#CommunityBanks#TheVC#Fintechpic.twitter.com/7D8tObhK5ZHvala. Twitter će to iskoristiti za poboljšanje vaše vremenske crte. PoništiPoništi -
Kishorekumar proslijedio/la je Tweet
Our
#rust and#ocaml bindings for#PyTorch are now compatible with PyTorch 1.4, updated opam package/crate are available! A bunch of examples can be found on GitHub, RNNs, GAN, Reinforcement Learning... https://github.com/LaurentMazare/tch-rs …https://github.com/LaurentMazare/ocaml-torch …Hvala. Twitter će to iskoristiti za poboljšanje vaše vremenske crte. PoništiPoništi -
Kishorekumar proslijedio/la je Tweet
#ICBAThinkTECH brings congress, agencies, banks, and#fintechs together to discuss opportunities and challenges of community bank-fintech partnerships.@RepFrenchHill@CFPBDirector@VentureCenter@charlesepotts@TweddleKevin#communitybankspic.twitter.com/blGQ1F5MbF
Hvala. Twitter će to iskoristiti za poboljšanje vaše vremenske crte. PoništiPoništi -
Kishorekumar proslijedio/la je Tweet
"These are things we talk about a lot in our bank, but rarely do we get this kind of attention and exposure to things we are seeking to know more about. Charlie Williams President + CEO
@citizensbktrust Thank you for visiting the@ICBA ThinkTECH Acceleratorpic.twitter.com/U4h39VG8ri
Hvala. Twitter će to iskoristiti za poboljšanje vaše vremenske crte. PoništiPoništi -
Kishorekumar proslijedio/la je Tweet
" As a community bank, if you're not continuously monitoring what the new offerings are, you're falling behind. Just by standing still, you're falling behind." John Buhrmaster President + CEO 1st National Bank of Scotia Thank you for visiting the
#ICBAThinkTECH Accelerator!Hvala. Twitter će to iskoristiti za poboljšanje vaše vremenske crte. PoništiPoništi -
Kishorekumar proslijedio/la je Tweet
Thank you Tim Daly, VP of Member Relations
@ICBA for your time and your insight during the ICBA ThinkTECH program.#TheVC#VCFintech#InnovationHappensHere#VCMentors#ICBAThinkTECHpic.twitter.com/sNZPKcwOSjHvala. Twitter će to iskoristiti za poboljšanje vaše vremenske crte. PoništiPoništi -
Kishorekumar proslijedio/la je Tweet
A great day for
#communitybanking and#fintech to move our industry forward...https://twitter.com/ICBA/status/1220095547350142977 …
Hvala. Twitter će to iskoristiti za poboljšanje vaše vremenske crte. PoništiPoništi -
Kishorekumar proslijedio/la je Tweet
Does Exonum Support
#smartcontracts? Yes! Exonum was designed to handle smart contracts. Read how Exonum smart contracts are handled in#rustlang and in#Java in Exonum FAQhttps://exonum.com/faqHvala. Twitter će to iskoristiti za poboljšanje vaše vremenske crte. PoništiPoništi -
Kishorekumar proslijedio/la je Tweet
twitter is just pub-sub with outrage
Hvala. Twitter će to iskoristiti za poboljšanje vaše vremenske crte. PoništiPoništi -
Kishorekumar proslijedio/la je Tweet
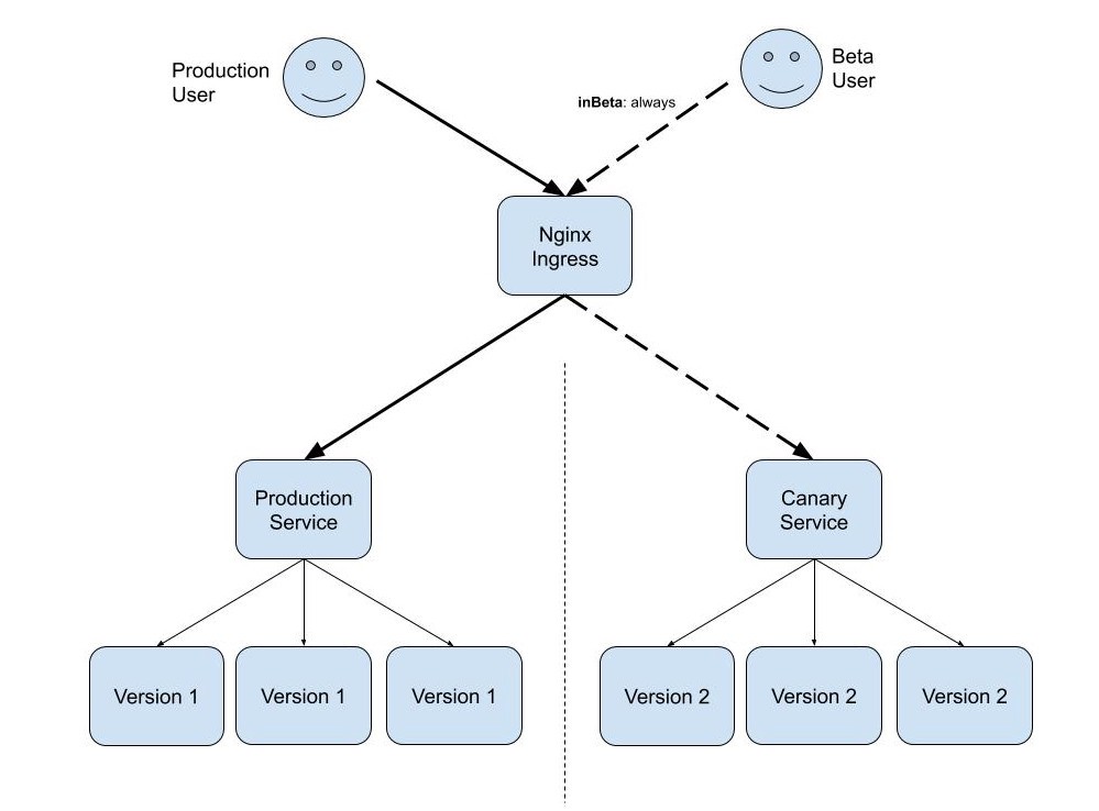
Using Canary Deployments with Nginx and sticky sessions in Kubernetes http://bit.ly/35v2s8f pic.twitter.com/8n2i0y01KN
Hvala. Twitter će to iskoristiti za poboljšanje vaše vremenske crte. PoništiPoništi -
Kishorekumar proslijedio/la je Tweet
Pricing is underappreciated by many early stage companies. If you set initial prices carelessly, you might spend an extra 6 months searching for product-market fit or miss out on an extra year of runway. Pricing has a huge ROI-to-effort ratio.https://twitter.com/JeffChang30/status/1219261047061864454 …
Hvala. Twitter će to iskoristiti za poboljšanje vaše vremenske crte. PoništiPoništi -
Kishorekumar proslijedio/la je Tweet
We are looking for a Head of Engineering for
@clearbit.
Six engineering leads reporting to you
An extended team of 24 engineers
On leadership team
Reporting to mehttps://jobs.lever.co/clearbit/33c4a991-f48f-4fa5-90e3-9cda53f01935 …Hvala. Twitter će to iskoristiti za poboljšanje vaše vremenske crte. PoništiPoništi -
Kishorekumar proslijedio/la je Tweet
This is how you'll feel when you register for
#ICBALIVE2020 and save! Register by Jan. 25 and save $300 off your registration fee
https://hubs.ly/H0myPF-0 #communitybankspic.twitter.com/C97BeYI1DlHvala. Twitter će to iskoristiti za poboljšanje vaše vremenske crte. PoništiPoništi -
Kishorekumar proslijedio/la je Tweet
Brave loads popular web pages 3x to 6x faster, while using about 1/2 the memory and power as well as 1/3 of data (saving you seconds of time & megabytes of data for every page load). Check out Brave 1.0's performance vs. Chrome, Firefox, Opera, & Edge.https://brave.com/brave-one-dot-zero-performance-methodology-and-results/ …
Hvala. Twitter će to iskoristiti za poboljšanje vaše vremenske crte. PoništiPoništi -
Kishorekumar proslijedio/la je Tweet
Another great week at the
@icba#ThinkTECH Accelerator at the@VentureCenter watching the#fintech cohort learn from regulators and#communitybanks#innovation#TheVC#ICBAThinkTECHpic.twitter.com/JXjUI4qLnT – mjesto: Little Rock Technology Park
Hvala. Twitter će to iskoristiti za poboljšanje vaše vremenske crte. PoništiPoništi -
Kishorekumar proslijedio/la je Tweet
Very proud to partner with this guy and his team at
@VentureCenter#ICBAThinkTECH#fintech#TheVC@ICBA Arkansas’ Top Influencers 2020: Wayne Miller, The Venture Centerhttps://armoneyandpolitics.com/wayne-miller-2020-top-influencer/ …Hvala. Twitter će to iskoristiti za poboljšanje vaše vremenske crte. PoništiPoništi -
Kishorekumar proslijedio/la je Tweet
Finzly Selected for
@ICBA#ThinkTECH Accelerator - Company to work with community banks to foster innovation#ICBAThinkTECH#fintech#innovation@VentureCenter#TheVC@finzly http://story.cd/AANGvM via@PRWebHvala. Twitter će to iskoristiti za poboljšanje vaše vremenske crte. PoništiPoništi -
Kishorekumar proslijedio/la je Tweet
Less Software: You’d think that twice as much code would make your software only twice as complex. But actually, each time you increase the amount of code, your software grows exponentially more complicated. https://basecamp.com/gettingreal/10.1-less-software …
Hvala. Twitter će to iskoristiti za poboljšanje vaše vremenske crte. PoništiPoništi -
Kishorekumar proslijedio/la je TweetHvala. Twitter će to iskoristiti za poboljšanje vaše vremenske crte. PoništiPoništi
Čini se da učitavanje traje već neko vrijeme.
Twitter je možda preopterećen ili ima kratkotrajnih poteškoća u radu. Pokušajte ponovno ili potražite dodatne informacije u odjeljku Status Twittera.