Tweetovi
- Tweetovi, trenutna stranica.
- Tweetovi i odgovori
- Medijski sadržaj
Blokirali ste korisnika/cu @hotirishmonkey
Jeste li sigurni da želite vidjeti te tweetove? Time nećete deblokirati korisnika/cu @hotirishmonkey
-
John Connolly proslijedio/la je Tweet
Big deal for NK cell cancer therapieshttps://twitter.com/lab_rezvani/status/1225225554623856641 …
Hvala. Twitter će to iskoristiti za poboljšanje vaše vremenske crte. PoništiPoništi -
Strong leadership behind an opportunity targeting core immune tolerance mechanisms.https://twitter.com/johncendpts/status/1225330642898096131 …
Hvala. Twitter će to iskoristiti za poboljšanje vaše vremenske crte. PoništiPoništi -
John Connolly proslijedio/la je Tweet
Interleukin-23 engineering improves CAR T cell function in solid tumors https://go.nature.com/395591Q pic.twitter.com/dzHBuFsM0B
Prikaži ovu nitHvala. Twitter će to iskoristiti za poboljšanje vaše vremenske crte. PoništiPoništi -
John Connolly proslijedio/la je Tweet
Highlights, insights, and commentary from Day 2 of Sitges - chasing the light on CAR T cell therapies: https://icar.us/2toW196 Is there going to be a shake-out in the cell therapy niche?pic.twitter.com/nNvNVjUjXj
Hvala. Twitter će to iskoristiti za poboljšanje vaše vremenske crte. PoništiPoništi -
John Connolly proslijedio/la je Tweet
Great comment from Alex on the infamous HIV-2019nCoV paper that explains sequence analysis to a layperson… …and worth reading for the mic drop comment at the end alone https://www.biorxiv.org/content/10.1101/2020.01.30.927871v1#comment-4778830102 …https://twitter.com/cshperspectives/status/1223379122128408577 …
Hvala. Twitter će to iskoristiti za poboljšanje vaše vremenske crte. PoništiPoništi -
John Connolly proslijedio/la je Tweet
Combining infusions of cancer-killing T cells with an experimental
#immunotherapy could boost effectiveness of#CellTherapy in#melanoma, according to@UCLA researchers.https://bit.ly/2uRlfx4Hvala. Twitter će to iskoristiti za poboljšanje vaše vremenske crte. PoništiPoništi -
John Connolly proslijedio/la je Tweet
Highlight: “I advise people to avoid it all together,” Loncar Investments Chief Executive Officer
@bradloncar says about a coronavirus vaccine. “There’s two things that biotech companies… are always looking for: attention and cash.”pic.twitter.com/bIGDKTWKxfHvala. Twitter će to iskoristiti za poboljšanje vaše vremenske crte. PoništiPoništi -
John Connolly proslijedio/la je Tweet
W Hazelton - NANOBODY BASED TRI-SPECIFIC CHIMERIC ANTIGEN RECEPTOR TO TREAT ACUTE MYELOID LEUKAEMIA
#CART2020 CD33 x CD123 x CLL1 trispec CAR-T for AML in TanCAR format current construct found to be suboptimal on CLL1pic.twitter.com/O5LOakXQal
Hvala. Twitter će to iskoristiti za poboljšanje vaše vremenske crte. PoništiPoništi -
John Connolly proslijedio/la je Tweet
Our latest expert interview focuses on ways to improve cell therapy performance through the lens of an experienced antibody developer - bioTwitter's own
@PDRennert! http://bit.ly/2vA0K8C pic.twitter.com/VFlX383112
Hvala. Twitter će to iskoristiti za poboljšanje vaše vremenske crte. PoništiPoništi -
Had a fantastic discussion with Sally Church around the science of VSTs. Thanks!https://twitter.com/MaverickNY/status/1222588491156140035 …
Hvala. Twitter će to iskoristiti za poboljšanje vaše vremenske crte. PoništiPoništi -
John Connolly proslijedio/la je Tweet
We decided to join the 2019-nCoV race for new medicines using our new discovery pipeline. Let's see if AI can make it cheaper, faster, and (add your keyword)... This is what we live for. Starting a short sprint now, so mark your calendars. Also, open for collaborations.
Hvala. Twitter će to iskoristiti za poboljšanje vaše vremenske crte. PoništiPoništi -
John Connolly proslijedio/la je Tweet
Wow!!! Check out this thread! Amazing job pulling this together! Thank you Dr. Muge Cevik
@mugecevik#nCoV2019#Wuhan#ChinaCoronaVirus#Chinahttps://twitter.com/mugecevik/status/1221020657242333184 …Hvala. Twitter će to iskoristiti za poboljšanje vaše vremenske crte. PoništiPoništi -
John Connolly proslijedio/la je Tweet
As researchers, we are typically removed from immediate responses to epidemics and instead tend focus on longer-term solutions to problems. But, did you ask yourself what experiment or analysis you could do today to help stop the spread of
#2019_nCov? Do it!#CoronaOutbreakhttps://twitter.com/juliaoftoronto/status/1221463493901242369 …Hvala. Twitter će to iskoristiti za poboljšanje vaše vremenske crte. PoništiPoništi -
John Connolly proslijedio/la je Tweet
According to the
#2019nCoV wiki page — which I am finding very fast & accurate, tell me if I'm wrong — the death toll is up to 57, all in China. 15 countries outside of mainland China have reported 45. cases. Canada and Turkey joined the list.pic.twitter.com/LuoAF6xBcN
Hvala. Twitter će to iskoristiti za poboljšanje vaše vremenske crte. PoništiPoništi -
John Connolly proslijedio/la je Tweet
Reading about the quarantine of 15 cities in China (48M people) to stop the spread of
#2019nCoV is mind-boggling. Imagine imposing mandatory quarantine (no cars, buses, trains, flights in or out) in 15 cities across the US and how well that will go over
Hvala. Twitter će to iskoristiti za poboljšanje vaše vremenske crte. PoništiPoništi -
John Connolly proslijedio/la je Tweet
In 2003 (SARS), 6.8 million passengers from China travelled on international flights. In 2018, 10X higher @ 63.7 million.
#coronarovirus#CoronaOutbreak#epidemiologyhttps://twitter.com/hmeisler/status/1220347530464169984 …Hvala. Twitter će to iskoristiti za poboljšanje vaše vremenske crte. PoništiPoništi -
John Connolly proslijedio/la je Tweet
High dose intravenous Vitamin C in RAS mutant cancers (
#ColonCancer,#PancreaticCancer) New@theNCI RAS dialog from Drs. Lew Cantley (@CantleyLab) and Jihye Yun@bcmhouston https://www.cancer.gov/research/key-initiatives/ras/ras-central/blog/2020/yun-cantley-vitamin-c … cc:@mdmanishshah#GI20Hvala. Twitter će to iskoristiti za poboljšanje vaše vremenske crte. PoništiPoništi -
John Connolly proslijedio/la je Tweet
Congratulations to Dr. Cliona Rooney, Thomas J. Rosenbalm Presidential Endowed Chair and head of CAGT's translational research labs, for being honored at this year's
@BioHouston WISE luncheon honoring inspiring women in science http://biohouston.org/event/11th-annual-wise-luncheon/ …Hvala. Twitter će to iskoristiti za poboljšanje vaše vremenske crte. PoništiPoništi -
John Connolly proslijedio/la je Tweet
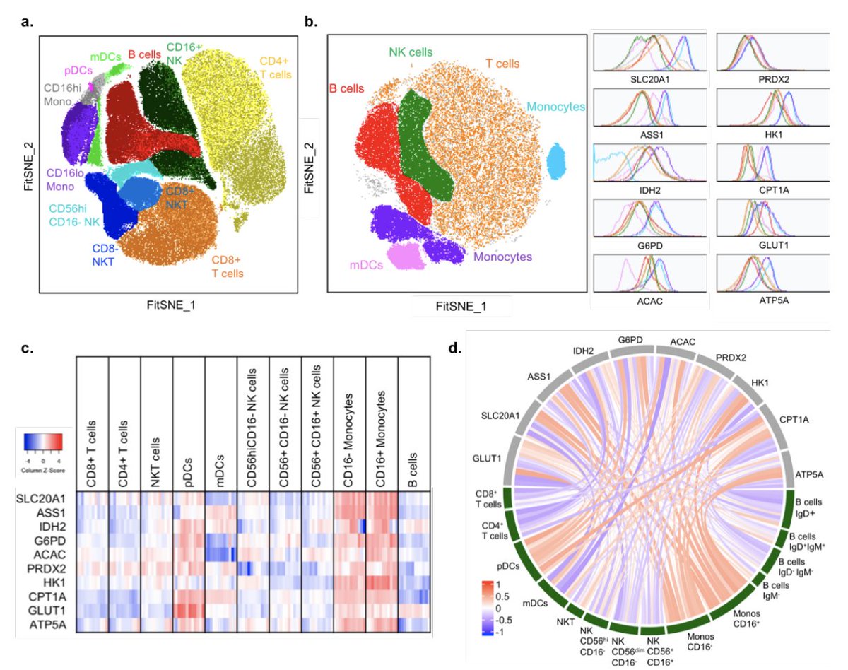
Met-Flow from
@hotirishmonkey & colleagues A novel flow cytometry-based method that captures the metabolic state of immune cells by targeting key proteins and rate-limiting enzymes across multiple pathways. https://www.biorxiv.org/content/10.1101/2020.01.21.914663v1 …pic.twitter.com/tMF5iCmGVi
Hvala. Twitter će to iskoristiti za poboljšanje vaše vremenske crte. PoništiPoništi -
John Connolly proslijedio/la je Tweet
This is such an exciting area right now and great work from the JC team. High dimensional flow cytometry meets immunometabolics! It’s only just beginning:https://www.biorxiv.org/content/10.1101/2020.01.21.914663v1 …
Hvala. Twitter će to iskoristiti za poboljšanje vaše vremenske crte. PoništiPoništi
Čini se da učitavanje traje već neko vrijeme.
Twitter je možda preopterećen ili ima kratkotrajnih poteškoća u radu. Pokušajte ponovno ili potražite dodatne informacije u odjeljku Status Twittera.