Henry Lee

@hhlee

I like bio + hardware + software. Views can be yours too.

Boston, MA
Vrijeme pridruživanja: listopad 2007.

Medijski sadržaj

  1. 21. lip 2019.
    Odgovor korisnicima
  2. 21. lip 2019.
    Odgovor korisnicima

    The world is not enough.

  3. 7. lip 2019.
    Prikaži ovu nit
  4. 6. lip 2019.

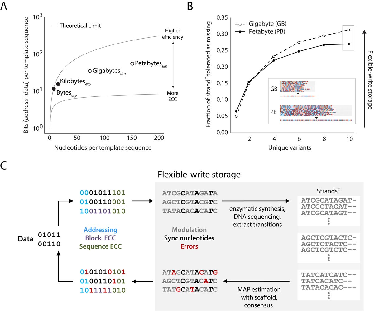
    We stress test this new codec in silico and found it to be robust up to petabyte-scale designs: only 10 imperfectly synthesized strands, each missing up to 30% are needed for sequence reconstruction. This will be a valuable exploit until we reach single DNA template storage...

    Prikaži ovu nit
  5. 6. lip 2019.

    We tested out this new codec by synthesizing "Eureka!" and show that data can be retrieved from as little as 10 imperfectly synthesized strands, each missing up to 30%! To make sure we retrieve the data, we do have to sequence more strands.

    Prikaži ovu nit
  6. 6. lip 2019.

    Recovering erasures even with multiple strands representing a single sequence can be tough, but never fear! We added "synchronization" nucleotides to our sequence design to improve sequence reconstruction.

    Prikaži ovu nit
  7. 6. lip 2019.

    We synthesize "hello world!" and sequence *all* produced strands. Data can be retrieved from strands matching sequence design (i.e., # of bases per sequence). Analyses show 1. extension length varies (TdT has sequence bias) 2. deletions predominate (TdT is distributive).

    Prikaži ovu nit
  8. 6. lip 2019.

    Our approach requires balancing the kinetic activity of two enzymes that compete for free nucleoside triphosphates (TdT adds as apyrase depletes) to yield net synthesis of short homopolymers. We then encode data as transitions between non-identical nucleotides.

    Prikaži ovu nit
  9. 6. lip 2019.

    Pleased to share our work for storing digital data in DNA: ! We describe de novo DNA synthesis with enzymes (no terminators!) and devise a highly tolerant error-correction codec for perfect data retrieval. Here are some highlights:

    Prikaži ovu nit
  10. 10. tra 2019.

    587 core genes are required to maintain wildtype growth rate. 278 (~47%) are homologous to essentials found in E. coli and V. cholerae. Remaining 309 genes are enriched for respiration. Majority of core genes are located on chr1. So it seems that chr2 is mostly dispensable...

    Prikaži ovu nit
  11. 10. tra 2019.

    Every gene can be scored for fitness by using only a couple of flasks, thanks to pooling. We profile genes under different growth media and found a number of nonfunctional duplications. (Beware! We were burned in another study when using the 'wrong' duplicate...)

    Prikaži ovu nit
  12. 10. tra 2019.

    After failing for years to make a saturating transposon library, we devised a pooled CRISPRi system for gene knockdown. gRNA counts () over time is a proxy for gene fitness. We synthesized a 13,567 CRISPRi library () which targets 99.7% of predicted ORFs (4,565).

    Prikaži ovu nit
  13. 10. tra 2019.

    We produced the ~5.2MB closed genome () which is 1.5MB bigger than E. coli but split into two chromosomes. Mapped () replication origins and termini for each chromosome. Genes and pathways annotated with RAST. Total time for these parts of the study ~6 months.

    Prikaži ovu nit
  14. 10. tra 2019.

    LB3 (LB with 3% final NaCl w/v) is a robust growth medium easily accessible to most labs. The brilliant and designed microchemostats to visualize V.nat's (left) incredible growth rate, which is 2x faster than E. coli (right) at 37C.

    Prikaži ovu nit
  15. 5. pro 2017.
  16. 14. lip 2017.
  17. 14. lip 2017.

    Sun doesn't set on the British SynBio empire @DrTomEllis

  18. 13. lip 2017.
    Odgovor korisniku/ci
  19. 13. lip 2017.

    Yup, this is basically every synbio project.

  20. 16. velj 2017.

Čini se da učitavanje traje već neko vrijeme.

Twitter je možda preopterećen ili ima kratkotrajnih poteškoća u radu. Pokušajte ponovno ili potražite dodatne informacije u odjeljku Status Twittera.

    Možda bi vam se svidjelo i ovo:

    ·