-
In our
#RNAseq &#scRNAseq work we use@ensembl's databases. Two months ago@sinabooeshaghi noticed some inconsistencies between@ensembl's cDNA fasta and GTF files and investigated with@lioscro. Now@LambdaMoses has written up an in-depth analysis:https://fromsystosys.netlify.com/2020/01/31/comparing-ensembl-gtf-and-cdna/ …Prikaži ovu nit -
I'm teaching an introduction (to an introduction) to single-cell RNA-seq today and making use of slides that others might find useful: https://figshare.com/articles/Introduction_to_single-cell_RNA-seq_technologies/7704659 …
#scRNAseq -
Cell atlas of the human thymus during development |
#scRNAseq#Thymus | Tom Taghon, Muzlifah Haniffa & Sarah Teichmann@taghon_t@Muzz_Haniffa@park_jongeun@Zeziliaconzeta@sangerinstitute@ICMNewcastle@NIHRNewcBRC@ugent_fge | Preprint@biorxivpreprint https://bit.ly/2GtydDV pic.twitter.com/bVRpeBXniy
-
Researchers from the
@JohnsHopkinsSPH systematically evaluate the performance of 18 state-of-the-art#scRNAseq imputation methods using cell line and tissue data measured across experimental protocols. https://www.rna-seqblog.com/a-systematic-evaluation-of-single-cell-rna-sequencing-imputation-methods/ … -
Join us for our first
#RNARevolution of 2020 - we're visiting St. Louis, MO for an@ACDbio Symposium, Mar3rd -with notable scientists discussing how they#AdvanceTheirRNAISH in fields of#scRNAseq#Neuroscience#CellandGeneTherapy and more! Register today! http://bit.ly/394BvK6 pic.twitter.com/OOAHPzNVqZ
-
Our new computational
#genomics course in#Berlin, 15-17 June. Application deadline April 15. We will cover#machineLearning, bulk#RNAseq, and#scRNAseq analysis with hands-on exercises using#Rstats.@BIMSB_MDC@denbiOffice@EasiGenomics. apply at https://compgen.mdc-berlin.de/ pic.twitter.com/oayXP3s6Jt
-
Mapping human cell phenotypes to genotypes with single-cell genomics. Fig. Genetic manipulation toolkit to link phenotype to genotype by using stem cells Ref: http://bit.ly/2vEcsiF
#singlecell#scRNAseq#phenotype#genotype#genomicspic.twitter.com/E4GdJ8Qd1N
-
A cell atlas of human thymus from Sarah Teichmann group.
#scRNAseq#cellatlas#immunologyhttps://www.biorxiv.org/content/10.1101/2020.01.28.911115v1 … -
A generic roadmap for RNA-seq computational analyses. The major analysis steps are listed above the lines for pre-analysis, core analysis and advanced analysis. Ref: A survey of best practices for RNA-seq data analysis (http://bit.ly/38W4SxX )
#singlecell#rnaseq#scRNAseq pic.twitter.com/Fp3meqFzJM
-
Single-cell RNA expression profiling of ACE2, the putative receptor of Wuhan 2019-nCov "Coronavirus specifically likes to infect Asian male" Fig. Single-cell analysis of normal human lung. Ref: http://bit.ly/2S64nKZ
#singlecell#scRNAseq#RNAexpressionprofiling pic.twitter.com/52SwWUMEt5
-
Modeling metabolic variation with single-cell expression data Fig. Tissue and cell type context-specific metabolic models constructed using Tabula Muris scRNA-seq dataset (Schaum et al., 2018) Ref: http://bit.ly/2OeVa1W
#singlecell#scRNAseq#metabolicmodelpic.twitter.com/NdhkB7F6BU
-
Comparison of visualisation tools for single-cell RNAseq data. In the last decade, single cell RNAseq (scRNAseq) datasets have grown from a single cell to millions of cells. Ref: http://bit.ly/37K8mU7
#singlecell#scRNAseq#datavisualisationpic.twitter.com/mNEnpDDwVN
-
ok, seurat V3 solved this issue of masking high expression cells in scatter plot https://github.com/satijalab/seurat/issues/235 …
#scRNAseq -
@viegasf &@wattenberg mentioned PCA, UMAP and TSNE methods for visualizing high dimensional data at their#rstudioconf keynote We use them also in#genomics like in#scRNAseq#snRNAseq#SpatialTranscriptomics It’s great to see the overlap in methods across fields ^^pic.twitter.com/rIFvwogjQJ
Prikaži ovu nit -
Single-cell multiomic analysis identifies regulatory programs in mixed-phenotype acute leukemia. Ref: https://go.nature.com/2RWEWvr
#singlecell#multiomic#scRNAseq#scATACseqpic.twitter.com/iRAA2YWQGO
-
Normalizing single cell RNA sequencing data — Pitfalls and Recommendations The goals of a single cell RNA sequencing (scRNA-seq) project are often Identification of subpopulations and Differential Gene Expression Analysis. Ref: http://bit.ly/2GyJ7Ip
#singlecell#scRNAseq pic.twitter.com/tq6Clp698Z
-


#scRNAseq +#CRISPRcas9 =#scCRISPR
scMAGeCK links genotypes with multiple phenotypes in single-cell CRISPR screens.
https://www.ncbi.nlm.nih.gov/pubmed/31980032?dopt=Abstract … -
Excited to give this a try. Struggled to get velocity tools to download and install.
#scRNAseq#rstatshttps://twitter.com/FASTGenomics/status/1222149089053368320 …
-
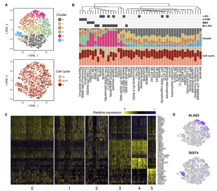
Single-cell analysis in 48-plex drug treatment experiments. Ref: Multiplexed Single-Cell RNA-seq via Transient Barcoding for Simultaneous Expression Profiling of Various Drug Perturbations (http://bit.ly/2t5xYvH )
#singlecell#scRNAseq#Multiplexedpic.twitter.com/CfcKCIUzk1
Čini se da učitavanje traje već neko vrijeme.
Twitter je možda preopterećen ili ima kratkotrajnih poteškoća u radu. Pokušajte ponovno ili potražite dodatne informacije u odjeljku Status Twittera.

?

scVelo
by