-
TiO2 nanoparticles and multi-walled carbon nanotubes monitoring and bioremediation potential using ciliates Pseudocohnilembus persalinus https://www.sciencedirect.com/science/article/pii/S014765131931156X …
#protists pic.twitter.com/2rSJyT6pTX
-
I told you, I was so proud of Michelle
@freejakoba, Aleksandra, Núria & Konstantina@Mitsikons and their scicomm initiative! They even got the first prize! Congrats also to other students@IBE_Barcelona involved. An institutional effort!
#PentàgonUPF#IBETreescape#protists https://twitter.com/UPFBarcelona/status/1225018111482638337 …
-
Unique Features of
#Entamoeba Sulfur Metabolism; Compartmentalization, Physiological Roles of Terminal Products, Evolution and Pharmaceutical Exploitation https://www.mdpi.com/1422-0067/20/19/4679 …#protists pic.twitter.com/9JXxgtl6Za
-
New
#ISEPpapers! Evolution and Unprecedented Variants of the Mitochondrial Genetic Code in a Lineage of Green Algae https://academic.oup.com/gbe/article/11/10/2992/5588413 …#algae#protists pic.twitter.com/lF9YfHr4WG
-
No Mitochondria, No Problem! The Oxymonad Genome Displays Canonical Eukaryotic Complexity in the Absence of a Mitochondrion https://academic.oup.com/mbe/article/36/10/2292/5525708 …
#protists#mitochondria by@ania_karnkowska et al.pic.twitter.com/hWFwMGWwBZ
-
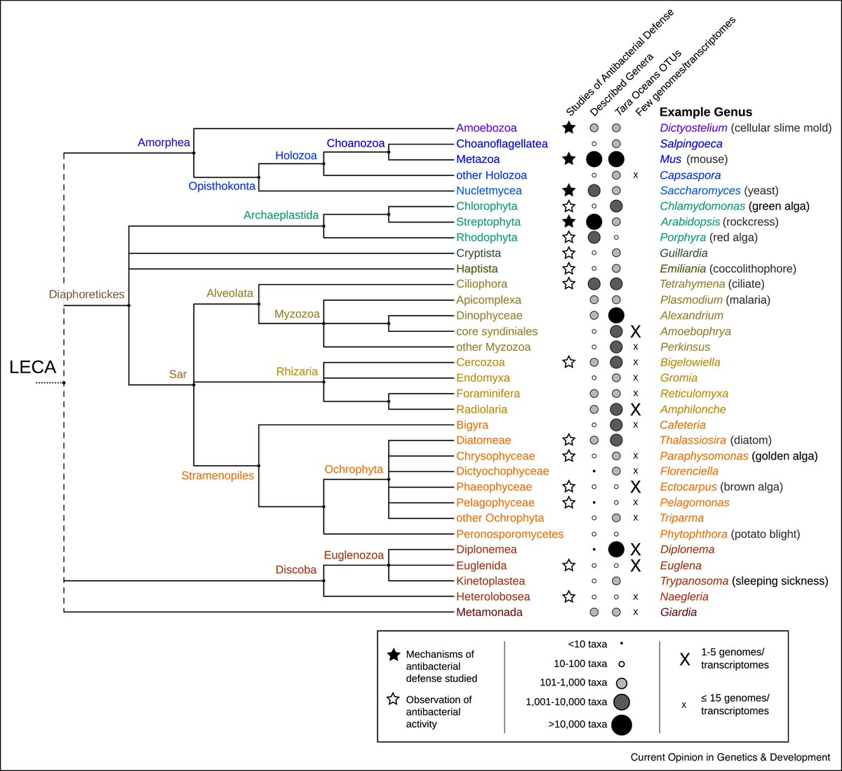
Protistologist curious how your favorite lineage might use, repurpose or have elaborated on ancient self-defense functions? Immunologist curious how diverse
#protists could inform your favorite pathway or process? Check out@tera_levin and my review! https://authors.elsevier.com/a/1a2-F,LqAZJgmh …pic.twitter.com/TUyC5Fd442
-
Phylogeny of Physarida (Amoebozoa, Myxogastria) Based on the Small‐Subunit Ribosomal RNA Gene, Redefinition of Physarum pusillum s. str. and Reinstatement of P. gravidum Morgan https://onlinelibrary.wiley.com/doi/full/10.1111/jeu.12783 …
#protists#slimemoldspic.twitter.com/KkiKMJPgvh
-
Temporal distribution of zooplankton communities in coastal waters of the northern Bay of Bengal, Bangladesh: Mamun Abdullah Al et al. https://www.sciencedirect.com/science/article/pii/S2352485519304657 …
#protists pic.twitter.com/OEtEFHGUtE
-
1. Foraminifera are single-celled
#protists. That's right; all that magnificence and beauty comes from a SINGLE CELL. How amazing! [image from National Geographic] pic.twitter.com/YsJ3fTepbP
Prikaži ovu nit -
The inflated mitochondrial genomes of siphonous green algae reflect processes driving expansion of noncoding DNA and proliferation of introns https://peerj.com/articles/8273/
#algae#protists pic.twitter.com/ULG4goSN6E
-
Unexpected mitochondrial genome diversity revealed by targeted single-cell genomics of heterotrophic flagellated protists https://ift.tt/2KOMtcQ Nice paper on
#sags#singlecell#genomics#protists Updated code for pipeline here: https://github.com/guyleonard/sagawe …Prikaži ovu nit -
Once more, proteins & protein domains previously thought to be animal-specific are present in their unicellular relatives. In this case, proteins involved in cell-cell contact formation such as ERM and merlin; by Shabardina & others
@OfficialSMBE#protists https://academic.oup.com/gbe/advance-article/doi/10.1093/gbe/evz265/5680345 …pic.twitter.com/qsILbatcff
-
Samples from famed 19th century voyage reveal ‘shocking’ effects of ocean acidification https://www.sciencemag.org/news/2020/02/plankton-shells-have-become-dangerously-thin-acidifying-oceans-are-blame …
#protists by@ErinMalsburypic.twitter.com/67IglJXerZ
-
Deep Evolutionary History of the Phox and Bem1 (PB1) Domain Across Eukaryotes https://www.biorxiv.org/content/10.1101/2020.01.13.903906v1.abstract …
#protists@biorxivpreprintpic.twitter.com/dtJwrlZ8At
-
De novo Sequencing, Assembly and Annotation of the Transcriptome for the Free‐Living Testate Amoeba Arcella intermedia https://onlinelibrary.wiley.com/doi/abs/10.1111/jeu.12788 …
#protists pic.twitter.com/NzjtemnOoC
-
You saw the preprint! Here's the updated version https://doi.org/10.1098/rstb.2019.0167 …. We shock cells with sugar solution and ask how the giant Stentor coeruleus gets its metachronal waves...
#cilia#ciliates#protists (pssst: we're hiring students & postdocs! e.g. https://bit.ly/2SIfnA6 )pic.twitter.com/CUXc4L6GK4 -
Hey tweeps, I'm trying to compile (for teaching) a list of cool non-textbook feature that were revealed by the study of
#protists. Any suggestions (with a key reference please)? I'll share the list when it's done. Many thanks. -
The compact genome of
#Giardia muris reveals important steps in the evolution of intestinal protozoan parasites https://www.biorxiv.org/content/10.1101/870949v1.abstract …#protists pic.twitter.com/cKLxcPH3aK
-
A mysterious 80 nm amoeba virus with a near-complete “ORFan genome” challenges the classification of DNA viruses https://www.biorxiv.org/content/10.1101/2020.01.28.923185v1 …
#protists pic.twitter.com/iTXFGvfD8D
-
Finally we have an idea what the most abundant
#protists on Earth are! Also what determines protist communities &#biodiversity. It's not pH Check https://advances.sciencemag.org/content/6/4/eaax8787 …@ScienceAdvances Great to be part! Lead: Angela Oliverio, with@NoahFierer@ManuDelBaq@ftmaestrepic.twitter.com/TE0BbEOIMp
Čini se da učitavanje traje već neko vrijeme.
Twitter je možda preopterećen ili ima kratkotrajnih poteškoća u radu. Pokušajte ponovno ili potražite dodatne informacije u odjeljku Status Twittera.