-
BREAKING NEWS: American
#lifeexpectancy rises for the first time in four years due to improvements in#cancer mortality rates and decline in death from opioid overdose. https://nyti.ms/2OcctAz#precisionmedicine#PMWC20 pic.twitter.com/iBn68XMuGs
-
Molecular profile that includes data about the microbiome and genome, information about metabolites and proteins, and physiological measurements could reduce drug development cost and time. https://go.nature.com/38QuOuX
@daytwohealth@segal_eran@WeizmannScience#PMWC20 pic.twitter.com/84Fea6n659
-
New funding from
@NIHDirector to probe the brain-gut connection. Relevant to my panel this afternoon at#PMWC20 on microbiome investing.@PMWCintl https://directorsblog.nih.gov/2020/01/23/could-a-gut-brain-connection-help-explain-autism/ …pic.twitter.com/TdxbuW7XmQOvo je potencijalno osjetljiv multimedijski sadržaj. Saznajte više
-
Very pleased to see our method for using GWAS data to direct drug repositioning and precision medicine, published: https://nature.com/articles/s41598-020-57795-0 ….
@williamreay96 Excited to share@PMWCintl later in the week at Silicon Valley#PMWC20#precisionmedicine@Uni_Newcastle@HMRIAustraliapic.twitter.com/lvEMx0Qeyo
-
New study reveals that the presence in tumours of two key immune components — B cells and tertiary lymphoid structures — is associated with favourable outcomes when individuals undergo immunotherapy. Hear more at
#PMWC20. https://go.nature.com/37avcnr@nresearchnews@MDAndersonNewspic.twitter.com/IvzLwQXmws
-
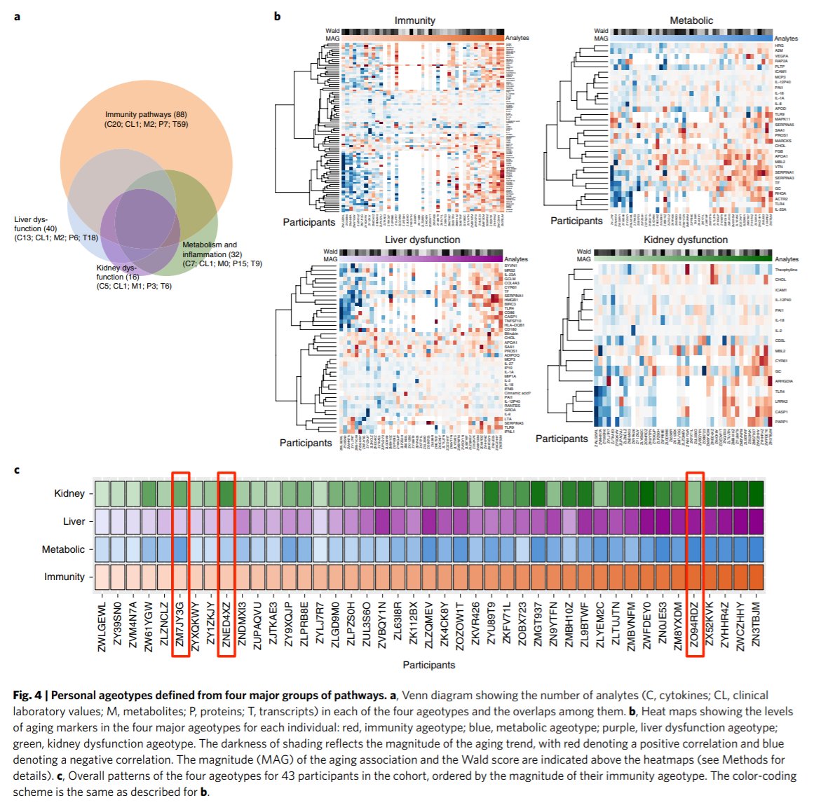
‘Ageotypes’ provide a window into how individuals age. A study of 43 healthy people by
@Stanford's@SnyderShot and his team have identified specific biological pathways along which individuals age over time. https://lnkd.in/gxh9Dq2#genomics#bigdata#precisionmedicine#PMWC20 pic.twitter.com/eQ4pZ2eQ76
-
An impressive large study demonstrated that AI-based system outperformed both the historical decisions made by the radiologists who initially assessed the mammograms. https://go.nature.com/39vHloU
#AI#machinelearning#deeplearning#precisionmedicine@nresearchnews#PMWC20 pic.twitter.com/SKtAcDPjCE
-
A new study demonstrates that a
#CRISPR base editor is an efficient multiplex gene-editing platform that enhances both the safety and efficacy of engineered T cell-based CAR-T#immunotherapy. Hear more at#PMWC20 Jan. 21-24th. https://go.nature.com/2Qvdk1n -
In vitro fertilization (IVF) does not appear to lead to a rise in copy number changes in newborns, compared with children conceived without reproductive assistance. https://go.nature.com/34vH4Pc
#InVitroFertilization#IVF@NatureMedicine@unitartu@MaastrichtUMC@LeuvenU#PMWC20 pic.twitter.com/wHFPLIRHhZ
-
BREAKING: Google is buying Fitbit, the maker of health and fitness-tracking devices, for $2.1 billion as the world’s largest tech companies expand further into health. https://nyti.ms/2PBjXP1
#wearables#healthcare#cardiovasular#CVD#PMWC20@StopHeartDz@Google@GeoffTisonpic.twitter.com/03ygL0B2zx
-
Breast cancers are complex with different subtypes not only harboring varying expression of targetable receptors (ER, PR, HER2) but also varying expression of PD-L1 and TAAs. https://go.nature.com/2MXCFyH
#immunotherapy#breastcancer@nature#PMWC20 pic.twitter.com/XLzSAjDgww
Čini se da učitavanje traje već neko vrijeme.
Twitter je možda preopterećen ili ima kratkotrajnih poteškoća u radu. Pokušajte ponovno ili potražite dodatne informacije u odjeljku Status Twittera.