-
Recently
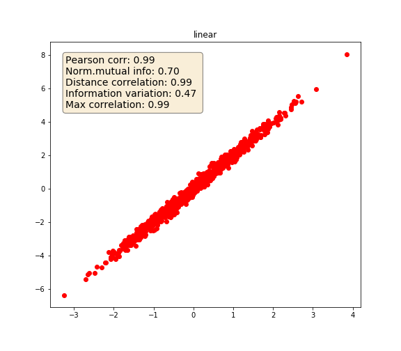
@lopezdeprado posted great lecture slides on variable codependence. Our research team implemented all of them and included into#mlfinlab release. We decided to test metrics on various non-linear variable dependencies and results look great! https://mlfinlab.readthedocs.io/en/latest/implementations/codependence.html …pic.twitter.com/QbZ9gjqndS
-
9 Pull Requests pending in
#mlfinlab repo, lots of code to review this month. We are on the way to finish all the material described in Advances in Financial Machine Learning book! https://github.com/hudson-and-thames/mlfinlab/pulls … -
Excited to give a lecture with
@JacquesQuant at the London School of Economics on the topic of the financial machine learning, its applications, key techniques and how#mlfinlab is used in a full-scale machine learning quantitative research! https://www.facebook.com/events/734217300377896/?event_time_id=734217303711229 … -
Well-known PIN/VPIN is just one of many microstructural features that can be used in HFT algorithms. Kyle, Amihud, Hasbrouck lambdas, tick rule entropies may contain useful information for algorithmic traders. All of them will be added in the next
#mlfinlab release! pic.twitter.com/JYOWilekLA
-
#mlfinlab 0.5.0 release is ready! Key features added: - Structural breaks tests. - Microstructural and entropy features. - Constant tick size imbalance/run bars. - Time bars. - Optimal Number of Clusters algorithm (ONC). The whole list of changes can be found in release notes.
Čini se da učitavanje traje već neko vrijeme.
Twitter je možda preopterećen ili ima kratkotrajnih poteškoća u radu. Pokušajte ponovno ili potražite dodatne informacije u odjeljku Status Twittera.