-
Interesting article about a disease I had not heard about... https://angelmansyndromenews.com/2020/02/04/early-research-identifies-ion-channels-key-players-possible-therapeutic-target-angelman-syndrome-epilepsy/ …
#IonChannels#AngelmanSyndrome#epilepsy -
So excited to share the first publication from my lab featuring the work done by two of my
@UNFChemistry undergrad students: Hannah and Brittni.#soexcited#mechanosensors#ionchannels https://www.sciencedirect.com/science/article/pii/S000527362030002X?dgcid=author … -
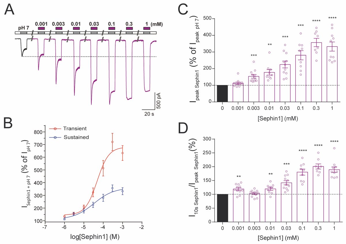
The membrane protein stomatin inhibits the gating of acid-sensing
#ionchannels by an unknown mechanism. Robert C. Klipp, Megan M. Cullinan, and John R. Bankston suggest that stomatin binds to the C-terminus of ASIC3 and stabilizes the desensitized state https://bit.ly/3b57H1L pic.twitter.com/kL97EowHx9
-
@uniofbern is looking for an outstanding Cardiac Physiologist (Professorship Open Rank): https://www.nature.com/naturecareers/job/open-rank-professorship-in-cardiac-physiology-university-of-bern-719157 … We would be thrilled to have you as a new colleague here in Bern, one of the birthplaces of cell. cardiac electrophysiology. Pls RT or apply!#ionchannels#physiologypic.twitter.com/1slDJ8IJqL
-
Toxicology of paraquat and pharmacology of the protective effect of 5-hydroxy-1-methylhydantoin on lung injury caused by paraquat based on metabolomics.
#ionchannels Sci Rep http://zpr.io/tuxM5 -
Curcumin diminishes cisplatin-induced apoptosis and mitochondrial oxidative stress through inhibition of TRPM2 channel signaling pathway in mouse optic nerve.
#ionchannels J Recept Signal Transduct Res http://zpr.io/tuxMJ -
Comparison of the pharmacologic profiles of arginine vasopressin and oxytocin analogs at marmoset, titi monkey, macaque, and human oxytocin receptors.
#ionchannels Biomed Pharmacother http://zpr.io/tusZ3 -
Biophysical mechanisms for QRS- and QTc-interval prolongation in mice with cardiac expression of expanded CUG-repeat RNA https://bit.ly/2RHquIJ Kevin Tylock, Robert Dirksen, and colleagues
@UofR#ionchannels pic.twitter.com/QR8J7O3cs7
-
Great overview - biased as I am, we’d be stuffed without them!
#ionchannels https://twitter.com/profkalium/status/1224604637078196224 …
-
GTL-1, a Calcium Activated TRPM Channel, Enhances Nociception.
#ionchannels Front Pharmacol http://zpr.io/tus7a -
Expanding the possibilities! 'Application of High-Throughput Automated Patch-Clamp Electrophysiology to Study Voltage-Gated Ion Channel Function in Primary Cortical Cultures' https://journals.sagepub.com/doi/full/10.1177/2472555220902388 …
#ionchannels#epilepsy#neuroscience -
Role of the TRPV Channels in the Endoplasmic Reticulum Calcium Homeostasis.
#ionchannels Cells http://zpr.io/tus7T -
Angiotensin-II-Evoked Ca2+ Entry in Murine Cardiac Fibroblasts Does Not Depend on TRPC Channels.
#ionchannels Cells http://zpr.io/tus7Y -
Hanzhi Zhang talks about
#potassium#ionchannels required for#bacterialgrowth#BayAreaCryoEM#cryoEM#TrkA#TrkH#proteincomplex#ATP#conformationalchange#ZhouLabpic.twitter.com/kRCxrHSclJ
-
Hanzhi Zhang explains
#ionchannels in#bacteria#BayAreaCryoEM#cryoEM#TrkA#TrkH#ZhouLab -
#CODA#Biotherapeutics acquires#Attenua + clinical-stage assets vs#neuropathic#pain, focal#epilepsy & other#neurological conditions To advance leads using#GeneTherapy-mediated#chemogenetic platform https://www.codabiotherapeutics.com/platform#neurosciences#IonChannels pic.twitter.com/BOyAb5VRbC
-
Great to see online! Collaborative effort with
@RahmanLab, lead by@__GRAR__, keenly supported by@interlukein, with extra support from@fluorescence_SC,@NeuroJim & others - we use in silico analysis to identify further ASIC3 modulators https://www.sciencedirect.com/science/article/pii/S0006295220300447 …#pain#ionchannels pic.twitter.com/iukaFy2mNg
Prikaži ovu nit -
#ArticlesInPress A Stepwise Approach to Resolving Small Ionic Currents in Vascular Tissue http://ow.ly/a2IM50yc8FS@SchulichMedDent#Ionchannels#electrophysiology#smoothmuscle#endotheliumpic.twitter.com/uOVF245FGb
-
This is certainly wrong: A cheap drug (mexiletine) now sold for about €65'000 per patient per year in European countries, read "Continued misuse of orphan drug legislation: a life-threatening risk for mexiletine" https://academic.oup.com/eurheartj/article/41/5/614/5718413#.XjfJl-t8B20.twitter …
#ionchannels#sodiumchannels#arrhythmiaspic.twitter.com/7YHvdaQa7X
-
Naringin and Naringenin Relax Rat Tracheal Smooth by Regulating BKCa Activation.
#ionchannels J Med Food http://zpr.io/tKa33
Čini se da učitavanje traje već neko vrijeme.
Twitter je možda preopterećen ili ima kratkotrajnih poteškoća u radu. Pokušajte ponovno ili potražite dodatne informacije u odjeljku Status Twittera.