-
nNOS A neuronal nitric oxide synthase http://ow.ly/iiNG50y7GTz Indirect immunostaining of cultured rat olfactory bulb and hippocampus neurons with Guinea pig anti-nNOS (cat. no. 432 005; red) and rabbit anti-MAP2 (cat. no. 188 002; green). DAPI (blue).
#interneurons#antibodypic.twitter.com/bfrTJSPOJW
-
It was a pleasure to have
@LaureVerret present her really interesting and exciting data about interneurons dysfunction and social memory impairment in AD.#Alzheimer#hippocampus#interneurons pic.twitter.com/WltipVj0Cg
-
Going to be a great last day
@TheIsnr.@mlane_neuro opens the morning session.#Interneurons#SCI#ISNR2020pic.twitter.com/h5IRpICMLG
-
Rather than constraining mnemonic processing, potentiation of somatostatin-expressing (SOM+)
#interneurons in medial prefrontal cortex (#mPFC) represents an important causal mechanism for conditioned fear in male mice https://go.nature.com/2YUFKUC pic.twitter.com/crJW5gTkSH
-
Somatostatin-expressing (SOM+)
#interneurons in the mouse medial prefrontal cortex (#mPFC) mediate discrimination of positive and negative affective states in others https://go.nature.com/2r2leoE pic.twitter.com/MrSOPL1AAF
Prikaži ovu nit -
1/
#tweeprint time! If you are interested in#interneurons,#hippocampus and developmental mechanisms of neural circuit function, check out our new preprint “Hippocampal hub neurons maintain unique functional properties throughout their lifetime” https://www.biorxiv.org/content/10.1101/813923v1 …Prikaži ovu nit -
#Amygdala VIP#interneurons are activated by instructive cues for associative learning. They provide a mandatory disinhibitory signal permitting plasticity in response to unexpected salient events. https://go.nature.com/2MyGHNT pic.twitter.com/mu24kW9oWL
Prikaži ovu nit -
Thanks to everyone who stopped by my poster
#sfn2019@Neurosci2019 to discuss#interneurons and#perirhinal@KISNeuro@Mennopw@NairRajeevkumar@HealthNTNU Don’t miss@GQuattrocolo tomorrow afternoon at board AA10pic.twitter.com/dQCgsswD9X
-
I will be presenting my poster on the diversity of GABAergic
#interneurons in perirhinal cortex with@Mennopw and@NairRajeevkumar@KISNeuro tomorrow morning. Board BB60pic.twitter.com/w0Qbqe6iBd
-
A whole-brain atlas of direct long range inputs to GABAergic
#interneurons in the medial#prefrontal cortex (mPFC) of male mice https://go.nature.com/2YGl4Pl pic.twitter.com/UXkUfCJpXs
-
I grew myself some interneurons, and man are they pretty!
#microscopy#lippilab#interneurons pic.twitter.com/DIqjuEqLus
-
#Interneurons interlaced with excitatory#neurons from frontal#cortex. Color in this and the many following images indicates what is firing at that moment in time.#art#brain#neuro#sciartpic.twitter.com/QIPLDfqEBR
-
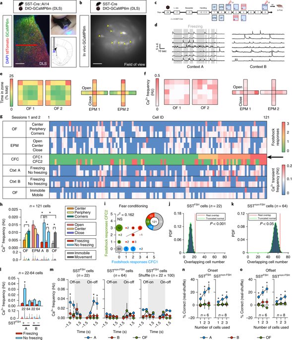
A subpopulation of dorsolateral septum
#somatostatin-expressing#interneurons (SST-INs) serve as hippocampal relays that govern mobility to calibrate adaptive fear responses https://go.nature.com/2TxjqwG pic.twitter.com/OQHeXjbMGN
-
Beautiful paper from
@jess_cardin using optogenetics to tease out preictal behaviour of#interneurons in#epilepsy, my latest EC@ScienceTM: Not just uninhibited: Interneurons and seizure onset http://stm.sciencemag.org/content/10/468/eaav9143 … -
A new kind of human brain cell called the 'Rosehip neuron’ has a compact, budlike shape with different anatomical features never described in rodents. They have large axonal boutons and compact arborization. https://www.nature.com/articles/s41593-018-0205-2 …
@AllenInstitute#interneurons -
Congratulations to Christian Mayer on receiving an ERC Starting Grant for his research on the molecular diversification of inhibitory neurons during development.
#interneurons,#development,@chr_mayer, @ERC_Reserach, https://erc.europa.eu/news/mini-organs-ultrafast-filming-erc-invests-early-career-researchers …pic.twitter.com/saBsrl1nGA
-
Two post-doc positions available in the lab of Marco Capogna on the role of
#amygdala#interneurons,#plasticity,#learning and#memory@AIAS_dk@dandrite https://bit.ly/2udsoV8 -
Interested in cortical
#interneurons? Join us on Sunday July 8 at 9:45 am in Hall A7 for a symposium on the ‘Developmental logic underlying the functional diversity of cortical interneurons’@FENSorg#FENS2018 with@GordFishell Elly Nedivi@Rico_lab and@MarinLab ⬇︎ threadpic.twitter.com/7jcTwmBwXQ
Prikaži ovu nit -
Single-cell
#transcriptomic analysis of#hippocampal CA1 inhibitory#interneurons: continuous variation in gene expression correlates with axon target location#PLOSBiology https://plos.io/2t4ae7Z pic.twitter.com/NTDI1tl8qA
-
#FENS2018 is getting closer - only 24 days to go! Come to have a look at my poster if you are curious about#interneurons and#braindevelopment!pic.twitter.com/0N5ffyxQB2
Čini se da učitavanje traje već neko vrijeme.
Twitter je možda preopterećen ili ima kratkotrajnih poteškoća u radu. Pokušajte ponovno ili potražite dodatne informacije u odjeljku Status Twittera.