-
Watch this INCREDIBLE video showing hemopericardium on autopsy. The myocardial wall is injured causing blood to leak into the pericardial space and literally smother the heart. This is exactly how Hemorrhagic Tamponade kills!
#FOAMed pic.twitter.com/4fgmmbxxJuPrikaži ovu nit -
Here’s a GREAT
#ECG Can you guess the culprit? Courtesy:@ETtube#FOAMed pic.twitter.com/m8v4vE0Gwp
-
Factor VIII synthesis - Normal, Haemophilia A and Von Willebrand Disease .
#meded#foamed#usmle#medtwitterpic.twitter.com/hVATeUNpDE
-
What is the next step in this young female undergoing fertility treatment? (a) consult gyn-onc (b) stop treatment + monitor (c) MRI (d) antibiotics
@Radiopaedia links Hidden dx: https://bit.ly/396ubgK Full case: https://bit.ly/37Sx19e#FOAMrad#FOAMed#radiologypic.twitter.com/R2RRSX6JuN -
Put an End to Routine Chest Tubes via
@emlitofnote http://www.emlitofnote.com/?p=4583#FOAMed 316pts randomized Non-inferiority design Full Expansion at 8wks Chest Tube = 98.5% No Chest Tube = 94.4% No statistical difference pic.twitter.com/sTObAhuQJX
-
Great image of chest x-ray
#anatomy. It amazes me how much imaging we do in#cardiology. Tip! To be a great#interventionalist you gotta master your anatomy and be a pro at imaging! Another amazing overlay by@TheRadiologyGuy !#cardiotwitter#radiology#meded#foamed#imagingpic.twitter.com/LOmYNLM2aM
Prikaži ovu nit -
Vertebral levels are very commonly tested on in both undergraduate and postgraduate medical examinations. Here are the main ones you need to know.
#FOAMed#MedEd#FRCEM#Anatomyhttps://www.medicalexamprep.co.uk/vertebral-levels/ … -
LIVE
@MountSinaiIR Our R3s are gearing up for the ABR Core Exam, we will post relevant#IRad cases/info weekly starting NOW! 1. Name the arterial collateral pathways btw the Celiac Artery
SMA?
2. What about for the SMA
IMA? #CoreIR#FOAMrad#FOAMed#radres#IRadRes#MedEdpic.twitter.com/YaCv0jOL7r
-
US GEL PODCAST #85! Short vs Long Axis for IJ Cannulation - Battle of the Axes!
#POCUS#FOAMed#FOAMus http://ultrasoundgel.org/85 pic.twitter.com/rjBcXY4NqM
-
Here are some great teaching Echos of various patients I have taken care of with Hemorrhagic Tamponade. They depict the different etiologies nicely so I made them into this educational GIF
#FOAMed pic.twitter.com/DmiXHA1cEnPrikaži ovu nit -
-
Causes of Acute Infectious Diarrhea .
#meded#foamed#usmle#medtwitterpic.twitter.com/8v2ogkZimN
-
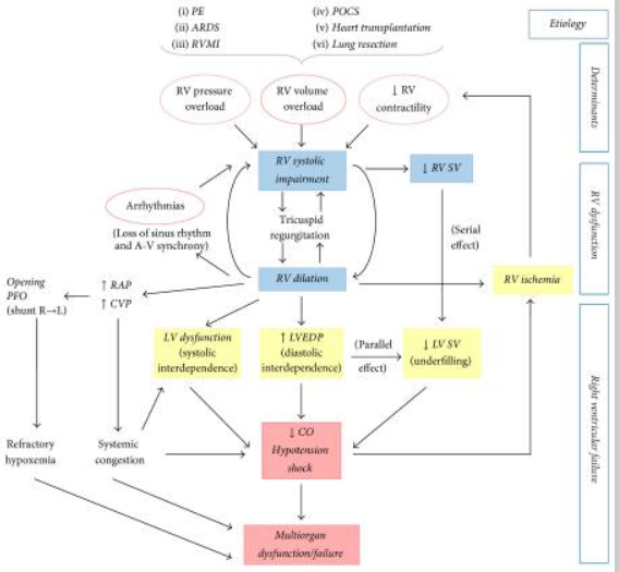
The right sided heart failure... it's a complex arrangement...
#ESICMphysio#FOAMed pic.twitter.com/1AC0ecwfuS
Prikaži ovu nit -
From the same 2014 article, we see comparative physiological parameters between RV and LV.
#FOAMed#ESICMphysiopic.twitter.com/wYdqxMlRSI
Prikaži ovu nit -
Don't miss The Big Sick conference which we transmit live. Find it all on our updated landing page: https://scanfoam.org/bigsick20/
#bigsick20#tbs20#FOAMed pic.twitter.com/IUf25jn3nS
-
Some of you may like to peruse the 2019 Chinese Medical Association's Guidelines on HAP and VAP treatment! https://doi.org/10.21037/jtd.2019.06.09 … Comparisons are always interesting from different spheres of practice.
#ESICMphysio#FOAMedPrikaži ovu nit -
Interestingly, in 2019 we also asked does FiO2 change outcomes in surgical site infections WRT periop ventilation? The answer was no. https://bjanaesthesia.org/article/S0007-0912(19)30776-7/fulltext …
#FOAMed#ESICMphysioPrikaži ovu nit -
PRE-CONFERENCE JOURNAL CLUB
#ESICMphysio - LIVES Physiology 2020. What have we learned in the past couple of years in trials on physiological conundrums in ICM?#FOAMed from a whole host of open access resources... (cont... thread below) pic.twitter.com/WxxKmC1CD7
Prikaži ovu nit -
The Future of Haemodynamic Monitoring: From Planet Mars to Resource Limited Countries https://healthmanagement.org/c/icu/issuearticle/the-future-of-haemodynamic-monitoring-from-planet-mars-to-resource-limited-countries#.XjvHFV39Rk0.twitter … via
@ICU_Management#FOAMed#FOAMcc -
New BSPED DKA guidelines from our friends across the pond. https://www.bsped.org.uk/media/1712/new-dka-guideline-v6-final.pdf …
#FOAMed
Čini se da učitavanje traje već neko vrijeme.
Twitter je možda preopterećen ili ima kratkotrajnih poteškoća u radu. Pokušajte ponovno ili potražite dodatne informacije u odjeljku Status Twittera.