-
An action plan is a detailed plan outlining the actions needed to reach one or more goals. It should lay out the steps the individual should take to accomplish the goals. Draw your own Action Plans- https://zurl.co/VTIQ
#draw#steps#diagram#actionplan#goalspic.twitter.com/Gm8MulIHKC
-
A Controversial Concept of the Structure of the Psyche https://thriveglobal.com/stories/a-controversial-concept-of-the-structure-of-the-psyche/ …
#psycology#mind#informationdesign#diagram pic.twitter.com/7eJRdivgHy
-
Today I added "adding swap" to my algorithm repository. If you're trying to swap two numbers, you swap them without using a third variable using this simple algorithm. This simple diagram I made breaks down how it works:
#100daysofcode#programming#diagram pic.twitter.com/po9lQIM7hk
-
Cool!
#plantuml looks nice, too. I don't know if the js lib is battle proved as the mermaid js one... https://github.com/markushedvall/node-plantuml …#diagram#uml#flowchart#generator#document -
Are you trying to draw your first state
#diagram? Here's all you have to do https://nulab.co/2ZkdqtK#diagramming#Nulab#productivity#design#designers#team#collaboration -
Such a great video from
@veritasium An inspiration for all sorts of scientists.#diagram#nature#behavior#bifurcation#veritasiumhttps://www.youtube.com/watch?v=ovJcsL7vyrk … -
Nice workflow by https://marketplace.visualstudio.com/items?itemName=speks.flowmaker … http://grafcet.online is more compact so understandable at first glance: I optimise for reading first (later for writing) because it takes 10 times more to read than write code actually ;) https://twitter.com/lepinekong/status/1219982289997791234 …
#programming#diagram pic.twitter.com/fb3GC4He64
-
Heard of Turtle maps? it's a quality
#tool that is used to highlight different process characteristics such as inputs, outputs, criteria and other important information about#organizational processes. Use this turtle#diagram template - https://zurl.co/73sf#turtlediagrampic.twitter.com/O4WeqKgEPy
-
Once you decide on a timeframe for the audit, you need to assign tasks, schedule them and set due dates. A Gantt chart is the ideal tool for this. Create your own Gantt Chart- https://zurl.co/tx8K
#gantt#chart#diagram#audit#visualspic.twitter.com/n2VJgmEGcm
-
-
Read how diagrams are used in our work in the latest
#AEBlog post written by Principal Michael Tyre. https://www.amentaemma.com/single-post/2020/01/29/What%25E2%2580%2599s-the-Big-Idea …#AEblog#diagram#architecture#interiordesign#design#designprocess#bigidea#drawing#construction#amentaemma#designpreciselypic.twitter.com/ueEztKvpDv
-
Service returns soon guys and Good Morning Thursday
@gvalan@baski_LA@KanezaDiane@CioAmaro@DivergentCIO@JonesBaraza@BahSerign@dinisguarda@NevilleGaunt@DrJDrooghaag@Fabriziobustama@robmay70@RickKing16@antgrasso@thinkers360#Food#Allergy#diagram pic.twitter.com/btn2RvY9L1
-
Unveiling the Biggest and Most Detailed Map of the Fly Brain Yet! Read here
https://zurl.co/oAGY
#neuroscience#brain#neurons#science#neuronmapping#diagram#connectome#neuralpathways#imagingtechnology#microscopespic.twitter.com/dKgPtqHOl4 -
Don't think that your blog alone could do the magic, you'll need to explore different content formats. You could use
#Creately diagram like the one below to create a rough structure of your blog post - https://zurl.co/iAnd#content#marketing#contentmarketing#diagram#blogpic.twitter.com/W7Et9aWgm0
-
Check out my latest video on creating 3D diagrams in Rhino 3D https://youtu.be/GGtwbEu4R3Q
#diagram#grasshopper3d#rhino#rhino3d#tutorial#grasshoppertutorial#architecturetutorial#architecturestudent#3dmodel#3dmodeling#parametricdesign#computationaldesign#architectureschool pic.twitter.com/0wrAy8YCCI
-
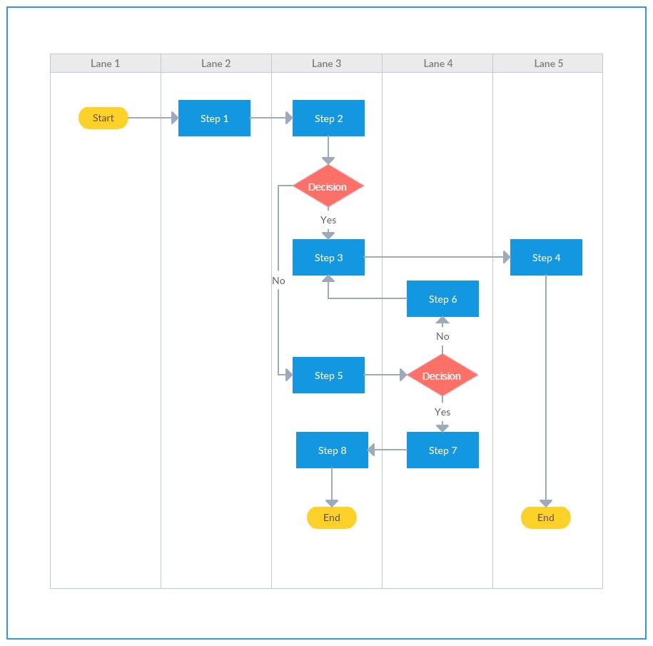
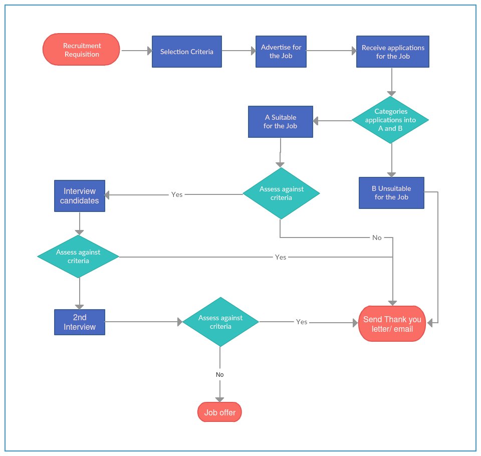
Have you ever faced difficulties in solving common HR issues? We have created some simple visual techniques which would help you to solve your problems easily- https://zurl.co/YdG3
#visual#HR#flowchart#swot#diagram#swimlane#fishbone#creatley pic.twitter.com/3RQkGzzXev
Čini se da učitavanje traje već neko vrijeme.
Twitter je možda preopterećen ili ima kratkotrajnih poteškoća u radu. Pokušajte ponovno ili potražite dodatne informacije u odjeljku Status Twittera.