-
Artificial Intelligence can diagnose a brain tumor in just two minutes
#DeepLearning#AI via http://twinybots.ch https://thehill.com/changing-america/well-being/medical-advances/477016-artificial-intelligence-can-diagnose-a-brain … -
YouTube, Venmo: Artificial intelligence firm must stop scraping faces from sites.
#aiethics#deeplearning#aiforgoodhttps://triblive.com/business/technology/youtube-venmo-artificial-intelligence-firm-must-stop-scraping-faces-from-sites/ … -
As SpaceX Makes Satellite Placement Much Easier, Be Considerate of the Impact on the Night Sky
#technology https://ift.tt/35pzgic#AI#ML#IoT#Blockchain#FutureTech#Analytics#Robotics#FutureofWork#DeepLearning#ArtificialIntelligence#Robots#MachineLearning -
5 Soon-to-be trends in
#ArtificialInteligence and#DeepLearning. https://buff.ly/2GYcfco pic.twitter.com/zrACDvAwXC
-
And now, here's Cli-Mate 9000 with the weather... Pattern-recognizing neural network tries its hand at forecasting
#deeplearning https://www.theregister.co.uk/2020/02/05/weather_ai_prediction/ …pic.twitter.com/Z3UeLoYaWk
-
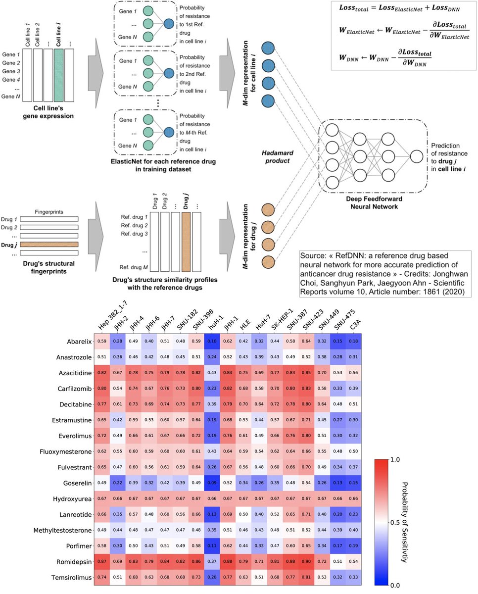
#DeepLearning#MedTech: new neural network model can accurately predict anticancer drug response and identify biomarkers contributing to drug resistance. The model could lead to therapeutic applications such as drug repositioning or personalized treatments https://doi.org/10.1038/s41598-020-58821-x …pic.twitter.com/cfMgqplxpl
-
And it will continue to captivate the
#tech world in the foreseeable future.#DeepLearning http://bit.ly/2RXcFVs -
The tool is meant to help journalists check for photo manipulation. That could be handy during this politically tense election season.
#deeplearning https://www.cnet.com/news/google-parent-alphabet-takes-on-deepfakes-with-bogus-photo-detector/ …pic.twitter.com/xOUvBVBdjz
-
Ethics, efficiency, and artificial intelligence - The Boston Globe
#NLP#DeepLearning https://www.bostonglobe.com/2020/01/30/opinion/ethics-efficiency-artificial-intelligence/?utm_source=contentstudio.io&utm_medium=referral … -
WHY CANCER-SPOTTING AI NEEDS TO BE HANDLED WITH CARE
#deeplearning https://www.theverge.com/2020/1/27/21080253/ai-cancer-diagnosis-dangers-mammography-google-paper-accuracy …pic.twitter.com/QsvNGmH7ed
-
Blackpool pothole-fixing artificial intelligence 'saves £1m'
#deeplearning https://www.bbc.com/news/uk-england-lancashire-51356855 …pic.twitter.com/L17o3mSrD0
-
Yet another boost for
#MachineLearning in#healthcare. To make#DeepLearning solutions more accessible and scalable, Microsoft will also partner with local talent. https://venturebeat.com/2020/01/29/microsoft-launches-50-million-ai-for-health-grant-program/ … -
Trends coming with
#AI and#DeepLearning - Reducing Call centre Burden - Retail Big giants making big investments - Restoring Privacy - AI assistants https://www.forbes.com/sites/bethkindig/2020/01/31/5-soon-t0-be-trends-in-artificial-intelligence-and-deep-learning/ …@smartDataIncLtd -
NeurIPS 2019 featured robot curling players and coffee makers http://bit.ly/35nbL9e
#AI#DeepLearning#ML#DataSciencepic.twitter.com/pbgAR7s0Mj
-
5G and edge computing give retailers the tools they need to deliver a seamless shopping experience, from mobile device to storefront.
#deeplearning https://venturebeat.com/2020/01/31/as-retail-evolves-5g-and-edge-computing-keep-you-in-the-express-lane/ …pic.twitter.com/iQlb0rpQSG
-
"The Global Artificial Intelligence in Construction Market size is expected to garner around US$ 2.1 billion by 2026."
#deeplearning https://finance.yahoo.com/news/artificial-intelligence-construction-market-garner-153000404.html …pic.twitter.com/J8PS1ohXXa
Čini se da učitavanje traje već neko vrijeme.
Twitter je možda preopterećen ili ima kratkotrajnih poteškoća u radu. Pokušajte ponovno ili potražite dodatne informacije u odjeljku Status Twittera.