-
3 ways to find out what type of
#CPU is in your#Windows#PC without opening the casehttps://www.ricksdailytips.com/discover-cpu-type/ … -
This is what a CPU looks like after 11 years of not changing the cooling paste neither changing the CPU cooler.
#cpu pic.twitter.com/alMpNV6Wqy
Prikaži ovu nit -
saver..dice paid 100.0000
#EOS to#REX for#CPU Rental! https://bloks.io/transaction/435a9e5d9da4d3e7fb788bd9bf64b7946f93526a2b657760a2508a615b6d82c2#traces … -
Church Avenue 2/5 Train Station: Two
@NYPDnews officers trying to be covert in their criminalization of the poor. The NYPD patrol guide clearly states that officers in uniform have to be in plain view as these two slither behind corners.#CPU#CopwatchPatrolUnitpic.twitter.com/MQFsiOrWY7
-
Their framework performs very well in terms of both accuracy and training speed for IID and non-IID and
#CPU and#GPU. Which demonstrates that it can be generalized.pic.twitter.com/pbUN9dcKZQ
Prikaži ovu nit -
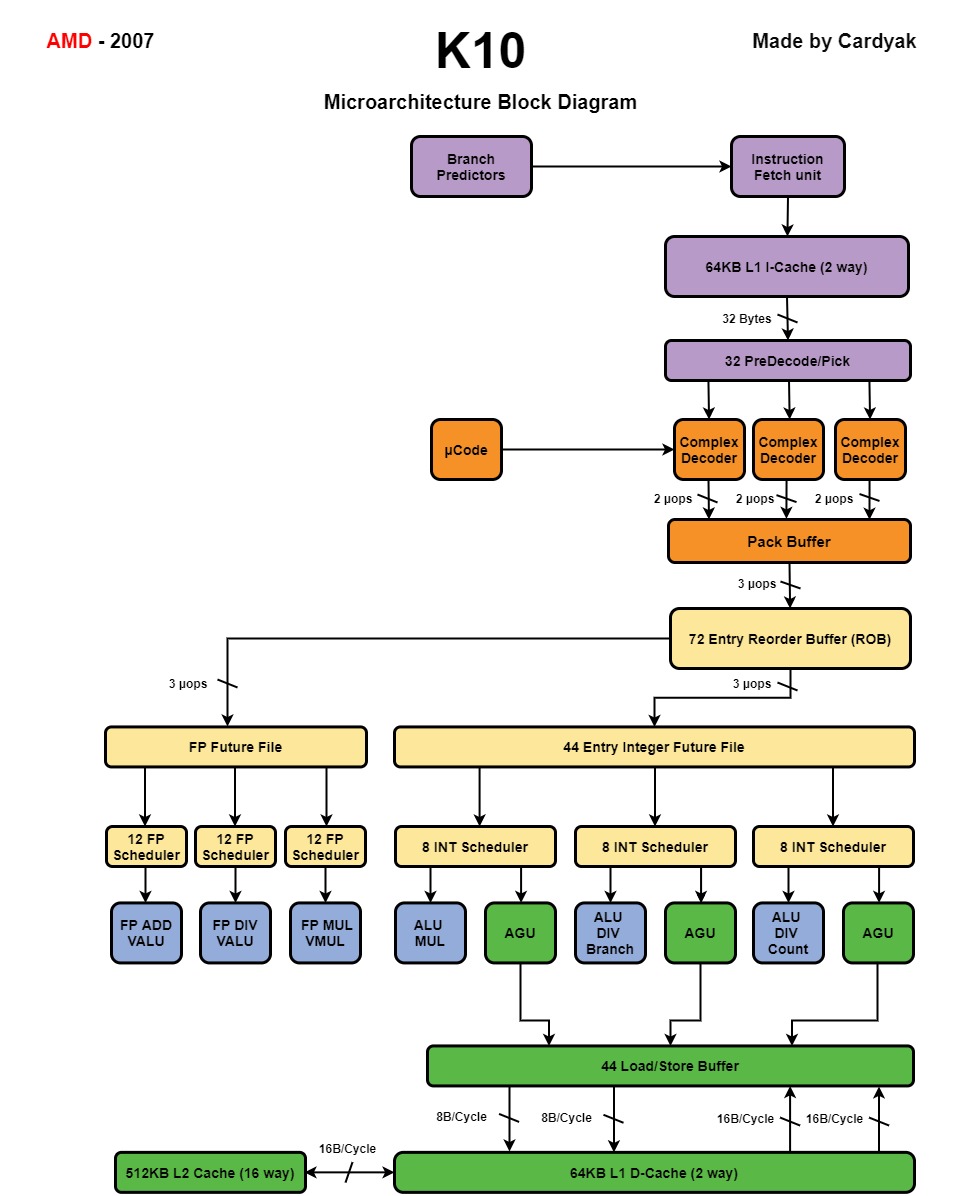
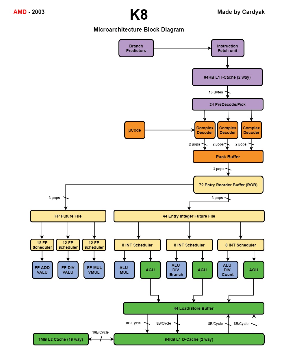
K7, K8, & K10 added to the
#SiliconGang Microarchitecture Block Diagram Repository. Many of the changes in the K10 are not visible in a block diagram - The two largest changes were the addition of Simultaneous Multithreading and L3 Cache.#AMD#CPU pic.twitter.com/sNqZHtv28l
-
Intel to delay 10th Gen CPU to May 2020.
#technews#techleaks#intel#cpu#cometlake#intelCPU#techrumours#gaming#pcgaming#pcmr#pcnews#techmarketpic.twitter.com/i2SwBosnue
-
All his life,
@patsheadcom told me that he didn't need a window on the side of his PC's case. But I'm thinking a spinning Pat's head on his#CPU cooler is now a MUST have! https://twitter.com/tekwendell/status/1224124066677825540 …
0:10 -
New
#motherboard,#CPU, and RAM already to rock... (From a month ago.)#Upgradepic.twitter.com/CO2Canzscn
-
The Chicago People’s Union celebrates Black History Month! A month where we celebrate how black people overcame, rise above, and continue to power through!

(it’s really an all year thing but even more this month)
#CPU -
What. The. Actual. Fuck.
#AMD#ryzen#cpu pic.twitter.com/IORhSHKwbn
-
How to check your
#CPU temperature http://dlvr.it/RP83hq pic.twitter.com/RZC0T7oUgH
-
When we say we will take care of your technology, we mean it. We treat each customer as our only! . . . .
#nevada#lasvegas#dirtycomputer#computermaintenance#computerrepair#tecnology#smallbusiness#henderson#cpu#ram#thursday#thursdaymotivation pic.twitter.com/78Od7P0AcL -
Patch --> patch the patch --> maybe third time’s the charm? https://www.wired.com/story/intel-zombieload-third-patch-speculative-execution/ …
#Hardware#CPU#Intel#MDS#ZombieLoad#InfoSec#CyberSecurity
Čini se da učitavanje traje već neko vrijeme.
Twitter je možda preopterećen ili ima kratkotrajnih poteškoća u radu. Pokušajte ponovno ili potražite dodatne informacije u odjeljku Status Twittera.