-
It's a great day to bond with our client! Thank you Steve for playing Pictionary with us. We hope you had fun during your stay at our office. We hope you enjoy the rest of your stay in Manila. We'll see you again soon.
#DVPhilippines#LeadingYouForward#clientexperience pic.twitter.com/A6ju78BSnG
-
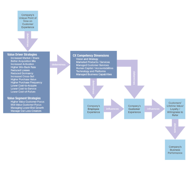
If you’re responsible for deriving more value from your customer or client experience (CX) initiative, or you oversee those who are, this is for you.
#CX#CEM#customerexperience#clientexperience#Custserv#custexp https://zurl.co/sLau pic.twitter.com/jCo9oKM6S4
-
Is intensifying CX in 2020 on your radar—or can you hold off for another year? Here's an analysis to help you in calculating the cost of inaction?
#CX#CEM#customerexperience#clientexperience#Custserv#custexp https://zurl.co/ZOE8 pic.twitter.com/VwnuGjr5aV
-
DOWNLOAD THE X FIRM EBOOK FOR ARCHITECTURE. What is an X Firm?
#CX#CEM#customerexperience#clientexperience#Custserv#custexp https://zurl.co/1iMU pic.twitter.com/cMyIHroRXD
-
See how you can deliver a personalized digital experience for your clients. Through the
#BlackDiamond Client Experience, you will stay connected and provide greater financial life insight for your clients.#FinTech#WealthManagement#ClientExperience https://hubs.ly/H0mVbTJ0 pic.twitter.com/rE3d4ekBfa
-
These
#SeminarMarketing tips can make for a better#ClientExperience. https://bit.ly/2GUD7Nn -
What are the digital experiences your firm offers clients? Sometimes the "digital" component is forgotten when thinking about and discussing the client experience. https://youtu.be/g5IxGc4SIEM
#technology#digitaltransformation#clientexperience pic.twitter.com/Ka0NgwhRUJ
-
Thank you Wealth Advisory Group for inviting
@ASmarterLook to be a trusted partner to your Advisors and Clients. Grateful to impact your advisors ability to deepen client relationships and improve financial wellness!#WealthTech#ClientExperience -
Join Mark Chapman at TINtech London Market 2020 on 11 February where he will be talking about overcoming data integration challenges to improve the client experience.
@TheInsuranceNet#clientexperience#datapic.twitter.com/p7ljiTKXYw
-
Key thing missing from client experience: humans https://www.linkedin.com/pulse/whats-been-missing-from-client-experience-humans-clara-shih …
#CX#clientexperience#CRM -
Bush Construction had a busy year in 2019, and in 2020, the firm shows no signs of slowing down.
#clientexperience https://qctimes.com/business/sponsored/mark-twain-hershey-lofts-among-latest-projects/article_3c8cb606-4382-11ea-ba1b-0bef111695e2.html …pic.twitter.com/MASl9qpigB
-
Here we go, first talk of 2020. Today I am at The Law Society of Scotland speaking about
#clientexperience in law firms. It will be a different vibe to this one in Prague but same passion to see#lawyers excel here!!
#lawscottech#legaltechpic.twitter.com/ID61STtJ8g -
Kicking off the Super Bowl with our partners at the Wealth Advisory Group Educational Conference in Sarasota. Launching mobile/digital channels to engage with high-net worth clients.
#WealthTech#ClientExperience -
Thank you Eddie from the Winnipeg
@ShawInfo office for your exceptional customer service and support in updating my Dad’s account. We are forever grateful for your kindness and empathy during this time.#clientexperience -
Updating your B2B website is essential.
#DigitalMarketing#ClientExperience#VideoMarketingpic.twitter.com/70voPcRFAJ
-
I hate it when people say "It's nothing personal"....when it comes to helping our clients, It's Always Personal!
#clientexperience#advisors#financialplanning
Čini se da učitavanje traje već neko vrijeme.
Twitter je možda preopterećen ili ima kratkotrajnih poteškoća u radu. Pokušajte ponovno ili potražite dodatne informacije u odjeljku Status Twittera.