-
We aim to find ways to freeze cancer
#cellshape in order to stop#metastasis#WorldCancerDay
https://twitter.com/ICR_London/status/1224272792675397639 …
-
Looking for a cell biologist (who has skills in, or wants to learn, some computational biology) for a Postdoc position working on the relationship between cancer
#cellshape and the#immuneresponse. And how we can alter cell shape to improve#immunotherapy. DM me if interested! pic.twitter.com/VhsWaxOoxR
-
I am constantly asking myself the same question: "Given someone has donated to pay for the cancer research I do...am I doing the right work?"
#focaladhesionfriday#cancer#cellshape@CR_UK@SU2CUKpic.twitter.com/pvfLl9fCTO
-
Wonderful animation of our work trying to freeze metastatic cancer cell shape made by
@SU2CUK@SU2C and@CR_UK.#cellshape#cancer#cancerresearch#metastasishttps://www.standuptocancer.org.uk/about/freezing-cancer-cells-metastasis … -
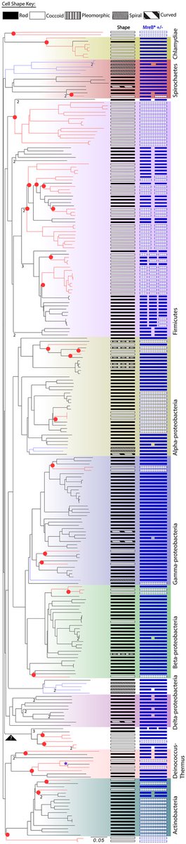
Our new paper on the evolution of spherical cell shape evolution using phylogenetic inference is up
#BiochemSocTrans today! Coccoid cell shape has evolved independently at least 27 times! 63% of these show a loss of#mreB!#Tree#CellShape#Evolution@PPPublishing@richardyulonzpic.twitter.com/JTI06bnbwW
Prikaži ovu nit -
Hope to see you all tonight for the
@BandMembrane concert
Or tomorrow afternoon @ 16:00 Minisymposium 6 #Minisymp6 to talk about#CellShape#Cytoskeletal dynamics &#Mechanosensing room 207B https://twitter.com/pj_saez/status/1203771011172319233 …pic.twitter.com/4vYadTlUma
-
New preprint by the Orion Weiner lab Interesting findings on a curved, higher order oligomer organisation of the WAVE complex with conceptual similarities to septin biology
#CellShape#cellcurvature#actin#cellmigrationhttps://twitter.com/biorxivpreprint/status/1193287776730583040 … -
Preach! So what's the difference between primary and metastatic cells?
#cellshape is one big difference... https://twitter.com/deniswirtz/status/1187090533908434944 … -
My talk on
#cellshape at the Novo Nordisk Foundation Center for Protein Research led to one of the most "intense" Q&A sessions I have had in ahwile....maybe ever! Not everyone on board with the idea that cell shape can be used to predict protein expression and network wiring! pic.twitter.com/9Cj3HmM2x7
-
Neurons come in all kinds of shapes. But a lot of times researchers will find something about them that makes it easy to spot them. For example the idea of calling them based on the polar orientation.
#neuron#neurontype#cellshape http://martintelefont.com/neuroabc (update coming soon)pic.twitter.com/uyaUmVxzl8
-
Want to know more about research in the Baum Lab? Take a look at this short video! http://goo.gl/odfZbv
#cellshape#evolution#morphogenesis@The_MRC@ucl_slms@BBSRC@CRUKresearch@wellcometrust@ERC_Researchpic.twitter.com/TQzHVcF55R
-
Classic artwork we have in the lab. Perfectly representing our research to understand the
#systems underpinning cancer#cellshape determination. Done by the amazing@janetiwasa!pic.twitter.com/BDFMbZ9rIM
-
this! Putting cells on new uni- vs bi-axial substrates reveals different systems underpinning cancer #cellshape during migration.@NatureComms "Bimodal sensing of guidance cues in mechanically distinct microenvironments" http://disq.us/t/38r2ps6 pic.twitter.com/ArgxMTeQZr
-
Recent interesting review: "
#Quantitative analysis of#cellshape and the#cytoskeleton in#developmental biology" by Hannah G. Yevick and Adam C. Martinhttps://doi.org/10.1002/wdev.333 … -
Amazing
#geometry of the fly retina#cellshape#SciArt#Scienceisbeautiful#LMCB25thpic.twitter.com/1NtC9HIC3t
-
Here
@HarveyHippoLab describe the dynamics of real life growth proteins, inside real life growing tissues.#IRL#Drosophila Yorkie enters nucleus 4x faster in parts of tissue with very flat#CellShape. Am curious about geometry in signalling & development so this is#tantalisinghttps://twitter.com/currentbiology/status/994631996746985472 … -
How to Build a
#Bacterial Cell - Review fm Gitai, Huang et al.@Princeton http://bit.ly/2Fz2mmp#cellshape#Ecolipic.twitter.com/MuI6sEh4Y5
-
Check out how
@Jor_Ferreir@I3sI3 used PRIMO custom micropatterning system to control cellular geometry and impose spatial constraints during mitotic progression#celldivision#micropatterning#celladhesion#cellshape His feedback on the technology: https://www.alveolelab.com/testimonials/universidade-porto-i3s/ …pic.twitter.com/WSVI8dcy8q
-
The way
#physicochemical properties of different cellular components determine bacterial#cellshape remains poorly understood. Here, researchers show that#DNA generates the turgor pressure that inflates the#forespore in#Bsubtilis spore development. --> http://bit.ly/2G36qbf pic.twitter.com/Y4vf6IKypd
-
Same
#lungcancer cells in 2D. Just a little difference in#cellshape. pic.twitter.com/JOvqKqqK4R
Čini se da učitavanje traje već neko vrijeme.
Twitter je možda preopterećen ili ima kratkotrajnih poteškoća u radu. Pokušajte ponovno ili potražite dodatne informacije u odjeljku Status Twittera.