-
10 Website contains installation instructions, example parameter & data sets, and tutorials. Goal is to provide free and easy to use software to move the field away from simply correlating EEG/MEG signals with behavior to interpreting their causal role in brain function
#brainTC pic.twitter.com/gizqqhEzgj
-
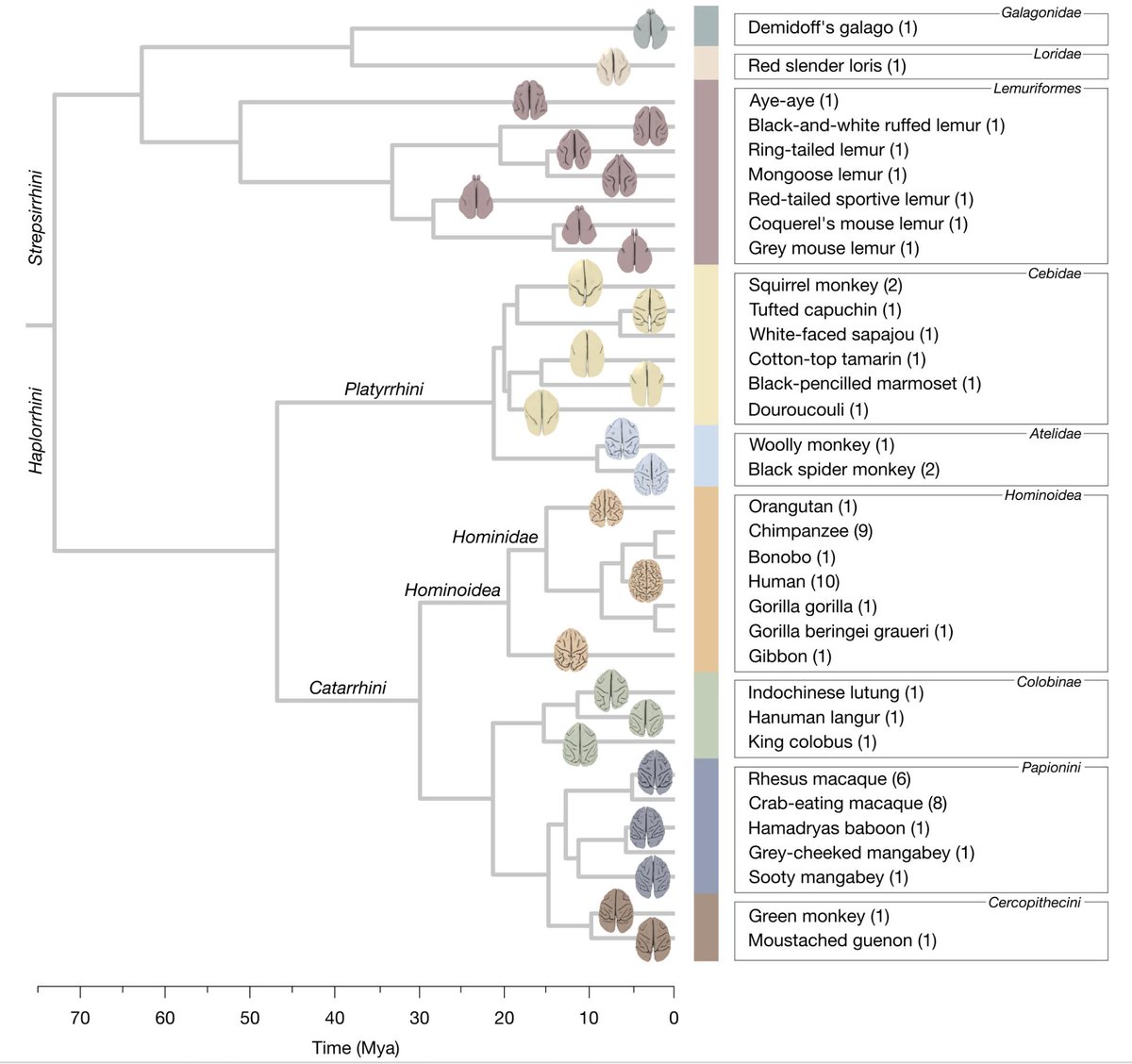
I just presented our study on the evolution of neocortical folding in 34 primates at
#brainTC. This is our braintree
:)
@R3RT0@ofgulban If you want to join us for the follow-up, just get in touch!! We have many more species!
for an even bigger tree!




pic.twitter.com/joSOZ3O1Md
-
This is our braintree
:)
@R3RT0@ofgulban#brainTC Come and join us for the follow-up, and let's make an even bigger tree! :D We have many more species!




pic.twitter.com/eO2bWz4Bet
-
5)Females had lower MD than males globally and in four white matter tracts, however, males showed steeper slopes in 3 of 10 of tracts. This suggests earlier white matter development in females, which is consistent with some findings in adolescent literature
#brainTC pic.twitter.com/CSWjR0f6ke
-
Out today
@NeuroCellPress: “Rapid invariant encoding of scene layout in human OPA” by@HenrikssonL_FI,@marieke_mur and@KriegeskorteLab. https://www.cell.com/neuron/fulltext/S0896-6273(19)30349-6 … preprint: http://biorxiv.org/cgi/content/short/577064v1 …@AaltoUniversity@SuomenAkatemia#brainTC 1/7 pic.twitter.com/BqWIMHRMp1
Prikaži ovu nit -
4) Specially, there is a guiding interface that indicates the user how to place the coil relative to a pre-defined target. If all the coils are green, you are good to go. This promotes reproducibility and reliability of TMS. This video illustrates the interface.
#brainTC pic.twitter.com/Yg6fYw0ndG -
(6) Our results support to the hypothesis of a strongly polygenic architecture of human neuroanatomical diversity, confirming and extending our previous findings https://www.researchgate.net/publication/265692542_Genomic_architecture_of_human_neuroanatomical_diversity …
#brainTC -
#BrainTC is happening now. Head on over to@RealBrainTC to get updates about the talks as they happen. It's going on all day and you can check the program here https://brain.tc/program/


Prikaži ovu nit -
(5) The correlation between the genetic effects of two different brain regions was found to be ~0.45 in average. The correlations between environmental effects are similar to genetic correlations. This could suggest the existence of more primary phenotypes.
#brainTC pic.twitter.com/uJ1J9h8QyL
-
(4) SNPs within genes (51% of all genotyped SNPs) capture up to 1.5-times more genetic variance than the average and more than twice as much as SNPs the farthest from genes.
#brainTC pic.twitter.com/ICXZrIemTZ
-
6 If you want to know how the brain of the common ancestor to all primates looked like, the Aye-aye brain should be quite similar in size & folding. Surprising isn't it!
@R3RT0@ofgulban#brainTC#evolution#neuroanatomy@GHFC_lab Our@biorxivpreprint https://www.biorxiv.org/content/10.1101/379750v1 …pic.twitter.com/u1uUxS6hRo
-
6/6 Assemble the three matrices into a weight matrix and you have a shiny new model! Use "post-hoc" modification to improve decoding accuracy, impose restrictions related to your research question, do transfer learning, etc. Paper+Code: https://users.aalto.fi/~vanvlm1/posthoc/python …
#brainTC pic.twitter.com/ZD5SUzQyGo
-
On Thursday neuroscientists around the world are taking part in the Brain Twitter Conference. Read about their research and ask questions right here on twitter Follow
@RealBrainTC, watch#brainTC for updates and get involved, everyone is welcome!
https://www.aalto.fi/news/join-world-leading-neuroscientists-on-twitter-for-online-research-conference … -
9 Modeling framework is now a GUI driven software tool: Human Neocortical Neurosolver (https://hnn.brown.edu ). Designed to be used without modeling or coding experience to develop and test hypotheses on underlying cell and circuit activity of common EEG/MEG signals
#brainTC pic.twitter.com/nAZdsjKL6y
-
8 Due to the level of biophysical realism, model predictions can be directly compared to invasive animal recordings, with support from laminar recordings in monkeys. Next step: apply model to determine why increased beta event rates inhibit sensorimotor processing
#brainTC pic.twitter.com/5AlnlQl5H1
-
Enjoyed being part of
#brainTC today - For more information, please check out our preprint: https://doi.org/10.1101/524785 and semi-automated tractography region of interest guides https://doi.org/10.6084/m9.figshare.7603271.v1 … Missed out today? Head over to@RealBrainTC to recap all the presentations.http://twitter.com/RealBrainTC/status/1106321635685081090 … -
6. Overall, we were able to classify MCI from healthy controls at reasonably high accuracies (83%), and identify significant connectivity alterations in AD. Our findings suggest that MEG is a promising biomarker for the early detection and monitoring of AD.
#brainTC pic.twitter.com/ryZcNQqy8P
-
6/ Prestimulus feedback connectivity predicts not only percepts (reports) but also poststimulus signals associated with percepts (decoding accuracy & gamma). In sum, prestimulus network states bias upcoming perceptual content. Preprint: https://doi.org/10.1101/437152
#brainTC pic.twitter.com/x3fqGbxLRX
-
.
@RealBrainTC It was super fun being a part of#brainTC team! A big shoutout to all the presenters. With 61 talks (400+ tweets), over 19 hours and NO carbon footprint, this has been an intense but satisfying twitter neuromarathon! Now it's time to .... pic.twitter.com/p9V746oAjF -
5. This clearer differentiation between self-touch and other-touch might relate to sensory hypersensitivity: if somatosensory stimuli like the clothing are not integrated into the own body schema they might be perceived as more annoying.
#brainTC pic.twitter.com/WkafYpWSvj
Čini se da učitavanje traje već neko vrijeme.
Twitter je možda preopterećen ili ima kratkotrajnih poteškoća u radu. Pokušajte ponovno ili potražite dodatne informacije u odjeljku Status Twittera.
Global and regional white matter development in early childhood