-
First preprint from my
@SmithLab2018. Great start to 2020. I am so thankful to all my collaborators. We show Calcium-independent astrocytic lipid release modulates neuronal activity through Kv channels | bioRxiv #2020#astrocytes#neuroglia#PGE2https://www.biorxiv.org/content/10.1101/2020.01.12.903393v1 … -
Our new book chapter "Astrocytes: Initiators of and Responders to Inflammation" is out (https://www.intechopen.com/online-first/astrocytes-initiators-of-and-responders-to-inflammation …). Great job, Allison!
#astrocytes#astrogliosis#cytokines#chemokines#neuroinflammation -
Cultured
#astrocytes GFAP in yellow DAPI in purple pic.twitter.com/Wg0LbICmuv
-
#Astrocytes are the next big thing: influence on synapse maturation & plasticity.@westboundsigned & Allen et al https://www.cell.com/neuron/fulltext/S0896-6273(18)30845-6 … plus Preview from Baldwin &@c_erogluhttps://www.cell.com/neuron/fulltext/S0896-6273(18)31036-5 … -
Often overlooked glial cell is key to learning and memory http://bit.ly/2lhUgTe
#astrocytes pic.twitter.com/63xO93nsng
-
If a diseased or injured brain has lost neurons, could other cells pick up the slack? Several research teams have taken the first step by "reprogramming"
#astrocytes into neurons. http://www.sciencemag.org/news/2018/11/reprogrammed-cells-could-tackle-brain-damage … -
#Astrocytes in mouse striatum contribute to neural circuits and repetitive behavior. Khakh lab https://www.cell.com/neuron/fulltext/S0896-6273(18)30688-3 … -
Turning
#astrocytes into neurons? It’s possible, yet only in the gray matter. Fascinating study by Mattugini, Bocchi et al. from Magdalena Götz Lab@NeuroCellPress#neurosciencehttps://www.cell.com/neuron/fulltext/S0896-6273(19)30693-2#%20 … -
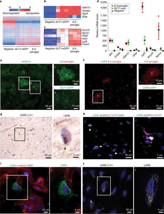
Identification of a subpopulation of
#astrocytes that is enriched in layer 5 of mouse cortex and is also present in human cortex. These cells express norrin, which is mutated in Norrie disease, and acts on neurons to modify their morphology and activity. https://go.nature.com/2YBFbP3 pic.twitter.com/LFcB1WD0Xp
-
Our review on
#astrocytes in#neuroendocrine systems is online now@JNE_Editor . Give it a read here if you're interested:https://onlinelibrary.wiley.com/doi/abs/10.1111/jne.12726 … -
GFAP-positive reactive
#astrocytes surrounded by#medulloblastoma.#pathology#neuropathology#pathologyisartpic.twitter.com/f6Ho3Qiv1k
-
Where, when and how do
#astrocytes control synaptic circuits? A new Review by Dallérac, Zapata and Rouach http://go.nature.com/2SWBZe7 pic.twitter.com/HhmtziCqxo
-
And the last piece of my dissertation is out! Takeaways: estradiol is necessary for stress effects on
#microglia in females, stress effects on#astrocytes are sex-specific. Big thanks to Dr. Cara Wellman for all the grad school guidance and support! https://onlinelibrary.wiley.com/doi/10.1111/jne.12762 … -
What do reactive
#astrocytes do? Renowned neurobiologist Ben Barres visited Broad to tell us. Video now available: https://www.broadinstitute.org/news/renowned-neurobiologist-ben-barres-visits-broad … -
#Brain
: Stem cells from the sub-ventricular area help repair damage to the cerebral cortex. In #mice
the presence of fibrinogen promotes their transformation into reparatory #astrocytes rather than#neurons
http://ow.ly/hoJm50ycROO pic.twitter.com/monn24eRMQ
-
It’s SO rewarding to see your mentees are excited about science as much as you are! Very happy today because a student I had been training for 4 months last year, came back today and she will be working with me on
#astrocytes for one year!@OpenAcademicspic.twitter.com/YWz72cNe8z -
#Cerveau
: Les cellules souches de la zone sous-ventriculaire contribuent à la réparation des lésions du cortex cérébral. Chez la #souris
la présence de fibrinogène favorise leur transformation en #astrocytes réparateurs plutôt qu'en#neurones
https://www.nature.com/articles/s41467-020-14466-y …pic.twitter.com/xAJgxi9SYA
-
-
Exciting new study from Christian Schachtrup's lab
@UniFreiburg on#fibrinogen &#neurogenesis published today@NatureComms! Fibrinogen promotes differentiation of NSCs into#astrocytes regulating cell fate decisions at sites of BBB disruption. https://rdcu.be/b02eq pic.twitter.com/5JAy652ARm
-
3D bioprinting glioblastoma models for drug screening
@3dheals@aspectbiosys@aspectbiosys#3Dprinting#bioprinting#Glioblastoma#astrocytes#radiotherapy#tissue#drug#screening#healthcare#technology#JoinTheTribe https://buff.ly/37vt9uo https://ift.tt/2REfKuy pic.twitter.com/2SSXzcwAbd
Čini se da učitavanje traje već neko vrijeme.
Twitter je možda preopterećen ili ima kratkotrajnih poteškoća u radu. Pokušajte ponovno ili potražite dodatne informacije u odjeljku Status Twittera.