-
#Transcriptomic and open chromatin atlas of high-resolution anatomical regions in the#rhesus macaque#brain: almost 10,000 novel intergenic transcripts!
@NatureComms https://buff.ly/2O7KTod#UsingEnsembl#UsingBioMart#CitedEnsemblpic.twitter.com/xFNRlcG2oR
-
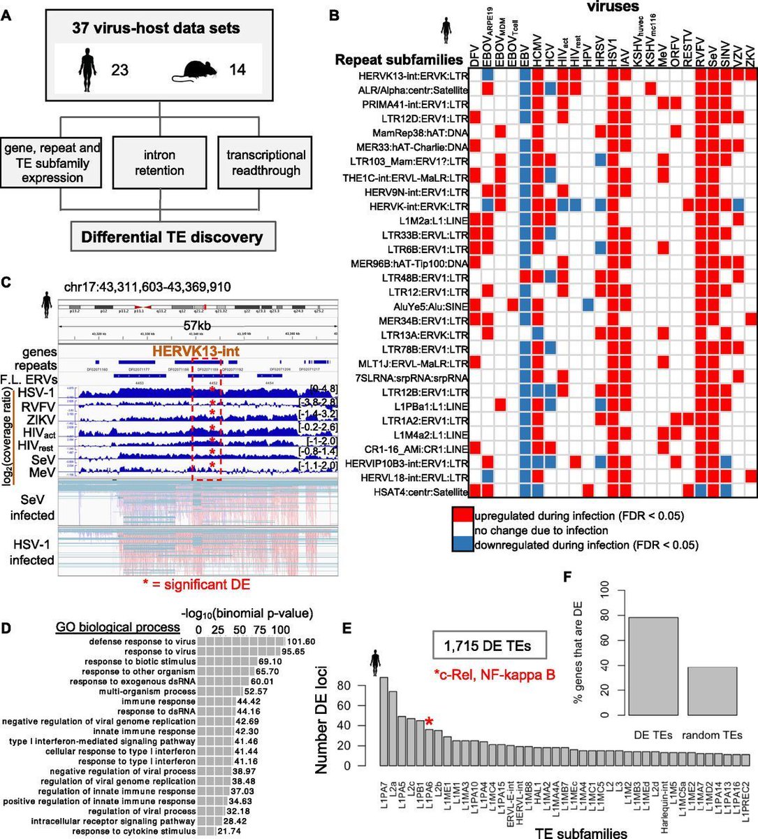
New study in
@LSAjournal finds that#transposon up-regulation is a common phenomenon during#virus infection in human and mouse and constitutes part of the first wave response during virus#infection. https://buff.ly/2tKRCO0@LangloisLab#UsingEnsembl pic.twitter.com/Bck0NoTPga
-
Evolutionary history of
#DNA#methylation related genes in chordates: new insights from multiple whole#genome duplications.@SciReports https://buff.ly/2U19BdK#UsingEnsembl#evolutionpic.twitter.com/jN9qXLl7dy
-
TDP-43, a RNA-binding protein, underwent positive
#selection in the mammalian lineage due to its critical role in#lactation. New study in@NatureComms shows facilitates#milk lipid secretion by regulation of Btn1a1 and Xdh.#UsingEnsembl pic.twitter.com/8i0E5jlca9
-
Targeting the oncogenic long non-coding
#RNA SLNCR1 by blocking its sequence-specific binding to the androgen receptor.@CellReports https://buff.ly/2RbVKiF#UsingEnsembl#cancer#melanoma#lncRNApic.twitter.com/sgMDoh3jAG
-
Recording transcriptional histories inside living cells using Record-seq (CRISPR spacer acquisition from
#RNA).@NatureProtocols@TanmayTanna@randall_platt#UsingEnsembl pic.twitter.com/Pa2eOBZwQm
-
22 candidate
#genes associated with feeding behaviour in#cows
. Check out this new #GWAS for#behavior traits in diverse European#cattle: https://buff.ly/2oGDrqq@PLOSONE#CitedEnsembl#UsingEnsembl pic.twitter.com/jb9kJTGK3w
-
Looking for a
#Hallowe'en themed paper? How about killing a#zombie#gene with#CRISPR?
https://buff.ly/2MQn0kK
@EMBOPress@JonneRaaij@embojournal@MedemaRene#UsingEnsembl#bub1pic.twitter.com/X59OPr1xNU
-
Losses of human disease-associated
#genes in placental mammals. New study in#NAR Genomics and Bioinformatics reports numerous ‘natural knockouts' of human orthologues.@OxfordJournals https://buff.ly/2NpGrjl#UsingEnsembl#CitedEnsembl#UsinBioMartpic.twitter.com/JkulzMQ4Oq
Čini se da učitavanje traje već neko vrijeme.
Twitter je možda preopterećen ili ima kratkotrajnih poteškoća u radu. Pokušajte ponovno ili potražite dodatne informacije u odjeljku Status Twittera.