-
T - 1 days, for our webinar on action-oriented threat modeling using
#ThreatPlaybook, hosted by@abhaybhargav. Register now - http://bit.ly/2NlBzKo#AppSec#ThreatModelingpic.twitter.com/LWC6jSImvF
-
Join
@abhaybhargav and@nashradus as they discuss and showcase the means to 'Threat Model as Code' using the latest#ThreatPlaybook framework. July 18, 11 AM ET. Register Now http://bit.ly/2m1WwhP#AppSec#DevSecOps#ThreatModelingpic.twitter.com/BAbGNn8HbP
-
Here’s where I stumble
#ThreatPlaybook the abuse stories are attack-centric. Attacks:defenses is M:N. I find it’s efficient to focus on needed defenses. implement defenses. Thoughts? -
This is exciting!! Check it out.
#ThreatModeling#DevSecOps#Appsec#ThreatPlayBook https://twitter.com/we45/status/994798619923566592 …
-
Presenting a pre-release sneak peak of
#ThreatPlaybook - our single fabric Threat-Model-As-Code AND AppSec Automation framework.#ThreatModelling#AppSec#Automation#DevSecOps Demo Link - http://bit.ly/2G4V3Pi Doc Link - http://bit.ly/2G3vQFa pic.twitter.com/IDVHzXD5Vo
-
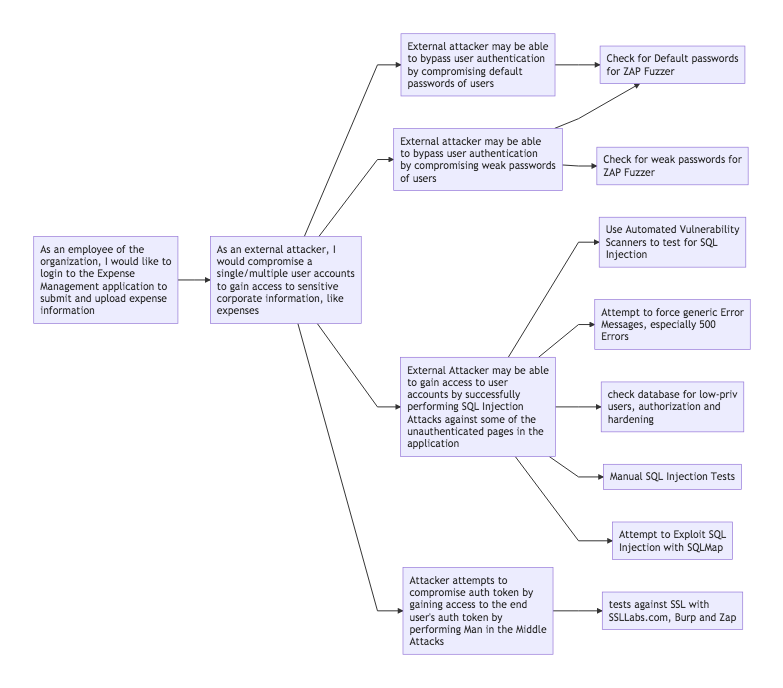
An example snippet from
@we45's#ThreatPlaybook testing before#opensource release next week. The tool allows you to not only codify UserStory>AbuserStory>#ThreatModel>SecurityTestCase, but also trigger#automated scans with multiple tools like@zaproxy,@Burp_Suite,@nmap etcpic.twitter.com/kcWmgpikMM
এই থ্রেডটি দেখান
লোড হতে বেশ কিছুক্ষণ সময় নিচ্ছে।
টুইটার তার ক্ষমতার বাইরে চলে গেছে বা কোনো সাময়িক সমস্যার সম্মুখীন হয়েছে আবার চেষ্টা করুন বা আরও তথ্যের জন্য টুইটারের স্থিতি দেখুন।