-
We'll present our research on
#Stantinko with@Freddrickk. See you in December at Bofconf!https://twitter.com/Botconf/status/909448181653614592 … -
After years of relying on click fraud, ad injection, social network fraud and credential stealing,
#Stantinko botnet has started to mine#Monero. Today,#ESETresearch dives deeper into Stantinko's new#cryptomining business model. https://www.welivesecurity.com/2019/11/26/stantinko-botnet-adds-cryptomining-criminal-activities/ …pic.twitter.com/od7rBMxyeO
-
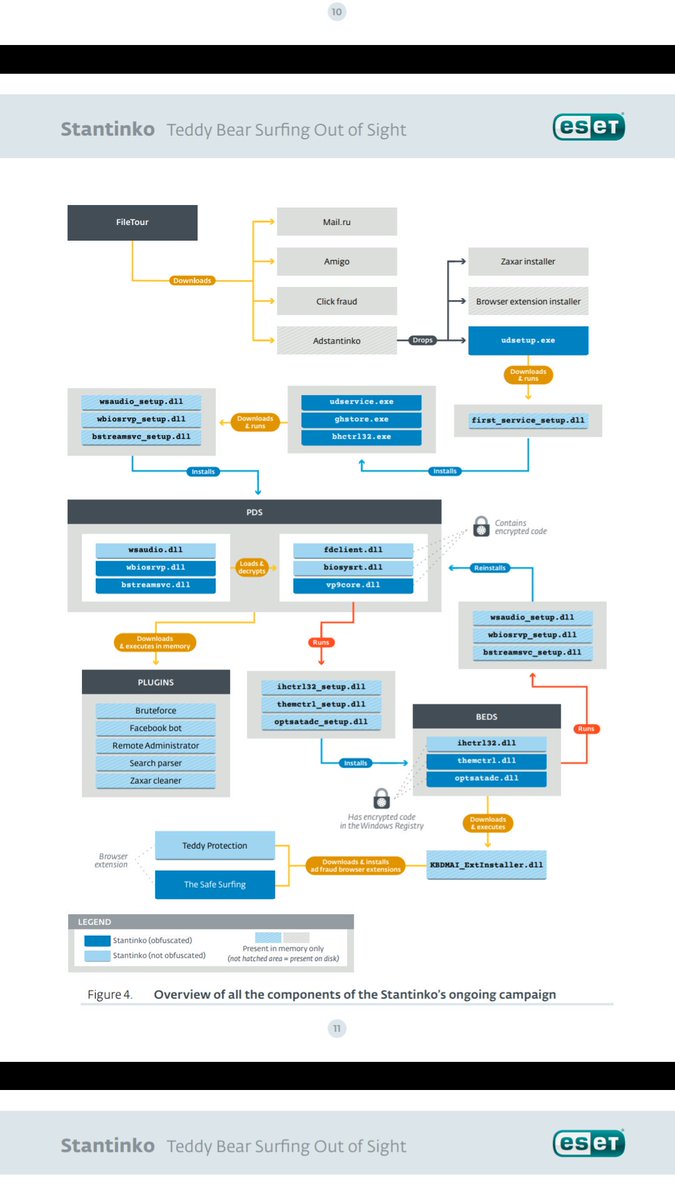
Meet
#FileTour. It installs so much crap, that you won’t even notice that the#Stantinko just entered your machine. https://www.welivesecurity.com/2017/07/20/stantinko-massive-adware-campaign-operating-covertly-since-2012/?utm_source=twitter&utm_medium=filetour&utm_campaign=stantinko …pic.twitter.com/oIbpTXt2K6 -
-
In this edition of Week in security,
@TonyAtESET looks at@ESET research into#Stantinko#botnet, notes key themes discussed at#cyberwarcon, and reveals 5 common#scams to be wary of this#shopping season.#cybersecurity#infosechttps://www.welivesecurity.com/videos/week-security-tony-anscombe-51/ … -
Don't miss the latest in ESET
#cybersecurity news with@TonyAtESET:
#Stantinko botnet expanded its means of profiting
Looking back at #CyberwarCon
Top 5 scams to be on the lookout for this #BlackFriday For more news visit http://welivesecurity.com .https://bit.ly/33xmQDK -
The
#Botnet#Stantinko now uses#YouTube to evade detection.
Find out how the criminal entity uses YouTube: http://socsi.in/3ank1
#Crypto#Cryptocurrency -
#Cybercrime,#Stantinko#botnet adds a#cryptomining module.@ESET#CyberSecurity experts: Before, it performed click fraud, ad injection, social network fraud and password stealing attacks. It targets#Russia,#Ukraine,#Belarus,#Kazakhstan https://www.difesaesicurezza.com/en/cyber-en/cybercrime-stantinko-botnet-adds-a-cryptomining-module/ …#infosec -
#Stantinko#botnet have been distributing a#Monero (XMR)#cryptocurrency mining module via#Youtube.https://cointelegraph.com/news/cyber-criminals-are-using-youtube-to-install-cryptojacking-malware … -
More Than 500,000 Systems Infected by
#Stantinko#Malware Since 2012 https://ibm.co/2vOMww0#infosec#cyber#security#hacking#news$FCTpic.twitter.com/hNpi3CbKJb
-
Stantinko Zararlı Yazılımı 20 Milyon Sisteme Bulaştı Haberin devamı: https://goo.gl/nQD6ay
#Stantinko#Botnet#BotnetSaldırısıpic.twitter.com/GIRdrJL7eQ
-
#Cybercriminals Kept#Botnet That Infected 500,000 Computers Hidden For Five Years -#stantinko#ransomware https://www.forbes.com/sites/leemathews/2017/07/24/cybercriminals-kept-botnet-that-infected-500000-computers-hidden-for-five-years/ … pic.twitter.com/2ObDswJ7yu
-
#stantinko: campaña masiva de#adware operando en secreto desde 2012.
http://fb.me/3xMAQH1Tq -
Why
#Stantinko#botnet undetected for 5 years while infecting half a million systems? http://buff.ly/2tAdWIK#CyberSecurity#infosec#botspic.twitter.com/Kdj2yJwSS5
-
#ESET Waves Red Flag: Insight Into Hidden#Malware Affecting 500,000 Users https://www.informationsecuritybuzz.com/study-research/eset-waves-red-flag-insight-hidden-malware-affecting-500000-users/ …#ClickFraud#Stantinko#InfoSec#CyberSecpic.twitter.com/SK9ASldzEU
-
Undetected For Years,
#Stantinko#Malware Infected Half a Million Systems | http://SecurityWeek.Com#CyberSecurity http://www.securityweek.com/undetected-years-stantinko-malware-infected-half-million-systems … -
Stay safe my friends: Undetected For Years,
#Stantinko Malware Infected 500k systems http://www.securityweek.com/undetected-years-stantinko-malware-infected-half-million-systems …#hacked -
Stealthy
#Botnet with Half a Million Slaves Represents 'Major Threat' https://www.infosecurity-magazine.com/news/stealthy-botnet-with-half-a/#.WXKB234NLSE.twitter …#Stantinko#cybercrime#CyberSecurity#infosecpic.twitter.com/guWhtum65f
Čini se da učitavanje traje već neko vrijeme.
Twitter je možda preopterećen ili ima kratkotrajnih poteškoća u radu. Pokušajte ponovno ili potražite dodatne informacije u odjeljku Status Twittera.