-
The marine microbiome roadmap is out, the product of hard work with a dedicated team of specialists. Any thanks to all for being part of this.
@AtlanticAll@NIOZnieuws@SIMBAproject_EU#microbiome https://www.atlanticresource.org/aora/site-area/news-events/press-releases/launch-marine-microbiome-roadmap-0 …pic.twitter.com/6C9H6U7Y6A
-
Here is the first practical and interpretable method to regress
#microbiome data onto#metadata.https://www.nature.com/articles/s41598-019-56397-9 … -
The continued research into the
#microbiome will not only alter the trajectory of the current worldwide#disease epidemic, it will also help combat the#environmentalimpact tragedy of our era.https://phys.org/news/2020-02-wasps-gut-microbes-themand-offspringsurvive.html … -
Shiri Meshner, VP R&D at Biomica presents an AI driven platform which has been utilised to discovery new LBPs for treatment in GI disease and Oncology
#Microbiome#MicrobiomeMVNTpic.twitter.com/gwlu5MQp6s
-
Do you have the right parts in place for your
#microbiome and other#omics studies?pic.twitter.com/km1UkTXjse
-
Attention, researcher: Taconic's webinar, "Microbiological Monitoring of Germ-free and Gnotobiotic Colonies," happens today at 11am ET. Join us, and learn the best ways to maintain the vitality and purity of your
#mousemodels. http://bit.ly/3aOb2lo#microbiome -
Red wine (in moderation) is good for your gut microbial diversity. Cheers!

#microbiome pic.twitter.com/r7bICD797o
-
Maria Akerman at Oxthera kicks off our Clinical Translation stream with an update on a live bio therapeutic for the treatment of Primary Hyperoxaluria and insights from an ongoing phase III, double blind, placebo-controlled study
#microbiome#MicrobiomeMVNTpic.twitter.com/0VsLT2CEBw
-
This is the
#MicrobiomeMVNT! Busy networking during the first morning break. The future of the#microbiome is being discussed right now
pic.twitter.com/m84xusNhgK
-
@rbacigalupe now presenting on the importance of quantification in#microbiome research and related clinical relevance pic.twitter.com/2Pdj2Ru63f
Prikaži ovu nit -
@CTMRBio Does sound like it will be used in the big#placenta#microbiome "true or not" discussion... https://twitter.com/Psychobiotic/status/1224830255078264839 … -
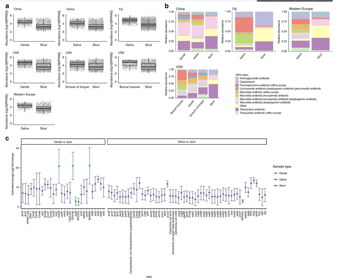
Analyzing the differences in antibiotic resistance between the gut and mouth
#microbiome: https://www.nature.com/articles/s41467-020-14422-w …pic.twitter.com/ZH0JUQNii1
-
On the intricacies of drug-bug relationships. A must read!
#microbiome#microbiotahttps://www.nature.com/articles/d41586-020-00196-0 … -
People like you have been paving the way by putting
#microbiome on the map! -
Congrats to the whole team!! Exciting news!
#microbiome#clinicaltrials#innovationhttps://twitter.com/ferring/status/1224679304031866882 …
-
Our PhD student Arianna Basile presenting a super-cool study regarding interactions among species of the
#anaerobic#digestion#microbiome
using a metabolic flux balance matematic approach 
#BiologyDepartmentRetreat2020@dibiopic.twitter.com/9QSM0mRauY
-
Sign up to share your views with BBSRC on the capabilities needed for future microbiome research in the UK.
#microbiome#innovation#researchhttp://bit.ly/3b9JTto -
Dr Surendra K Chikara (Founder & CEO, Bione) has explained about Microbiome & its importance on human lives. :)
#Bione#Microbiome Click here: https://www.youtube.com/watch?v=atKF6MzH2qk …pic.twitter.com/Fh2URPiQKE
-
First FMT study indicating efficacy in Crohn’s disease. Harry Sokol
#microbiome#IBD https://lnkd.in/dvveRei
Čini se da učitavanje traje već neko vrijeme.
Twitter je možda preopterećen ili ima kratkotrajnih poteškoća u radu. Pokušajte ponovno ili potražite dodatne informacije u odjeljku Status Twittera.