-
Решил разобрать по полочкам Kicad Library Convention. Будет две части. Эта - первая, целиком посвящена общим принципам и символам условно-графического отображения (УГО). Вторая будет про посадочные места компонентов https://blog.radiotech.kz/proektirovanie/kicad-library-convention-simvoly-ugo …
#kicad#librarypic.twitter.com/CKch8JOS7a
-
A medida que estoy asociando los componentes con
#Kicad, voy generando los modelos 3D y Eeschemas que voy necesitando con#Frecad, es una ardua labor que vale la pena al Final...pic.twitter.com/eNd6V5KTUk
-
Me: why am I getting a cold joint with a 10W iron for this tiny test point?
#KiCad: that test point point is just opening in solder mask over a giant copper pour
pic.twitter.com/vcCQjVoASq
-
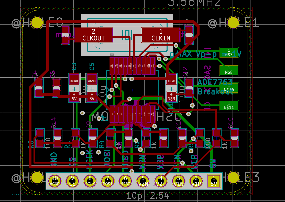
Another no hassles import from Eagle to
#kicad for my 5 years old design of the ADE7763 breakout. https://github.com/whatnick/ade7763_breakout_kicad …pic.twitter.com/Rot7ZoU4FY
Prikaži ovu nit -
Kicad で自作のDXFファイルをインポートしようとしました pcbエディタのファイル→インポート→グラフィックをインポート 配置をx:100 y:100にして 線幅0.2 レイヤーをF.silkS スケール1.0にしてokすると 以下のメッセージが出てきました。 これなんですかね?
#kicad#基板設計pic.twitter.com/VHnB5H0d8G
-
Kicad Like a Pro, 2nd edition, ebook, on the Tech Explorations bookstore:
#Kicad#maker https://txplo.re/cf7f0?utm_source=twitter&utm_medium=social&utm_campaign=txplore&utm_content=productpromotion …pic.twitter.com/kqCFZZtPuY
-
KiCon badge design call! We will be holding
@kicad_pcb KiCon 2020 at CERN in September.#kicad#badgelifePrikaži ovu nit -
Trying to do clear solder mask on black FR-4 preview in
@kicad_pcb Turning off soldermask, making the paste layer gold and the copper finish light orange almost works. However, the plated vias don't have paste layer so they are not gold... not sure how to solve that yet#kicad pic.twitter.com/A1vyipWG16
Prikaži ovu nit -
KiCon 2020: A
@KiCad_PCB conference at CERN, September 11th-13th https://2020.kicad-kicon.com/#KiCad pic.twitter.com/OKm4S8jK2Z
-
Year in Review: Wayne talks about what happened with
@kicad_pcb in 2019 including KiCon in Chicago, move to GitLab, formation of@KiProEDA to provide commercial support
#kicad#fosdempic.twitter.com/gB77HvAXzt
-
The second annual KiCad user conference, KiCon 2020, will be September 11 to 13th at CERN! https://fosdem.org/2020/schedule/event/kicad/ …
#fosdem#kicad@kicad_pcb -
Next up:
#KiCad and it's role in the growing open hardware movement https://fosdem.org/2020/schedule/event/kicad/ …#FOSDEMpic.twitter.com/NSNH0sgl8h
-
Where is the
#KiCad meeting? is it still on? -
Hello
#KiCad 5.99! I'm having fun learning more about@kicad_pcb development from@SethHillbrand, Wayne, Simone, Jon and more!pic.twitter.com/G3KSyjyguN
-
Coming up... Quad NAND vco with vc cross modulation (hold) and sync. As well as cv controlled power starve...!
#synth#diy#sdiy#analog#modular#synthdiy#pcb#electronics#modularsynth#prototyping#kicad#ekkoflok https://ift.tt/2GCOF4R pic.twitter.com/cbFvTsshux
-
In San Francisco for a business trip, but very excited to start assembling these when I get home.
#osh#opensource#oshpark#kicad pic.twitter.com/8G7WMlVDPk
-
#KiCAD popularity has reached#TheThingsConference. Wayne Stambough presents@kicad_pcb 101 crash course.pic.twitter.com/GGANYZyc0m
Čini se da učitavanje traje već neko vrijeme.
Twitter je možda preopterećen ili ima kratkotrajnih poteškoća u radu. Pokušajte ponovno ili potražite dodatne informacije u odjeljku Status Twittera.