-
Article - The Glorious Past Returns: How Essen Is Harnessing Its Industrial Legacy to Accelerate Sustainability Article Link - https://buff.ly/2tnQrDK Read More Via
@impakterdotcom#COP25#Strukturwandel#EconomicModel#benefits#people#environment#InnovativeSustainability -













#WhatRUSmoking ??? So a#GenderPerson who spends 8 hours mowing lawns, should be#PaidTheSame as one who spends 8 hours performing brain surgery ?? Socialist hacks seem to forget that their#EconomicModel ONLY leads to starvation and poverty. Move on. -
Oxford Economics is pleased to be contributing support to the
#ECB#EBA#ESRB EU-wide banking sector#stresstest via the use of our Global#EconomicModel for the calibration of the stress-testing scenario for non-EU economies: https://www.oxfordeconomics.com/global-economic-model …https://twitter.com/EBA_News/status/1223291170677235712 …
-
"Humans and the planet must be put at "the heart of global value creation"." Just like an
#IndigenousX model. Prince Charles pleads for sweeping new economic model to avert climate 'catastrophe' https://buff.ly/36lURbI#Economics#Economicmodel#ClimateChange -
"This means re-framing economics and finding new finance mechanisms. The current system is deepening inequality and the prospect of catastrophic climate breakdown is getting closer and closer." from
@dailymaverick on why a new#EconomicModel is needed https://www.dailymaverick.co.za/article/2019-11-08-saving-the-planet-requires-a-new-economic-model-its-that-simple/ … -
Dusk Economic Model, part 1: the challenges and design choices of the
@DuskFoundation protocol - and how to make it economically viable to sustain a healthy network@toghrulmaharram#atdusk$DUSK#economicmodel https://dusk.network/news/dusk-network-economic-model-part-i-tackling-the-problem … -
“We give 50% of our profit in our
#economicmodel because when you’re rich, you seem greedy -when you’re poor your more interested in others- they then make profit.@Clara_Gaymard of@RAISE_France#zermattsummit19#bienveillance#womenempowermentpic.twitter.com/1WQJSPYYTg
-
It's not the use of
#Blockchain#Technologies or#Mining that gives a#Decentralized#Currency its true nature as a#Cryptocurrency, but rather the#EconomicModel that is implemented and the#Political implications of said model.#Crypto#Bitcoin
#Ethereumhttps://globalcryptonews.io/help-how-can-i-tell-if-a-cryptocurrency-is-legitimate/ … -
#EU
delegate in #Tunisia@PBergaminiEU@UeTunisie was summoned by@MfaTunisia
following @LeMonde_Afrique itv by@FrdricBobin. Bergamini said:"it is necessary to change the#economicmodel dominated by#monopolies"https://www.lemonde.fr/afrique/article/2019/07/09/face-aux-turbulences-regionales-l-europe-ne-veut-pas-perdre-le-soldat-tunisie_5487381_3212.html …Prikaži ovu nit -
اقبالؒ کا معاشی آئیڈیل کیا ہے؟
#AllamaIqbal#EconomicModel pic.twitter.com/lkV9bzemXu -
actually,
#PalmOil isnt at all 'necessary', but its immensely profitable for#BigFood, essentially because its socio/eco#TrueCost 'externalized' by#neoliberal#globalization's#EconomicModel; yes, we need authentically/verifiably 'sustainable'#OilOfPalm.. else we need avoid ithttps://twitter.com/ourplanet/status/1121825013265395712 …
0:26 -
Additionally, we have wrote an article around the update to give you an in-depth understanding of our business strategy and developments.
https://medium.com/travala/explaining-developments-in-the-travala-com-business-plan-330791262f1c …
#Travel#blockchain#ava#economicmodel#strategy 2/2Prikaži ovu nit -
Travala Business Plan Live
We are excited to announce that the Travala Business Plan is now live and available for viewing.
https://www.travala.com/business_plan.pdf …
#Travel#blockchain#ava#economicmodel 1/2Prikaži ovu nit -
For all those
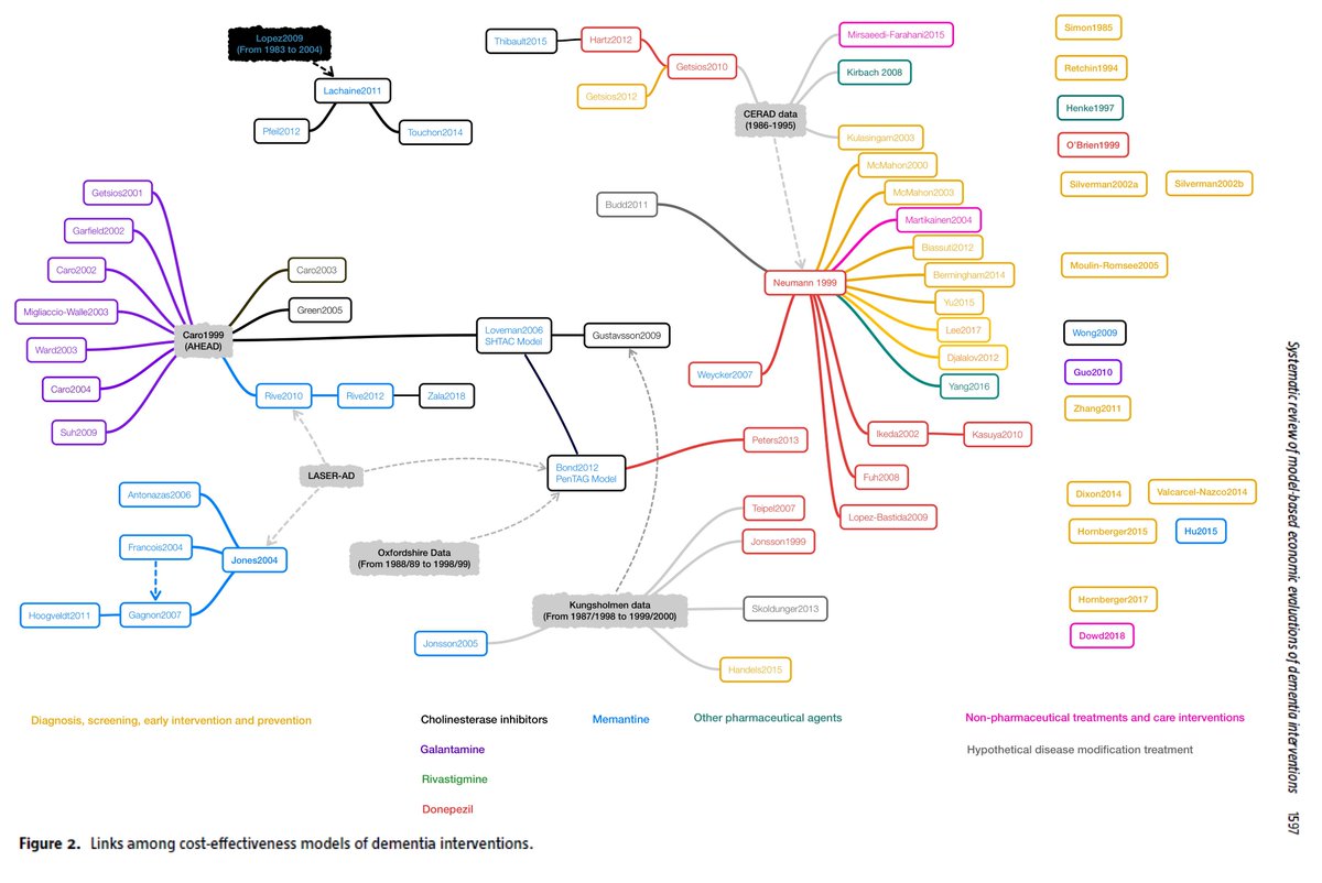
#DataScience and#DementiaResearch people - see the amazing figures in this article by@KimHuong79@cyade and@prof_cgreen who examined the current state of#EconomicModel for evaluating#Dementia interventions. See http://hdl.handle.net/10871/34093#AcademicTwitterpic.twitter.com/fOtsvlEVUQ
-
Chinese
#EconomicModel for the first time has come under criticism from none other than a professor of#PekingUniversityhttps://goo.gl/cfwkFZ -
"The costs of hanging on an
#economicmodel that delivered prosperity but is no longer fit for purpose results in growing#inequality & natural degradation. People are becoming restless and looking for a new economic model"@KTrebeck#CEHotSpotScot -
We are definitely running the wrong kind of
#Economy. Our present#EconomicModel is based on 10% growthper year.#More population = more#HousingStarts and in the#USA and#Canada that drives the#Economy of the worker along with haveing to#drive to#work. -
[Analysis]
#Greece will shrink and grow older in the next decades, while it must find a new#EconomicModel out of the international lifeline.#EUWeekInReviewhttps://euobserver.com/beyond-brussels/142151 … -
-
A new multi-sector
#economicmodel of#Brazil shows that reducing#publicexpenditure mismanagement can significantly accelerate#infrastructure accumulation and#economicgrowth. http://bit.ly/2BGqW02 pic.twitter.com/Li33GH6KGp
Čini se da učitavanje traje već neko vrijeme.
Twitter je možda preopterećen ili ima kratkotrajnih poteškoća u radu. Pokušajte ponovno ili potražite dodatne informacije u odjeljku Status Twittera.
What’s new
adverse scenario follows a ‘lower for longer’ narrative = a recession coupled with low or negative interest rates for a prolonged period