-
Strategic Performance Monitoring & Evaluation in Singapore Program Link: https://www.risalatconsultants.com/spme/
#StrategicPerformance#MONITORING#Evaluation#strategic#planning#Singapore#Risalat#RisalatConsultants#RisalatWorkshopTours#mentoring#dataanalysis#datastrategy pic.twitter.com/wWEZEIcB8I
-
At GWI, we’re big on turning strategy into something real. Because when it comes to solving complex problems and using data to do it, the language must be simple, the goals specific and the understanding, shared.
#datastrategy#pragmatic#datatechnologypic.twitter.com/ZLgNBt5SQn
-
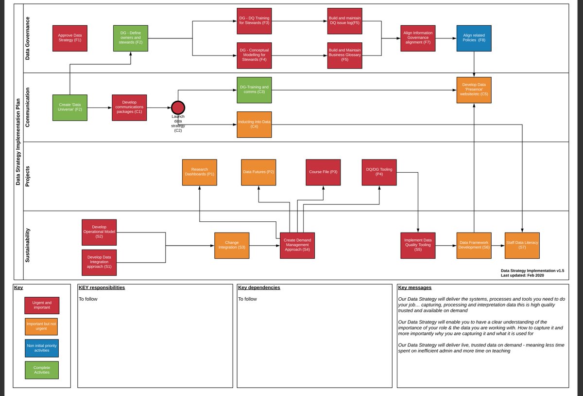
It’s data strategy implementation planning day! One of my high level steam based plans. I create a GANNT with a resource profile once we’ve agreed the main activities. Every one is different though. Generic example coming to my web site soon!
#datagovernance#datastrategy. pic.twitter.com/rcWx4IKtrs
-
Get the slides, watch the recorded webinar, & get other resources from
@qlik >> Trends in Data and#BI for 2020: https://bit.ly/2tgD8Vy via@DataScienceCtrl ———————#BigData#DataScience#AI#MachineLearning#DataLiteracy#BusinessAnalytics#BeDataBrilliant#DataStrategy#abdscpic.twitter.com/R8LcBtDOu7
-
Why you MUST Be Data Literate In Business Today - STRATEGY TITAN BLOG http://ow.ly/K5Cq30q6WX0
#dataliteracy#datastrategy#analytics -
This week, we've been working on a
#datastrategy and we're seeing customers thinking carefully about it. We can help you figure out the right tools to#MakeYourDataWork https://bit.ly/MakeYourDataWork …pic.twitter.com/oGrkrHwVCB
-
When it comes to implementing
#datagovernance, the approach an enterprise will take on and where they fit on the#datastrategy spectrum is based on their#business environment. Find out which#data approach is right for your enterprise!
https://buff.ly/2UlfEtu pic.twitter.com/VeBn3kMB4C
-
For
#CIO +#DataStrategy folks >> 7 cloud cost management tips http://bit.ly/2u6vb61 -
“The Art of Thinking Like a
#DataScientist” — Business Analytics Maturity Workbook by@schmarzo — https://bit.ly/2Z3LNc5 ——————#BigData#DataScience#AnalyticThinking#DesignThinking#DataLiteracy#AI#MachineLearning#DataStrategy#AnalyticsStrategy#abdscpic.twitter.com/B1AIdb2XZu
-
5 Tips for Making
#DataDriven Business Decisions: https://bit.ly/2lvwiHB ———#BigData#Analytics#DataScience#Statistics#DataDriven#BeDataBrilliant#DataLiteracy#AnalyticsStrategy#DataStrategy#DataScientists#abdsc ———
See this highly rated book: https://amzn.to/2Ppk50v pic.twitter.com/BhzEjWxk9R
-
With respect to
#DataStrategy, what’s more valuable to you?#Data case studies that tell THE STORIES of how businesses generated massive value from#AI OR Use cases that ONLY PROVIDE IMPLEMENTATION DETAILS on how the businesses set up those winning data initiative internally -
Data Tools must enable the business and not be imposed... Otherwise, you need to use WD40 to the tools in your shelf If you can't convince the business a tool is good for them, maybe it isn't
#datagovernance#privacy#datastrategy -
For
#CIO +#DataStrategy folks >> SAP promises to support S/4HANA through 2040 http://bit.ly/2uiRKo2 -
“Impostor syndrome”- Apt and interesting term I heard on Oddlots podcast. While used for macroeconomic forecasting- seems to be as applicable to equity research, political and sports forecasting and and so many other areas.
#oddlots#peeltheonion#datastrategy -
Magic Dust for Success for Artificial Intelligence Product Managers: http://bit.ly/2OjPC6j —————
#abdsc#AI#AIstrategy#DataStrategy#AnalyticsStrategy#BigData#DataScience#MachineLearning#DigitalTransformation —————
See these books: https://amzn.to/2OoLH82 pic.twitter.com/gWCnELhL3F
-
A successful, outcome-driven enterprise
#data strategy requires understanding of your technical readiness and#roadmap. Make sure your strategy has all the components to be successful here: https://blogs.sap.com/2020/01/10/an-outcome-driven-enterprise-data-strategy-tools-and-technology …#TallyMarks#SAP#datastrategy#sapPakistan#Analytics#erppic.twitter.com/1KykOuB0Xm
-
An Outcome-Driven Enterprise
#DataStrategy:#DataLifecycle Processes https://blogs.sap.com/2020/01/10/an-outcome-driven-enterprise-data-strategy-data-lifecycle-processes/ … -
Federal
#DataStrategy to impact all feds, not just ‘data plans for data wonks’ https://federalnewsnetwork.com/big-data/2020/01/federal-data-strategy-to-impact-all-feds-not-just-data-plans-for-data-wonks/ …pic.twitter.com/ruMSNXo1Av
-
Future of Federal
#DataStrategy Will Include Informing Citizens About How Their Data Is Used https://www.nextgov.com/analytics-data/2020/01/future-federal-data-strategy-will-include-informing-citizens-about-how-their-data-used/162810/ …pic.twitter.com/zfiG2NqFSa
-
Do you have a
#datastrategy? If not, join us for Embedding a Data Driven Mindset Within Your Organization https://eventbrite.com/e/embedding-a-data-driven-mindset-within-your-organization-tickets-86605879517?ref=estw … @arielanalytics@phisvcs@NurevaInc
Čini se da učitavanje traje već neko vrijeme.
Twitter je možda preopterećen ili ima kratkotrajnih poteškoća u radu. Pokušajte ponovno ili potražite dodatne informacije u odjeljku Status Twittera.