-
Thinking about a name for my new backend project to configure eink screens.
#cale configurator. Or CALE integrations. This is Darksky weather Params: lat / long Language Api token Response parsed in easy readable info (there is much more like wind &
data) coast of Catalonya pic.twitter.com/3zRDApSz34
Prikaži ovu nit -
#cale idea is that you can login to a simple admin panel where you can select APIs from a pool and configure up to 3 different dynamic screens. Ex: 1 Calendar and shared calendar (timetree) 2 Weather APIs (@DarkSkyApp) 3 Todo list (Remember the milk) Using your own API TokensPrikaži ovu nit -
#cale my offer if you want to join the testing. Only till the end of Februar since afterwards I need to commit to other projects: https://hackaday.io/project/169086-cale-low-energy-eink-wallpaper/log/173570-looking-for-new-testers-here-my-offer … boiling it down: - I build the backend & Calendar API integration - I#3Dprint the case & cover the shipping costs up to 5€ -
Updated the pictures yesterday in
#cale https://hackaday.io/project/169086-cale-low-energy-eink-wallpaper … Looking for new testers. As promised before I will setup the backend for you, without any costs, so it will pull the BMP from Amazon AWS in Frankfurt. Invited already@IoTPanic and@hputzekPrikaži ovu nit -
That looks much nicer than my dithered Web-screenshots. Now I want to see your code example ;) https://hackaday.io/project/169086/gallery#105ff1ae65014e543a0698edc893d98a …
#cale -
-
En el área de
#Cale donde están las compus, específicamente, o sea, ni el cubículo donde laboraba la chava fueron por sanitizar -
#cale my personal notes and advice if you want to drive Waveshare big displays with#esp8266 or#esp32 https://hackaday.io/project/169086-cale-low-energy-eink-wallpaper/log/173449-note-about-waveshare-epaper-75-v1-v2 … esp32 is my favourite version so far since supports compression and long deepsleep times (As opposed to 8266 where time is limited to 3hrs) -
When it is Monday & you have work followed by taking minutes at the board meeting.




#JANNonCTV#Cale#Monday#MondayMood#MondayMotivation#GetShitDoneDegree pic.twitter.com/sco8RFrT4V -
So good I had to share! Check out all the items I'm loving on
@Poshmarkapp from@ErinWujek#poshmark#fashion#style#shopmycloset#victoriassecret#cale#ralphlauren: https://posh.mk/545ywVRsf3 pic.twitter.com/u4RP8RJCew
-
Someone loved the commercial about babys named after produce!!
#cale pic.twitter.com/7fPiomIJUF
-
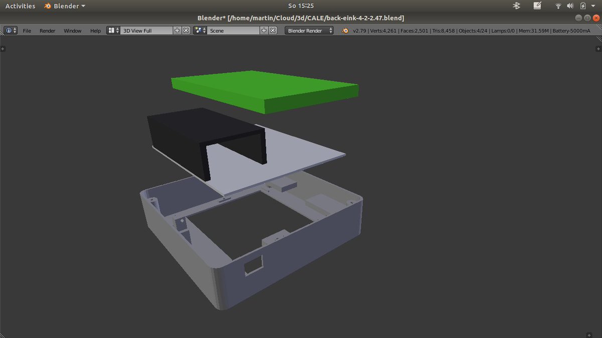
This are the needed pieces to build a 400*300
#cale Main component is#Eink "Good display" that costs 26u$ in Alixpress. The others:#ESP32 board if possible with low deep sleep consumption and charge management. A 5000 mA battery. Next pictures show the assembly of version 2pic.twitter.com/nqlJKglTlu
-
Yes this part is the slowest. But then this buffer is sent per SPI which also takes some time. I think the best will be to render it directly in C but then doing layouts is much harder as HTML Short
#cale update video pic.twitter.com/3EIOtts1JF -
Say good bye to January and hello to February! Featured on my calendar for this month is an eastern Bluebird. This piece was spired by a photograph taken by the talented @moth_man_nature_pics . Thanks moth man!
#watercolorartist#bluebird#watercolorbird#artlicensing#cale… pic.twitter.com/94vL9wqQ2t
-
Fixture today. Dumbarton Accies v Dalziel. Vale Academy 4G 2pm ko.
#cale -
Lovely friend and beautiful woman
@grandiflora_syd @saskiahavekes#saskiahavekes in gardenia_magazine this month and silvio_levi#cale https://www.instagram.com/p/B78FDHFoPyA/?igshid=fltcmb022kdo … -
Priznajem: ja sam ženski ćale. - Kad je sin bio mali: "Tebra, ima da ojačaš i da se sam izboriš, to ti je život". - A s ćerkom: "Sumnjiv mi je on, što baš tebi traži olovku, što nije ogulio koru s drveta, našiljio i njome pisao, a tebi usput ubrao cvet, magarac lenji..."
#ćale -
-
Čini se da učitavanje traje već neko vrijeme.
Twitter je možda preopterećen ili ima kratkotrajnih poteškoća u radu. Pokušajte ponovno ili potražite dodatne informacije u odjeljku Status Twittera.

