-
#space#solarsystem#blackhole#blackholes#exoplanets What a black hole looks like. This the same object with the Sun and Sirius behind. The light on this is from Alpha Centauri A, due to it's proximity the light that shines on it is more prominently curved.pic.twitter.com/YKEoqedNcP
-
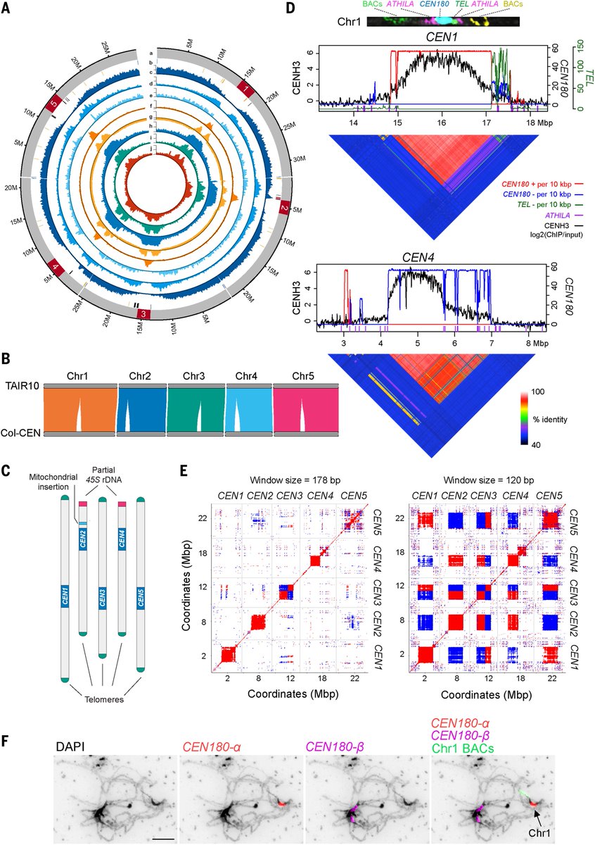
Major breakthrough collaborative study co-led by our
@hendersi shines a light for the first time into '#blackholes' in the genome
of the world's most widely used model #plant#Arabidopsis thaliana
out in @ScienceMagazine
#plantscience Read more
http://bit.ly/2YDhBpN pic.twitter.com/QzmrVeewy1
Deze collectie tonen -
For those of you who are into
#MultidimetionalUniverese theres a#Film now on#Film4 called#FantasticFour (2015) Four peiplecenter an#AlternativeDimension and gain#unwanted &#Danderous#Powerswhich they#mustuse to#SavetheHumanRace#TimeTravel#parallelUniverse#BlackHoles!! pic.twitter.com/kdQSwVPJB5
-
How many
#blackholes are there in the universe? https://www.space.com/how-many-black-holes-universe … -
#BlackHoles Could Be Inadvertently Making#Gold, Astrophysicists Say The Universe may have more ways of forging heavy elements than we thought.https://www.bizsiziz.com/black-holes-could-be-inadvertently-making-gold-astrophysicists-say/ … -
Two
#BlackHoles merge to become one. Credit:@NASApic.twitter.com/4WjQeMX3ml
-
The
@LIGO@ego_virgo@KAGRA_PR collaborative recently release their largest catalog to date, and the outcome is significant: We can now show the "mass gap" between the heaviest neutron stars and the lightest#blackholes was a myth. https://bigthink.com/starts-with-a-bang/mass-gap-dead/ … -
Instead of paying attention to the virtual class your kid draws
#BlackHoles I couldn't be more proud pic.twitter.com/7Y928teOdD
-
As a scientist working on
#BlackHoles I was pretty sure I’d seen every Einstein photo by now. But this is the first time I’ve seen this amazing one, which also tells you something. If Einstein believed in inspiring students of all backgrounds, why don’t many of my colleagues? https://twitter.com/PhysInHistory/status/1459169023728390150 …
-
Starting at zero is the most fun part, but now...
#NFTartist#NFTlaunch#Blackholes#Metaversehttps://twitter.com/LaRataCyber/status/1461475973942153220 …
0:12 -
Idea: Black Holes are where God divided by Zero https://ideamill.info/blackholes-are-where-god-divided-by-zero/ …
#ideas,#blackholes,#fun,#gravity,#math,#physics,#science,#space,#ideamill,#ideapic.twitter.com/muOuYLS7Cz
-
#Space: where does#gold come from?#BlackHoles with orbiting matter accumulations (so-called#AccretionDisks) could be part of the answer
https://phys.org/news/2021-11-gold-fromnew-insights-element-synthesis.html … via @physorg_compic.twitter.com/czlf9mV2sB
-
Year 6 pupils and parents enjoyed a night of astronomy thanks to
@scarbastro#space#blackholes@Dret_Enrichmentpic.twitter.com/H0C6CzZ3jM
-
A simplified solution to explain the mystery of super massive
#BlackHoles. Astronomers propose a model where these gargantuan vacancies can gain mass by growing in size per effect of the constant universal expansion without additional in-falling matter. https://iopscience.iop.org/article/10.3847/2041-8213/ac2fad …pic.twitter.com/SqETCSLwM2
-
#BlackHoles result from God dividing the universe by zero. -
Future Astrophysicists in training! Great session with Dr Mark Smith on the solar system and beyond!
#space#solarsystem#planets#blackholes#astrophysics#STEMworkshop@MaryImmaculateHpic.twitter.com/7YNsiBiRvM
-
Lack of massive black holes in telescope data is caused by bias.
#BlackHoles#DataBias#LIGO#JWST#Astronomy#GravitationalWaves https://phys.org/news/2021-11-lack-massive-black-holes-telescope.html …@physorg_compic.twitter.com/23I3tyeknM
-
Black holes slamming into the moon could end the dark-matter debate - CNET
#Science#Astrophysics#Space#astronomy#Physics#RadioTelescope#Matter#AntiMatter#DarkMatter#QuantumPhysics#QuantumMechanics#BlackHoles https://www.cnet.com/features/black-holes-slamming-into-the-moon-could-end-the-dark-matter-debate/ … from@CNET -
Bob Ross has opened up a portal to another dimension… another dimension. Another Dimension.
#Universe#BlackHoles pic.twitter.com/WIlPwJ7ugi
Deze collectie tonen -
Are Black Holes Actually Fuzzballs? - https://is.gd/2IyWT4 -
#BlackHoles#FuzzballTheory#PopularScience#Spacetime#StringTheorypic.twitter.com/9XQmR4qTIN
Het laden lijkt wat langer te duren.
Twitter is mogelijk overbelast of ondervindt een tijdelijke onderbreking. Probeer het opnieuw of bekijk de Twitter-status voor meer informatie.