-
ゴジキ氏が考える東京五輪「侍ジャパン」のベストメンバー お股クラスタの一人、ゴジキ氏(
@godziki_55)に考察してもらいました。 http://honsuki.jp/series/omatacom/27370.html …#本がすき#侍ジャパン#東京五輪#野球 -
#堺ブレイザーズ#堺blazers#髙野直哉#エールスポーツ大分#東京五輪 エールスポーツ大分の公式インスタより。 3月末に県内発売されるエールスポーツ大分4ー6月号に、 我らの髙野主将が掲載されるとのこと! https://www.instagram.com/p/B8KVdS2FbH7/?igshid=cpdl8lk6j40y … -
本日は東京展示会へのご来場ありがとうございました! 中の人は福山へ戻ります
が、せっかく東京駅に来たのでこれは撮っておきたかった
#東京駅#東京五輪#オリンピックpic.twitter.com/yDUjyQsML7
-
★
#被曝労働 を防ぐ大勝利★ 福島第一原発事故由来の汚染物の隣で予定されていた、2020年#東京五輪 マウンテンバイク競技の会場は、皆さんの抗議の声により静岡県に変更となりました(^^)#Rio2016 東京都廃棄物埋立処分場pic.twitter.com/H61hVxQQej
-
【高橋尚子、東京五輪へ向け「日本を笑顔でいっぱいに】 ✔︎ 高橋尚子氏はアスリート委員会の委員長 ✔︎ 様々な意見を集約するまとめ役としての重責を担った 高橋尚子氏が語った
#東京五輪 への想いとは?かなり濃密な記事
#東京オリンピックhttps://sportslab.site/articles/4324 -
-
【北島康介氏、東京五輪選手なら「幸せだったろうな」】 北島康介氏が"チーム北島"を立ち上げ、選手の全面サポートを充実させるとのこと

引退後のアフターキャリアで、功績を貢献していけるエコシステムはやはり必要ですね。
#東京オリンピック#東京五輪 https://sportslab.site/articles/4171 -
日本相撲協会は、「大相撲 東京2020オリンピック・パラリンピック場所」の開催を発表しました。東京オリンピックとパラリンピックの合間、8月12、13の両日に両国国技館で行われます。世界各地から来日する人々に大相撲への理解を深めてもらうことが目的です。
#東京五輪 https://mainichi.jp/articles/20200204/k00/00m/050/166000c … -
2020東京五輪開会式の出演予想歌手ランキングがこちら https://otowota.com/archives/2020/tokyo-olympic-op-artist/ …
#音ヲタ#東京五輪 pic.twitter.com/bSqlsjmd1R
-
#東京五輪 に負けじと盛り上げていきたい!#アルスマグナ、個性豊かな後輩たちとド派手にワンマンライブ幕開けhttp://navicon.jp/news/57973/ -
オークションにこのような物が出品落札されていました。 個人で五輪マークを使用した物を作り、それを公共で披露。 そして誰かがヤフオクに出品して金儲け。 これ許されるなら、私もやろうか?笑
#IOC#JOC#東京五輪#東京五輪組織委員会pic.twitter.com/ZtRjJtomeu
-
3)新国立競技場建設のために追い出された都立霞ヶ丘アパート住民に対して、2019年ラグビーワールドカップ日本代表選手や東京オリンピック・パラリンピックの選手が見舞金を払ったりした例なんてあるのか? そんな選手のために配慮する必要なんてあるのかよ!
#東京五輪 pic.twitter.com/NfgoLbE7Zy
Prikaži ovu nit -
2)2020年東京オリンピック・パラリンピック開催を口実にしている。 支配層がオリンピックを口実にできなかったことをするのは羽田新ルートだけじゃない。 都立霞ヶ丘アパート住民を追い出し、市民の憩いの場である都立明治公園を奪った神宮外苑地区再開発など多数の実例がある。
#東京五輪 pic.twitter.com/EvXtNb3FNp
Prikaži ovu nit -
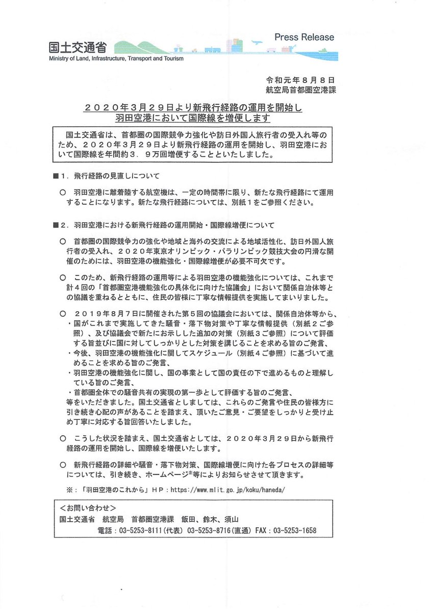
1)2019年8月8日国交省航空局首都圏航空課『2020年3月29日より新飛行経路の運用を開始し羽田空港において国際線を増便します』で「2020年東京オリンピック・パラリンピックの競技大会の円滑な開催のためには、羽田空港の機能強化・国際線増便が必要不可欠です」と
#羽田新ルート#東京五輪 pic.twitter.com/lnnJwL4ZXc
Prikaži ovu nit -
ボート競技を良くするために、変えていくために、 自分だけではなくたくさんの現役選手、関係者が声を上げる必要があります。 「NTTの挑戦と、日本代表選考の明確化」にご賛同頂ける方は、コメントもしくはRT頂けないでしょうか。
#オリンピック#東京五輪#アスリートファースト#署名活動を企画中pic.twitter.com/zo2mwWe83V
-
百田さんは出身地の浜松市内で走るかもしれません。県内初日の聖火リレーコースには、浜松市の中区と北区が入っています。
#ももいろクローバーZ#百田夏菜子#東京五輪#聖火リレーhttps://www.nikkansports.com/entertainment/news/202001310000371.html … -
Čini se da učitavanje traje već neko vrijeme.
Twitter je možda preopterećen ili ima kratkotrajnih poteškoća u radu. Pokušajte ponovno ili potražite dodatne informacije u odjeljku Status Twittera.
今朝の1stにて。