Medijski sadržaj
- Tweetovi
- Tweetovi i odgovori
- Medijski sadržaj, trenutna stranica.
-
I have an earworm of the most annoying part of Jeff Wayne’s Musical Version of The War Of The Worlds, where the crazy priest has a meltdown and rhymes “sinners” and “within us”pic.twitter.com/6B2wdrgUCr
Prikaži ovu nit -
Yeah, you can see on the length-of-day chart that it slowed down a bit more abruptly than usual https://datacenter.iers.org/singlePlot.php?plotname=FinalsAllIAU2000A-LOD-BULA&id=9 …pic.twitter.com/ORUrFjq6bf
-
The period since 2017-01 will be the second-longest gap between leap seconds (longest: 1999-01/2006-01; third-longest: 2009-01/2012-07) and it’s looking like it might become the longest. Place your bets! https://www.iers.org/IERS/EN/DataProducts/EarthOrientationData/eop.html …pic.twitter.com/awoCz1p0CX
-
https://youtu.be/ePCpq0AMyVk - Getting everything wrong without doing anything right! (YouTube)
-
-
reminds me of this bit of numbering weirdness which I recently had to work out how to deal with…pic.twitter.com/oJdldxuKco
-
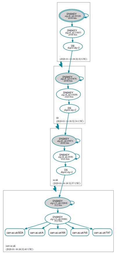
SHA-256 all the way, baby https://dnsviz.net/d/cam.ac.uk/dnssec/ …pic.twitter.com/tQqO6ky1q3
-
I am starting to think Google want to abolish URLs because Google don’t understand them, never mind their users https://twitter.com/bortzmeyer/status/1217733511349788673 …pic.twitter.com/WUc6ijIghD
Prikaži ovu nit -
Omg it does! (On the desktop google but not the mobile version) [I thought “traduire cette page” might be a clue but no!]pic.twitter.com/sSXrjbbn5W
-
“compare the length of the code to the length of documentation that users would consider sufficient. Reusable code makes sense when the former clearly exceeds the latter.” https://hal.archives-ouvertes.fr/hal-01966146/document …pic.twitter.com/cGFtFfmzbs
-
https://www.youtube.com/watch?v=i01SX6sZkMU … - The birth of the Internet in the UK. (YouTube)
-
Something randomly reminded me of the Asterix joke name that I never got as a kid, until much later someone explained that it’s tot-o’-rum, not to’-toor-umpic.twitter.com/4FpzMsdjc7
-
Grump, deliberately left my umbrella at home and OF COURSE it is rainingpic.twitter.com/sqHv9PqCam
-
-
Google Maps can’t find Yorkshire https://www.google.com/maps/search/Yorkshire/ …pic.twitter.com/Rjatjyxv6E
-
I have not yet managed to get a convincing git-of-theseus graph for my main work repo ... it has some awkward historical anomalies from the SCCS -> git uplift, but even excluding those (I think?) it doesn't look right because there should be WAY more 1990s action https://twitter.com/steveklabnik/status/1211667962379276288 …pic.twitter.com/hZ0TV2HtRW
Prikaži ovu nit -
-
Čini se da učitavanje traje već neko vrijeme.
Twitter je možda preopterećen ili ima kratkotrajnih poteškoća u radu. Pokušajte ponovno ili potražite dodatne informacije u odjeljku Status Twittera.


he/they