Tweetovi
- Tweetovi, trenutna stranica.
- Tweetovi i odgovori
- Medijski sadržaj
Blokirali ste korisnika/cu @enricoferrero
Jeste li sigurni da želite vidjeti te tweetove? Time nećete deblokirati korisnika/cu @enricoferrero
-
Prikvačeni tweet
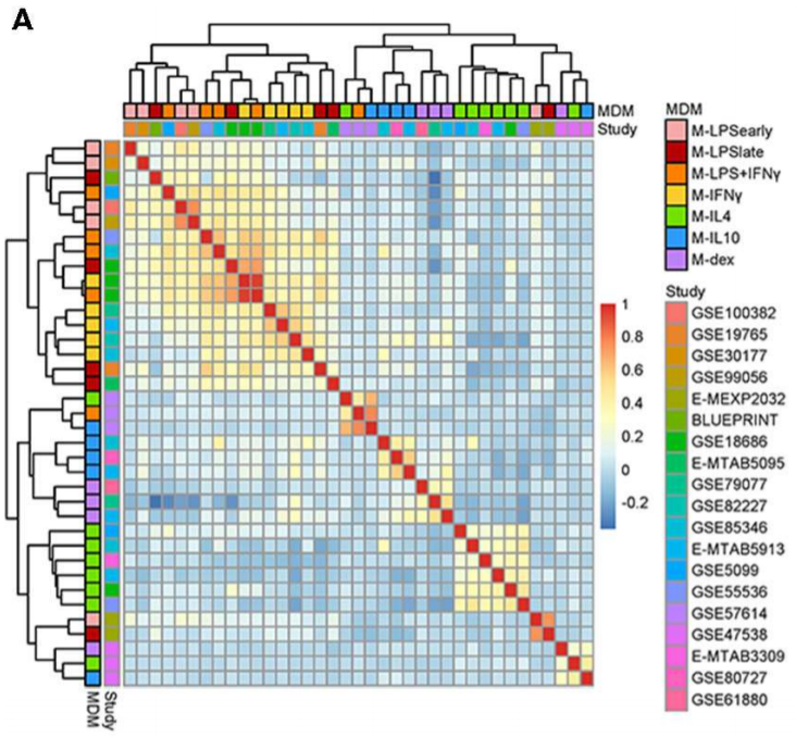
Excited to see this work now published in
@FrontImmunol! We meta-analyse expression profiles of macrophages w/ different stimuli and build a classifier to label disease macrophages according to their activation status https://www.frontiersin.org/articles/10.3389/fimmu.2019.02887 … [1/5]Prikaži ovu nitHvala. Twitter će to iskoristiti za poboljšanje vaše vremenske crte. PoništiPoništi -
Enrico Ferrero proslijedio/la je Tweet
Evaluation of 21 human genome-wide interaction networks for their ability to recover 446 disease gene sets:https://www.cell.com/cell-systems/fulltext/S2405-4712(18)30095-4?_returnURL=https%3A%2F%2Flinkinghub.elsevier.com%2Fretrieve%2Fpii%2FS2405471218300954%3Fshowall%3Dtrue …
Prikaži ovu nitHvala. Twitter će to iskoristiti za poboljšanje vaše vremenske crte. PoništiPoništi -
Enrico Ferrero proslijedio/la je Tweet
.
@IdoAmitLab we should move from the concept of “cell type” to “cell state”-single cell genomics allows us to see biology, dynamics & plasticity in ways not previously possible Interest in developing tech to see interactions & cell activity w/ single cell resolution#NGI2020Hvala. Twitter će to iskoristiti za poboljšanje vaše vremenske crte. PoništiPoništi -
Enrico Ferrero proslijedio/la je Tweet
@IdoAmitLab: new protocol allows to preserve RNA+protein and can be combined with intracellular protein detection. Combine with CITE-seq and think about signaling, phosphoflow, transcription factors you will be able to measure! Will be a game-changer for multi-omics!#NGI2020Hvala. Twitter će to iskoristiti za poboljšanje vaše vremenske crte. PoništiPoništi -
Enrico Ferrero proslijedio/la je Tweet
Our pre-print on transfer learning for drug response prediction is out! We proposed a method based on adversarial learning and multi-task learning to adapt the gene expression of cell lines and patients and also to adapt different measures of the drug response between them.https://twitter.com/biorxivpreprint/status/1221285812165320705 …
Hvala. Twitter će to iskoristiti za poboljšanje vaše vremenske crte. PoništiPoništi -
Enrico Ferrero proslijedio/la je Tweet
Our paper describing a gene expression signature of SLE identified across >7k samples and 40 independent studies has finally been published. Signature distinguishes SLE from other diseases (autoimmune and infectious) across tissues and cell types. https://insight.jci.org/articles/view/122312 …
Prikaži ovu nitHvala. Twitter će to iskoristiti za poboljšanje vaše vremenske crte. PoništiPoništi -
Enrico Ferrero proslijedio/la je Tweet
The eQTL data we use in Open Targets Genetics (http://genetics.opentargets.org ) are now available in the newly released
@emblebi eQTL Catalogue! All publicly available studies, processed through a uniform pipeline. Check it out
https://twitter.com/emblebi/status/1218158918054174720 …Hvala. Twitter će to iskoristiti za poboljšanje vaše vremenske crte. PoništiPoništi -
Good review about network propagation and its applications to biomedical data https://www.nature.com/articles/nrg.2017.38 …
#bioinformatics#genomicsHvala. Twitter će to iskoristiti za poboljšanje vaše vremenske crte. PoništiPoništi -
Hvala. Twitter će to iskoristiti za poboljšanje vaše vremenske crte. PoništiPoništi
-
Interested in working on multiomics data from thousands of patients in phase III clinical trials? Then join us as a Bioinformatics Scientist working across the Research and Development organizations of Novartis! https://www.novartis.com/careers/career-search/job-details/285914BR …pic.twitter.com/V8pywHrapR
Prikaži ovu nitHvala. Twitter će to iskoristiti za poboljšanje vaše vremenske crte. PoništiPoništi -
Benchmarking node prioritisation algorithms for biological networks
@PLOSCompBiol#bioinformatics#genomicshttps://journals.plos.org/ploscompbiol/article?id=10.1371/journal.pcbi.1007403 …Hvala. Twitter će to iskoristiti za poboljšanje vaše vremenske crte. PoništiPoništi -
Enrico Ferrero proslijedio/la je Tweet
Our paper on using human genetics to predict drug program success is out! https://www.eurekalert.org/pub_releases/2019-12/p-ndm120419.php …http://journals.plos.org/plosgenetics/article?id=10.1371/journal.pgen.1008489 …
Hvala. Twitter će to iskoristiti za poboljšanje vaše vremenske crte. PoništiPoništi -
Great collaboration with
@ndly91 and many others at@amsterdamumc!#genomics#immunology#bioinformatics#machinelearning [5/5]Prikaži ovu nitHvala. Twitter će to iskoristiti za poboljšanje vaše vremenske crte. PoništiPoništi -
We can then apply this model to primary macrophages from different diseases and classify them according to their activation state and expression profile! [4/5]pic.twitter.com/fxKMr7kF9q
Prikaži ovu nitHvala. Twitter će to iskoristiti za poboljšanje vaše vremenske crte. PoništiPoništi -
Then we use the data to build an elastic net classifier of macrophage activation states using 97 genes [3/5]pic.twitter.com/vxjORhH5SS
Prikaži ovu nitHvala. Twitter će to iskoristiti za poboljšanje vaše vremenske crte. PoništiPoništi -
We first collect gene expression profiles of macrophages differentiated and stimulated in vitro and perform a meta-analysis across 18 different studies [2/5]pic.twitter.com/q030GJlOEY
Prikaži ovu nitHvala. Twitter će to iskoristiti za poboljšanje vaše vremenske crte. PoništiPoništi -
Enrico Ferrero proslijedio/la je Tweet
This blog from
@cureffi illustrates that you need to dig into GWAS associations to identify believable gene assignments http://www.cureffi.org/2019/12/04/prnp-gwas-other-traits/ …. Good lessons for our Open Targets Genetics Portalhttps://genetics.opentargets.orgHvala. Twitter će to iskoristiti za poboljšanje vaše vremenske crte. PoništiPoništi -
Enrico Ferrero proslijedio/la je Tweet
Really interesting work highlighting the importance of integrating multiple omics to assist patient stratification and identify potential drug targets for a polygenic traithttps://www.biorxiv.org/content/10.1101/835850v1 …
Hvala. Twitter će to iskoristiti za poboljšanje vaše vremenske crte. PoništiPoništi -
Enrico Ferrero proslijedio/la je Tweet
#TBT the beginning of the year when we announced our 5 year partnership with@UniOfOxford Big Data Institute@bdi_oxford!
@gil_mcvean explains how the alliance could improve intervention & our understanding of diseases...#machinelearning#datascience#AIpic.twitter.com/f12UeFQhe8Hvala. Twitter će to iskoristiti za poboljšanje vaše vremenske crte. PoništiPoništi -
Hvala. Twitter će to iskoristiti za poboljšanje vaše vremenske crte. PoništiPoništi
Čini se da učitavanje traje već neko vrijeme.
Twitter je možda preopterećen ili ima kratkotrajnih poteškoća u radu. Pokušajte ponovno ili potražite dodatne informacije u odjeljku Status Twittera.