Tweetovi
- Tweetovi, trenutna stranica.
- Tweetovi i odgovori
- Medijski sadržaj
Blokirali ste korisnika/cu @cbecks_2
Jeste li sigurni da želite vidjeti te tweetove? Time nećete deblokirati korisnika/cu @cbecks_2
-
Chris proslijedio/la je Tweet
Log Sources - ordered by priority - with ratings in different categories - personal and highly subjective assessment - from my most recent slide deck on low hanging fruits in security monitoring
#SIEM#SecurityMonitoring#ThreatHuntingpic.twitter.com/wuWImWLB77
Hvala. Twitter će to iskoristiti za poboljšanje vaše vremenske crte. PoništiPoništi -
Chris proslijedio/la je Tweet
Big change coming to Windows Server this March - insecure LDAP requests will be rejected by default. That's a change in behaviour which will absolutely break things in some orgs How to get in front of the issue:https://opensecurity.global/forums/topic/249-preventing-ldap-apocalypse-in-march-2020-ldap-signing-requirements/ …
Prikaži ovu nitHvala. Twitter će to iskoristiti za poboljšanje vaše vremenske crte. PoništiPoništi -
Chris proslijedio/la je Tweet
Wrong and New Paradigms in Security Monitoring
#SecurityMonitoring#SIEM What are yours?pic.twitter.com/zKMfQmQRFP
Hvala. Twitter će to iskoristiti za poboljšanje vaše vremenske crte. PoništiPoništi -
Chris proslijedio/la je Tweet
Despite its incredible security enhancements, PowerShell continues to be abused by adversaries. A strong knowledge of PowerShell enables defenders to effectively manage and respond to its abuse. (1/4)
Prikaži ovu nitHvala. Twitter će to iskoristiti za poboljšanje vaše vremenske crte. PoništiPoništi -
One of the better whitepapers that I’ve read over the past year. https://www.specterops.io/assets/resources/an_ace_up_the_sleeve.pdf …
Hvala. Twitter će to iskoristiti za poboljšanje vaše vremenske crte. PoništiPoništi -
Chris proslijedio/la je Tweet
If you have a commute or just want to start your morning off right, come listen to me chat with
@Detect_Pod about Assault Software
...I mean Offensive Security Tools. Good morning, happy Monday, and regardless where you fall on this issue, get after it.https://podcasts.apple.com/us/podcast/detections/id1483878472#episodeGuid=Buzzsprout-2410889 …Hvala. Twitter će to iskoristiti za poboljšanje vaše vremenske crte. PoništiPoništi -
Chris proslijedio/la je Tweet
Persistence using GlobalFlags in Image File Execution Options - Hidden from Autoruns.exe, by
@Oddvarmoehttps://oddvar.moe/2018/04/10/persistence-using-globalflags-in-image-file-execution-options-hidden-from-autoruns-exe/ …Hvala. Twitter će to iskoristiti za poboljšanje vaše vremenske crte. PoništiPoništi -
Chris proslijedio/la je Tweet
A lot of mud slinging on InfoSec twitter lately; I wanted to flip the script a bit and highlight the blogs, tools, talks etc that I keep coming back to on a regular basis, both as a defender and general InfoSec professional. Thread..
Prikaži ovu nitHvala. Twitter će to iskoristiti za poboljšanje vaše vremenske crte. PoništiPoništi -
Chris proslijedio/la je Tweet
User finds way to make their corporate antivirus stop injecting into Chrome and crashing it: Just rename it Chrom.pic.twitter.com/sQ82HayxEF
Prikaži ovu nitHvala. Twitter će to iskoristiti za poboljšanje vaše vremenske crte. PoništiPoništi -
Chris proslijedio/la je Tweet
InstallUtil payload "management.cs" (0/58): https://virustotal.com/gui/file/2c7d28735ea825b3528db50c95d8b71e6832ae6426c03fd7c8f89a357712124e/details … Sharing due to low detection rates. Extracting payload [pictured]
grunt-unmodified.exe
C2: smallbusinessideas247[.]com
Uploaded 1 hour ago.
Though @QW5kcmV3 &@alex_lanstein found BEACON infra in May 2019.
pic.twitter.com/QcyN06vpON
Prikaži ovu nitHvala. Twitter će to iskoristiti za poboljšanje vaše vremenske crte. PoništiPoništi -
Chris proslijedio/la je Tweet
http://uncoder.io 2019 is out! better, cleaner code and performance boost. Improved Microsoft
#AzureSentinel Query support 345% Faster load time 223% Smaller page size 74% Less requests 332#sigma rules included latest sigmac supported#uncoder#SIEM#threathuntingpic.twitter.com/ZCZWYKYXtxPrikaži ovu nitHvala. Twitter će to iskoristiti za poboljšanje vaše vremenske crte. PoništiPoništi -
Chris proslijedio/la je Tweet
the cool thing about those 2 newly introducted MS security eventid 4799, 4798 is that they will capture any local group/user discovery attempts even if done via winapis, below an e.g. with the checkadmin.exe custom recon tool referenced in Operation Wocao :D
#detectionpic.twitter.com/E0vq8GkW7l
Prikaži ovu nitHvala. Twitter će to iskoristiti za poboljšanje vaše vremenske crte. PoništiPoništi -
Chris proslijedio/la je Tweet
First Look at Volatility 3 by
@davisrichardg https://buff.ly/2OjtskP#DFIRpic.twitter.com/BOXwrUuTbL
Hvala. Twitter će to iskoristiti za poboljšanje vaše vremenske crte. PoništiPoništi -
Chris proslijedio/la je Tweet
We've got a huge pending pull request on our Sigma repo from many different contributors created during the OSCD sprint in October this year Pull request from `oscd` branch https://github.com/Neo23x0/sigma/pull/554 … OSCD Sigma Sprint https://oscd.community/ pic.twitter.com/PxF06toSbV
Hvala. Twitter će to iskoristiti za poboljšanje vaše vremenske crte. PoništiPoništi -
Chris proslijedio/la je Tweet
Account Logon Flow / Process (#Windows) v0.1
[PDF]:https://speakerdeck.com/rimpq/account-logon-flow-windows …
[DIRECT]:https://speakerd.s3.amazonaws.com/presentations/1c1196d9f4d647b7bcfb9c25cdc28388/windows_account_logon_flow_v0.1.pdf …
...for self understanding logon flow / process in windows system. Special thanks to Andrei Miroshnikov
"Find Evil – Know Normal" #SANS#threathunting#blueteampic.twitter.com/jVuLNRpAZh
Hvala. Twitter će to iskoristiti za poboljšanje vaše vremenske crte. PoništiPoništi -
Chris proslijedio/la je Tweet
Detect: process name: msiexec.exe AND NOT process path:(C\:\\Windows\\System32\\* OR C\:\\Windows\\SysWOW64\\* OR C\:\\Windows\\WinSxS\\*)
Prikaži ovu nitHvala. Twitter će to iskoristiti za poboljšanje vaše vremenske crte. PoništiPoništi -
Chris proslijedio/la je Tweet
"Hidden back doors in voting machine software" is the silliest conspiracy theory ever. Anyone who's examined the code for a modern commercial voting machine can tell you that there are so many security vulnerabilities, inserting a backdoor would be a complete waste of time.
Prikaži ovu nitHvala. Twitter će to iskoristiti za poboljšanje vaše vremenske crte. PoništiPoništi -
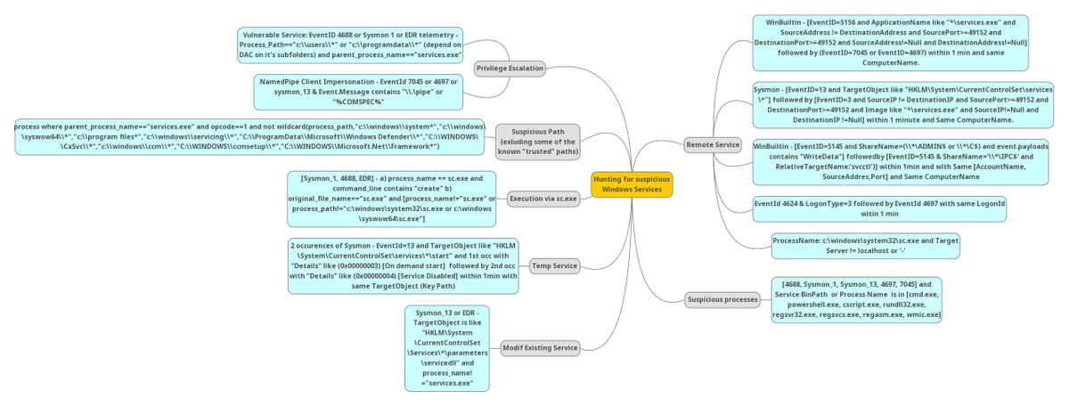
Chris proslijedio/la je Tweet
a starting point
#threathunting mindmap for Windows Servicespic.twitter.com/5tHNJlJNqq
Hvala. Twitter će to iskoristiti za poboljšanje vaše vremenske crte. PoništiPoništi -
Chris proslijedio/la je Tweet
We stand behind our employees & are committed to clearing their names of all charges in the case related to our work with the Iowa Judicial Branch. Read CEO Tom McAndrew’s statement: https://www.coalfire.com/News-and-Events/Press-Releases/Coalfire-CEO-Tom-McAndrew-statement … Our official press release: https://www.coalfire.com/News-and-Events/Press-Releases/Coalfire-Objects-to-All-Charges-in-Pending-Case …
#lookingforjusticepic.twitter.com/q5CXYVemvC
Hvala. Twitter će to iskoristiti za poboljšanje vaše vremenske crte. PoništiPoništi -
Chris proslijedio/la je Tweet
Hunting with Windows Security EventID 5145 summarized in one mindmap
#threathunting 4648, 4624 are nextpic.twitter.com/RAUf3Z3jQh
Prikaži ovu nitHvala. Twitter će to iskoristiti za poboljšanje vaše vremenske crte. PoništiPoništi
Čini se da učitavanje traje već neko vrijeme.
Twitter je možda preopterećen ili ima kratkotrajnih poteškoća u radu. Pokušajte ponovno ili potražite dodatne informacije u odjeljku Status Twittera.