Tweetovi
- Tweetovi, trenutna stranica.
- Tweetovi i odgovori
- Medijski sadržaj
Blokirali ste korisnika/cu @bendfulcher
Jeste li sigurni da želite vidjeti te tweetove? Time nećete deblokirati korisnika/cu @bendfulcher
-
Prikvačeni tweet
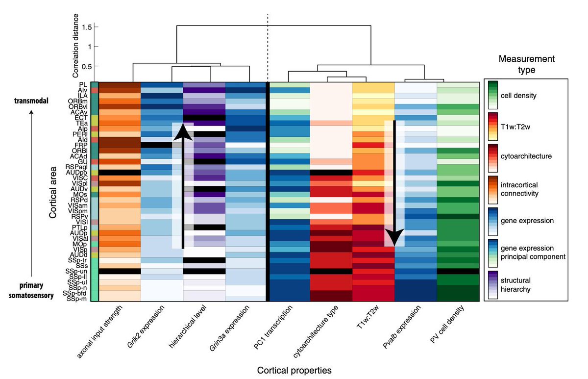
Our paper out today in
@PNASNews (@johndmurray@Valerio_Zerbi)! We combined lots of open data from mouse cortex to show a common hierarchical spatial gradient of variation; gene-expression gradients vary with T1w:T2w similarly in mouse and human

https://www.pnas.org/content/early/2019/02/15/1814144116 …pic.twitter.com/sa4xDevWZr
Hvala. Twitter će to iskoristiti za poboljšanje vaše vremenske crte. PoništiPoništi -
Ben Fulcher proslijedio/la je Tweet
Searching for a postdoc? Interested in studying large-scale brain networks, predictive modeling, or the links between genetic variation and brain function in health and disease? Our lab is hiring (http://holmeslab.yale.edu/ )! DM me for details and please RT!pic.twitter.com/XcP5gPkcZA
Hvala. Twitter će to iskoristiti za poboljšanje vaše vremenske crte. PoništiPoništi -
Ben Fulcher proslijedio/la je Tweet
Excited to share w/
@StavrosTrak, our latest preprint where we use the Hurst exponent (H) to better understand how excitation-inhibition (E:I) imbalance differentially affects the brain in autistic men versus women.@LAND_IIThttps://www.biorxiv.org/content/10.1101/2020.01.16.909531v1 …Prikaži ovu nitHvala. Twitter će to iskoristiti za poboljšanje vaše vremenske crte. PoništiPoništi -
Ben Fulcher proslijedio/la je Tweet
Please RT: Registration for the 2020 Brain Connectivity Workshop (June 21-23, Toronto - right before
#OHBM) is OPEN https://www.eventbrite.ca/e/bcw-2020-registration-91158199629 …pic.twitter.com/KCORKIMVmT
Hvala. Twitter će to iskoristiti za poboljšanje vaše vremenske crte. PoništiPoništi -
Ben Fulcher proslijedio/la je Tweet
Within a month of the discovery of the Wuhan coronavirus, the
@CDCgov has generated an assay for the virus and made the protocol publicly available to the world. This is an outstanding example of the importance of publicly funded scientific infrastructure! https://www.cdc.gov/coronavirus/2019-nCoV/summary.html#risk-assessment …Prikaži ovu nitHvala. Twitter će to iskoristiti za poboljšanje vaše vremenske crte. PoništiPoništi -
Ben Fulcher proslijedio/la je Tweet
We’ve introduced Wellness Geese to campus to help students de-stress during the exam period.pic.twitter.com/5gKlgpqooo
Prikaži ovu nitHvala. Twitter će to iskoristiti za poboljšanje vaše vremenske crte. PoništiPoništi -
Ben Fulcher proslijedio/la je Tweet
Dual* first* author papers: did you know you can cite them throughout your paper as Jane, John et al. (2019)?
@JNeurosci copyeditors just did that for our proofs. Yay! This is what I call true shared first authorship.@behrenstimb how about same in@eLife ?Prikaži ovu nitHvala. Twitter će to iskoristiti za poboljšanje vaše vremenske crte. PoništiPoništi -
Ben Fulcher proslijedio/la je Tweet
Great opportunity to begin a research career in Melbourne! 3-year early-career research fellowship in Dept of Biomedical Engineering. Target research areas include neuroimaging and systems neuroscience. Closing date: Feb 20. http://jobs.unimelb.edu.au/caw/en/job/902038/rejane-langlois-postdoctoral-fellowship …pic.twitter.com/jDlFWfVHGI
Hvala. Twitter će to iskoristiti za poboljšanje vaše vremenske crte. PoništiPoništi -
Ben Fulcher proslijedio/la je Tweet
Congratulations to founder of
@DeadlyScience and all-round good human,@corey_tutt, who has been nominated for@ausoftheyear Young Australian of the Year 2020.
#usydforgoodpic.twitter.com/QVgU3fOJsaHvala. Twitter će to iskoristiti za poboljšanje vaše vremenske crte. PoništiPoništi -
Ben Fulcher proslijedio/la je Tweet
The largest scientific exercise of our time. Drosophila becomes the first behaviourally complex organism with a full connectome and an unrivalled set of genetic tools. The best model organism for those who want to understand how a brain works.https://twitter.com/biorxivpreprint/status/1219886544145743872 …
Hvala. Twitter će to iskoristiti za poboljšanje vaše vremenske crte. PoništiPoništi -
Ben Fulcher proslijedio/la je Tweet
Just watched this YouTube video on resting-state fMRI pre-processing by
@Kevin_M_Aquino - Super clear, useful and interesting! We should be filming all workshops like this!!https://www.youtube.com/watch?v=UU3S3UX65QQ&feature=youtu.be …Hvala. Twitter će to iskoristiti za poboljšanje vaše vremenske crte. PoništiPoništi -
Ben Fulcher proslijedio/la je Tweet
Interested in high-resolution fMRI at 7T? Somatosensory cortex? Maybe a bit of psychophysics? Come work with us! Postdoc position available at the University of Queensland in sunny Brisbane, Australia
@CunningtonLab@MarkusBarth2@UQPsych@UQ_CAIhttp://search.jobs.uq.edu.au/caw/en/job/509439/postdoctoral-research-fellow-school-of-psychology …Prikaži ovu nitHvala. Twitter će to iskoristiti za poboljšanje vaše vremenske crte. PoništiPoništi -
Ben Fulcher proslijedio/la je Tweet
3 NEW job alerts! (Job 3/3 – check
@fercalamante for others): Imaging INFORMATICS Fellow (Level B-C)@Sydney_Uni, and join large Australian imaging network@NIFAus. Help us drive the imaging informatics agenda. Deadline 24 February. Please spread the word. http://shorturl.at/cmB13 pic.twitter.com/ZKaSZ1lSXu
Hvala. Twitter će to iskoristiti za poboljšanje vaše vremenske crte. PoništiPoništi -
Ben Fulcher proslijedio/la je Tweet
There’s a very good case for putting stats like this at the end of the nightly tv news instead of fetishising daily stock market movements. “Externalities” like forest loss, species loss and Soil moisture are much more relevant to our common future than most financial variableshttps://twitter.com/pauleastwd/status/1218745509201866752 …
Hvala. Twitter će to iskoristiti za poboljšanje vaše vremenske crte. PoništiPoništi -
Ben Fulcher proslijedio/la je Tweet
An upcoming one-day workshop hosted at our Centre for Complex Systems
@Eng_IT_Sydney "Evolution of Social Complexity", Feb 13,https://www.eventbrite.com.au/e/evolution-of-social-complexity-workshop-tickets-90101673531 …Hvala. Twitter će to iskoristiti za poboljšanje vaše vremenske crte. PoništiPoništi -
Ben Fulcher proslijedio/la je Tweet
Autistic vs control group differences in resting state connectivity are "highly inconsistent" across sites http://bit.ly/2QE36LL meanwhile "even the basic directionality of effects is still debated (i.e., systematic overconnectivity, underconnectivity, both, or neither)"
Prikaži ovu nitHvala. Twitter će to iskoristiti za poboljšanje vaše vremenske crte. PoništiPoništi -
Ben Fulcher proslijedio/la je Tweet
Want to come work with us? Only a few weeks left to get your applications in for our new Research Assistant position. Details here:http://careers.pageuppeople.com/513/cw/en/job/601482/research-officer-neuropsychology-brainimaging …
Hvala. Twitter će to iskoristiti za poboljšanje vaše vremenske crte. PoništiPoništi -
We have a couple of projects (#20 & #21) that would make some of our tools for time-series analysis far more efficient and applicable to measurements of brain dynamics!
@jlizier#GSOChttps://twitter.com/INCForg/status/1217387478937690112 …Hvala. Twitter će to iskoristiti za poboljšanje vaše vremenske crte. PoništiPoništi -
Ben Fulcher proslijedio/la je Tweet
Calling all student coders! We are applying again as a mentor organization in Google Summer of Code 2020. Want to join us? Take a look at our project ideas! https://www.incf.org/blog/call-students-join-us-gsoc-2020 …
#gsocHvala. Twitter će to iskoristiti za poboljšanje vaše vremenske crte. PoništiPoništi -
Ben Fulcher proslijedio/la je Tweet
*New
#bushfires video* PM Scott Morrison told@abcnews even if#Australia shut all its coal power stations, the impact on climate change would be minimal because of China. But... Australia emits far more per person than China. And what about emissions from exports?pic.twitter.com/obbLsGIHNMHvala. Twitter će to iskoristiti za poboljšanje vaše vremenske crte. PoništiPoništi -
Ben Fulcher proslijedio/la je Tweet
Hand gesture recognition from acoustic measurements (and IMU) using time-series features from hctsa https://journals.plos.org/plosone/article?id=10.1371/journal.pone.0227039 …pic.twitter.com/KPJkWLxSmY
Hvala. Twitter će to iskoristiti za poboljšanje vaše vremenske crte. PoništiPoništi
Čini se da učitavanje traje već neko vrijeme.
Twitter je možda preopterećen ili ima kratkotrajnih poteškoća u radu. Pokušajte ponovno ili potražite dodatne informacije u odjeljku Status Twittera.