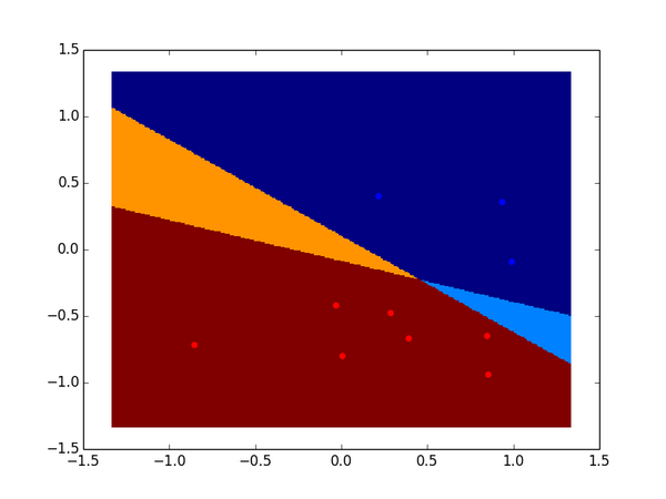
Andy Matuschak@andy_matuschakNo learning algorithm can help you when your data set is tiny… visualizing SVM generalization error this morning:5:08 PM · Sep 20, 2014·Twitter for Mac1 Retweet5 Likes