Alex Ionescu

@aionescu

Windows Internals Expert, Speaker, Trainer and Security Researcher. He/Him. RTs are not endorsements, opinions are my own.

Seattle, WA
Vrijeme pridruživanja: travanj 2008.

Medijski sadržaj

  1. 3. velj
    Odgovor korisnicima
  2. 3. velj
    Odgovor korisnicima

    I’ve taken a look, her brain basically kind of looks like this

  3. 16. sij

    CVE-2020-0601 Day 3: It begins

  4. 16. sij

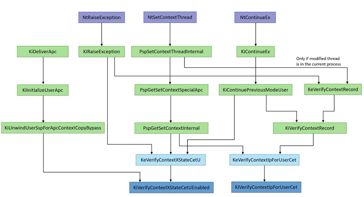
    If you’re tired of hearing about crypto32, elliptic curves, and other CVE-2020-0601 shenanigans, have a read over our new blog post on Windows’ Intel CET implementation in the face of SetThreadContext and NtContinue. Come for the exploit mitigation, stay for the XState Internals.

  5. 14. sij

    Thanks to some amazing last-minute work by multiple teams, I'm happy to share that Falcon detects exploitation attempts of CVE-2020-0601 and shows the Certificate Authority, SHA-1 of the malicious certificate, and ECC curve parameters. More details in our Tech Alert

  6. 14. sij
  7. 19. pro 2019.

    Been away for the last 4-5 weeks, good to know the latest MSRC case numbers and their fix status. Thanks, symbol files ;-)

  8. 11. pro 2019.

    Feb 14 2019 was a very special night at least years OffensiveCon for me, set in motion a very well crafted plan, and directly impacted my keynote that morning. Exactly one year later, I hope everyone will attend this anniversary of Windows Internals revelry!

  9. 6. pro 2019.

    I have no idea how I ever made sense of things without ⁦⁩‘s diagramming skills. Also wow I’m sure there totally won’t ever be any missing CET validation paths ever found 🙄

  10. 26. stu 2019.

    It's amazing to me that we're all willing to run everything from critical infrastructure to toasters on processors where the easily reverse-engineerable operating systems know secrets that the consumers/users/operators don't, but any sufficiently skilled nation state can infer.

  11. 6. stu 2019.

    Excited to watch the stream of ’s event at where will be talking about all of the wonders of 3rd party AV hooking NTDLL and injecting unsafe DLLs all over the place!

  12. 2. stu 2019.
    Odgovor korisniku/ci
  13. 17. lis 2019.
    Odgovor korisniku/ci
  14. 15. lis 2019.
    Odgovor korisniku/ci

    Looking good here?

  15. 13. lis 2019.

    If you're still looking for bugs in win32k, user32, and gdi32, you're finding 2019's vulns.

  16. 29. ruj 2019.

    Oh boy... really?

  17. 23. ruj 2019.

    “NPIEP is a fun drinking game where you have to say ‘non privileged instruction execution prevention’ and get a shot if you get it right, then try again. RUM is what I wish I had this morning before talking about hypervisor mitigations”. Yep, .

  18. 12. ruj 2019.

    Sat down and learned some more ETW for the upcoming Windows Internals 7th Edition, Part 2 book, and ended up creating an ETW Based Hyper-V Hypervisor Call Tracer using new functionality in 20H1, including stack tracing and symbol resolution. No TDH, xperf or complexity.

  19. 11. ruj 2019.

    🔥 : When your function prototype has more annotations than the function itself.

  20. 11. ruj 2019.

    ExAllocatePool4ExWithSanityChecksQuotaPriorityTagNodeSpecialHeapAllTheThingsTheFinalAndBestToRuleThemAll

Čini se da učitavanje traje već neko vrijeme.

Twitter je možda preopterećen ili ima kratkotrajnih poteškoća u radu. Pokušajte ponovno ili potražite dodatne informacije u odjeljku Status Twittera.

    Možda bi vam se svidjelo i ovo:

    ·