Tweetovi
- Tweetovi, trenutna stranica.
- Tweetovi i odgovori
- Medijski sadržaj
Blokirali ste korisnika/cu @VIKorolchuk
Jeste li sigurni da želite vidjeti te tweetove? Time nećete deblokirati korisnika/cu @VIKorolchuk
-
Prikvačeni tweet
Our first preprint from the lab is out:
#Autophagy promotes cell and organismal survival by maintaining#NAD pools. Six years of fun science, many dead ends and breakthroughs, fantastic collaborations all finally boiled down to a four-figure paper!https://www.biorxiv.org/content/10.1101/2020.01.31.928424v1 …Hvala. Twitter će to iskoristiti za poboljšanje vaše vremenske crte. PoništiPoništi -
KorolchukLab proslijedio/la je Tweet
Join our multidisciplinary lab
@TheCrick! Postdoc position| Experience in image analysis| To develop the next generation of high content single cell#imaging methods to understand the interactions between#tuberculosis and#macrophages DM me if interested! https://go.nature.com/37V6QyBHvala. Twitter će to iskoristiti za poboljšanje vaše vremenske crte. PoništiPoništi -
KorolchukLab proslijedio/la je Tweet
A good start to the week with our latest
#autophagy research published online@emboreports where we unravel a key interaction essential for autophagosome formation. https://www.embopress.org/doi/10.15252/embr.201948412 …Prikaži ovu nitHvala. Twitter će to iskoristiti za poboljšanje vaše vremenske crte. PoništiPoništi -
KorolchukLab proslijedio/la je Tweet
Anyone wishing to apply for an
@Ikerbasque fellowship to work in our lab@upvehu? Just contact ushttps://www.ikerbasque.net/es/convocatorias/research-fellows-2020 …Hvala. Twitter će to iskoristiti za poboljšanje vaše vremenske crte. PoništiPoništi -
KorolchukLab proslijedio/la je Tweet
A bit late for bims-pideca on a Sunday but here it is - this week's papers of relevance to
#PI3K signalling in#development and#cancer. As always thanks to@BiomedNew! http://biomed.news/bims-pideca/2020-02-02 …Hvala. Twitter će to iskoristiti za poboljšanje vaše vremenske crte. PoništiPoništi -
Here are the papers on
#autophagy and#mTOR published last week. Thank you @BiomedNew for your search engine! http://biomed.news/bims-auttor/2020-02-02 …Hvala. Twitter će to iskoristiti za poboljšanje vaše vremenske crte. PoništiPoništi -
KorolchukLab proslijedio/la je Tweet
Good morning all. A very rich summary of last week's research in
#cancermetabolism: http://biomed.news/bims-camemi/2020-02-02 … thanks to@BiomedNew A stoic scientist rule: we can't control anything but if you want to be a happy scientist, you are in charge of doing the right experimental control.Hvala. Twitter će to iskoristiti za poboljšanje vaše vremenske crte. PoništiPoništi -
KorolchukLab proslijedio/la je Tweet
Are any of my connections working for or with any learned biomedical societies? Biomed News is looking for a partner society for this call by the Wellcome Trust. I'd love to hear from anyone who is interested https://wellcome.ac.uk/funding/schemes/learned-society-curation-awards …https://twitter.com/BiomedNew/status/1223950816236711936 …
Hvala. Twitter će to iskoristiti za poboljšanje vaše vremenske crte. PoništiPoništi -
KorolchukLab proslijedio/la je Tweet
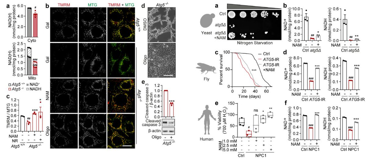
@VIKorolchuk & colleagues have a@biorxivpreprint manuscript suggesting a conserved mechanistic link btween autophagy & NAD(H) metabolism. Proposes boosting NAD(H) levels may be an effective intervention for conditions associated with autophagy dysfunction https://www.biorxiv.org/content/10.1101/2020.01.31.928424v1 …pic.twitter.com/T5kKTXKhlg
Hvala. Twitter će to iskoristiti za poboljšanje vaše vremenske crte. PoništiPoništi -
KorolchukLab proslijedio/la je Tweet
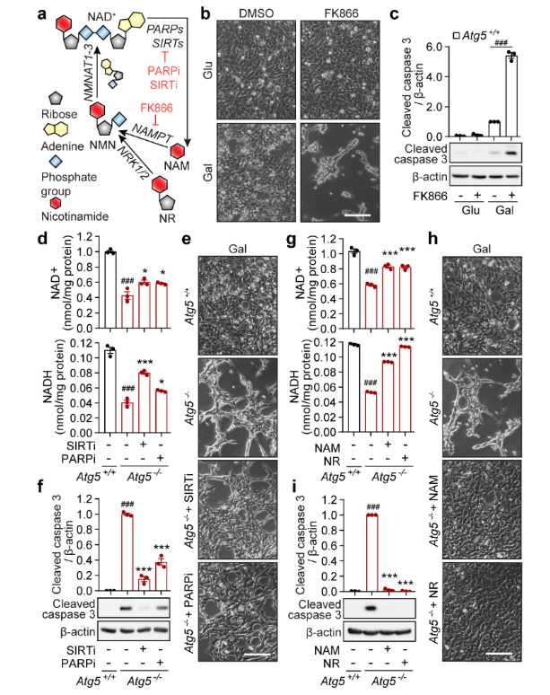
Loss of ATG5-dependent autophagy —> NADH depletion and apoptosis. Death requires OxPhos/mito ATP synthase b/c NADH depletion leads to mito membrane depolarization. Autophagy prunes depolarized mito to stop death.
#paligenosis stage 1@radykm@lilyspatz5? Sirtuins? Ac-coA? SARM1?https://twitter.com/vikorolchuk/status/1223560690105036801 …Hvala. Twitter će to iskoristiti za poboljšanje vaše vremenske crte. PoništiPoništi -
KorolchukLab proslijedio/la je TweetHvala. Twitter će to iskoristiti za poboljšanje vaše vremenske crte. PoništiPoništi
-
KorolchukLab proslijedio/la je TweetHvala. Twitter će to iskoristiti za poboljšanje vaše vremenske crte. PoništiPoništi
-
KorolchukLab proslijedio/la je Tweet
We will look after your star & work to ensure the EU is a project you'll want to be a part of again soon!


pic.twitter.com/QRdxGb5cCCHvala. Twitter će to iskoristiti za poboljšanje vaše vremenske crte. PoništiPoništi -
KorolchukLab proslijedio/la je Tweet
Please RT! We have 12 4-year Postdoc positions on "Targeted Protein Degradation". This is a great opportunity to work in a collaborative and stimulating environment on an exciting topic. My lab is hiring, too!!pic.twitter.com/BqDHyxC5s4
Hvala. Twitter će to iskoristiti za poboljšanje vaše vremenske crte. PoništiPoništi -
KorolchukLab proslijedio/la je TweetHvala. Twitter će to iskoristiti za poboljšanje vaše vremenske crte. PoništiPoništi
-
KorolchukLab proslijedio/la je TweetHvala. Twitter će to iskoristiti za poboljšanje vaše vremenske crte. PoništiPoništi
-
KorolchukLab proslijedio/la je Tweet
We are very happy to invite you to join our Cost Action TRANSAUTOPHAGY training school on "Automated Image-based Assessments of Autophagy”. More info at https://lnkd.in/dww6QH4 pic.twitter.com/suXPVwxANZ
Hvala. Twitter će to iskoristiti za poboljšanje vaše vremenske crte. PoništiPoništi -
KorolchukLab proslijedio/la je Tweet
Structural basis of p62/SQSTM1 helical filaments and their role in cellular cargo uptake http://disq.us/t/3lj0a58 Polymerization to form helical filaments, driven by two arginines in the PB1 domain, is required for autophagy of both p62 and KEAP1. Big congrats to all authors !
Hvala. Twitter će to iskoristiti za poboljšanje vaše vremenske crte. PoništiPoništi -
KorolchukLab proslijedio/la je Tweet
If you want to try it out, DM me: - title of your topic - PubMed IDs of 10 papers defining the area - your affiliation and e-mail
Prikaži ovu nitHvala. Twitter će to iskoristiti za poboljšanje vaše vremenske crte. PoništiPoništi -
This week’s papers on
#autophagy,#mTOR and#ageing. Interesting stuff as always with searches made easy by @BiomedNew http://biomed.news/bims-auttor/2020-01-26 …Hvala. Twitter će to iskoristiti za poboljšanje vaše vremenske crte. PoništiPoništi
Čini se da učitavanje traje već neko vrijeme.
Twitter je možda preopterećen ili ima kratkotrajnih poteškoća u radu. Pokušajte ponovno ili potražite dodatne informacije u odjeljku Status Twittera.