Tweetovi
- Tweetovi, trenutna stranica.
- Tweetovi i odgovori
- Medijski sadržaj
Blokirali ste korisnika/cu @UCSFmac
Jeste li sigurni da želite vidjeti te tweetove? Time nećete deblokirati korisnika/cu @UCSFmac
-
UCSF MAC proslijedio/la je Tweet
Check out the third episode of http://bit.do/CitizenBrain by
@joshkornbluth In just 10 minutes, he unpacks loneliness: from its neural correlates to its social impact, from c. elegans to aging human brains https://youtu.be/VymzCtjbwRM
Prikaži ovu nitHvala. Twitter će to iskoristiti za poboljšanje vaše vremenske crte. PoništiPoništi -
UCSF MAC proslijedio/la je Tweet
We are extremely honored to be working at
@UCSFmac alongside these amazing@atlanticfellows@GBHI_Fellows@joshkornbluth,@PhaedraBell, and all their fellows rare doing an excellent job in#scicomm and#BrainHealth promotion!https://twitter.com/vborghesani/status/1224434667132076032 …Hvala. Twitter će to iskoristiti za poboljšanje vaše vremenske crte. PoništiPoništi -
Factors that predict diagnostic stability in neurodegenerative dementia. bvFTD displays more diverse diagnostic change than other neurodegenerative syndromes. http://bit.ly/2EyC2qM
@Zachary94010852@Rankin_Lab@AlbaLanguagepic.twitter.com/CiDRsv0jpb
Hvala. Twitter će to iskoristiti za poboljšanje vaše vremenske crte. PoništiPoništi -
Age at onset in genetic prion disease and the design of preventive clinical trials. Biomarkers suitable to serve as surrogate endpoints will be essential for the prevention of genetic prion disease. http://bit.ly/2GEskDY
@lttakada@jamiecfongHvala. Twitter će to iskoristiti za poboljšanje vaše vremenske crte. PoništiPoništi -
UCSF MAC proslijedio/la je Tweet
Exciting discussions are happening in Cairo at
@AUC looking at the possibility of a longitudinal study of aging in Egypt. Pictured L-R are current & Snr@atlanticfellows for Equity in Brain Health at GBHI,@HanyIbrahimHa, Mohamed Salama, Kirsten Bobrow,@roe_lorna and@L_Cleretpic.twitter.com/9x76gcjZti
Prikaži ovu nitHvala. Twitter će to iskoristiti za poboljšanje vaše vremenske crte. PoništiPoništi -
UCSF MAC proslijedio/la je Tweet
The San Francisco general public is still at low risk of
#coronavirus. Good hand washing techniques are the most effective way to prevent illness. Wash your hands often, with soap and water, for at least 20 seconds. Pass it on. Retweet please!pic.twitter.com/QC6oeEs6ii
Hvala. Twitter će to iskoristiti za poboljšanje vaše vremenske crte. PoništiPoništi -
UCSF MAC proslijedio/la je Tweet
If you missed the
@60Minutes story on Frontotemporal Dementia (FTD) featuring Dr. Bruce Miller of@UCSFmac, you can still watch it. We support those facing all types of dementia, including FTD. We are available 24/7 at 800.272.3900/alz.org.#ENDALZhttps://cbsn.ws/2WtZlZEHvala. Twitter će to iskoristiti za poboljšanje vaše vremenske crte. PoništiPoništi -
UCSF MAC proslijedio/la je Tweet
The inaugural
#Tau2020 Global Conference, brought to you in partnership with the@alzassociation and@CurePSP, is only a few weeks away. We look forward to seeing you there! http://bit.ly/36ostGJ pic.twitter.com/lwtQGAvjde
Hvala. Twitter će to iskoristiti za poboljšanje vaše vremenske crte. PoništiPoništi -
UCSF MAC proslijedio/la je Tweet
"Under the nation’s current elder care system, the responsibility for providing care most often falls on family members and friends. There are an estimated 40 million Americans providing some type of unpaid care to another adult"
Hvala. Twitter će to iskoristiti za poboljšanje vaše vremenske crte. PoništiPoništi -
UCSF MAC proslijedio/la je Tweet
A quick summary of Tuesday's
#ucsfweillneuroethics symposium, including contributions by@doudna_lab,@HankGreelyLSJU,@blancinegre1972,@EricTopol,@anna_wexler,@Rankin_Lab & others. Did you know the term#neuroethics originated at@UCSF Mission Bay? - https://decisionlab.ucsf.edu/news/Hvala. Twitter će to iskoristiti za poboljšanje vaše vremenske crte. PoništiPoništi -
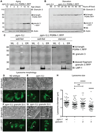
Age- and stress-associated C. elegans granulins impair lysosomal function and induce a compensatory HLH-30/TFEB transcriptional response. Age, gene mutation & stress lead to the accumulation of lysosomal granulins, disrupting cellular protein homeostasis. http://bit.ly/2HJGAw9 pic.twitter.com/B8yPUmpYDh
Hvala. Twitter će to iskoristiti za poboljšanje vaše vremenske crte. PoništiPoništi -
UCSF MAC proslijedio/la je Tweet
.
@UCSFmac scientists are studying why#AlzheimersDisease symptoms can differ among patients: Some have particular problems with language or spatial awareness, for example. A new study points to misshapen cells that might be the culprits.https://ucsfh.org/2RMqjfpHvala. Twitter će to iskoristiti za poboljšanje vaše vremenske crte. PoništiPoništi -
Neurodegenerative Patterns of Cognitive Clusters of Early-Onset Alzheimer’s Disease Subjects: Evidence for Disease Heterogeneity. http://bit.ly/2ScRGhJ
@DrMariaALZ@ApostolovaLiana@ADNI3studypic.twitter.com/0rgpX48sPP
Hvala. Twitter će to iskoristiti za poboljšanje vaše vremenske crte. PoništiPoništi -
UCSF MAC proslijedio/la je Tweet
Our new paper on Physiological, behavioral, and subjective sadness reactivity in frontotemporal dementia subtypes just accepted in SCAN! https://doi.org/10.1093/scan/nsaa007 …
@BerkeleyPsych@UCSFmacHvala. Twitter će to iskoristiti za poboljšanje vaše vremenske crte. PoništiPoništi -
UCSF MAC proslijedio/la je Tweet
Our new paper is out, showing correlations between tau in white matter
#glia with language and spatial impairment in#Alzheimers -- reflecting brilliant work by@Elisa_Resende_@AmberNolan_@grinberg_t & others!@GrinbergLab@UCSFmac http://n.neurology.org/content/early/2020/01/30/WNL.0000000000008937 …pic.twitter.com/3V4cND0Gt8
Hvala. Twitter će to iskoristiti za poboljšanje vaše vremenske crte. PoništiPoništi -
UCSF MAC proslijedio/la je Tweet
Great press release about ReDLat from GBHI, Thanks Niall! Exelente nota sobre el consorsio ReDLat de demencia, gracias Niall!
@alzassociation,@NIH,@RCFNeuro,@inecoargentina,@uai_cl,#INCYT,@UdeA,@usponline,@KosikLab,@UCSF,@UCSFmac#RedLat https://www.gbhi.org/news-1/2020/1/30/dementia-leaders-gather-for-launch-of-latin-american-research-initiative …pic.twitter.com/dwCWbywX9O
Hvala. Twitter će to iskoristiti za poboljšanje vaše vremenske crte. PoništiPoništi -
UCSF MAC proslijedio/la je Tweet
In
#Alzheimers, tau in white matter glia strongly correlates with language and spatial impairment. https://n.neurology.org/content/early/2020/01/30/WNL.0000000000008937 … and Distinctive AD Symptoms Linked to Damaged Glial Cells https://www.ucsf.edu/news/2020/01/416561/distinctive-alzheimers-symptoms-linked-damaged-glial-cells …@UCSFmac@UCSFPrecision@cathrinepet@Elisa_Resende_@GBHI_Fellows@NIHpic.twitter.com/DSTTf3wYJF
Hvala. Twitter će to iskoristiti za poboljšanje vaše vremenske crte. PoništiPoništi -
UCSF MAC proslijedio/la je Tweet
Join the UCSF
#Dyslexia Center,@UCSFmac and others in a conversation about emotion and music in dyslexia on Tuesday, Feb. 4 at@SFConservMusic in#SanFrancisco. RSVP Here
http://bitly.com/2GDgWZ6 pic.twitter.com/ovCdnRtI29
Hvala. Twitter će to iskoristiti za poboljšanje vaše vremenske crte. PoništiPoništi -
UCSF MAC proslijedio/la je Tweet
A brain disease that causes English speakers to have trouble forming words causes Italian speakers to have trouble forming sentences, a new
@UCSFmac study finds.#neurosciencehttps://www.ucsf.edu/news/2020/01/416406/speech-disrupting-brain-disease-reflects-patients-native-tongue?utm_source=ucsf_tw&utm_medium=tw&utm_campaign=2020_speech_disease_language …Hvala. Twitter će to iskoristiti za poboljšanje vaše vremenske crte. PoništiPoništi -
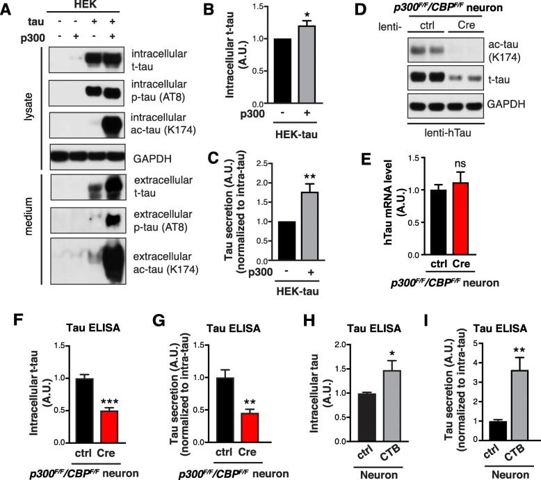
Promoting tau secretion and propagation by hyperactive p300/CBP via autophagy-lysosomal pathway in tauopathy. Findings suggest that inhibition of p300/CBP as a novel approach to correct ALP dysfunction and block disease progression in tauopathy. http://bit.ly/36ExqdT
@LiGanLabpic.twitter.com/jqHyPBKbwq
Hvala. Twitter će to iskoristiti za poboljšanje vaše vremenske crte. PoništiPoništi
Čini se da učitavanje traje već neko vrijeme.
Twitter je možda preopterećen ili ima kratkotrajnih poteškoća u radu. Pokušajte ponovno ili potražite dodatne informacije u odjeljku Status Twittera.