Tweetovi
- Tweetovi, trenutna stranica.
- Tweetovi i odgovori
- Medijski sadržaj
Blokirali ste korisnika/cu @UCDCompSci
Jeste li sigurni da želite vidjeti te tweetove? Time nećete deblokirati korisnika/cu @UCDCompSci
-
Barbara wrote a blog post explaining some of her recent cancer research here: https://www.cs.ucd.ie/blog/%E2%80%98spare-tire-genes%E2%80%99-explain-why-some-genes-can-be-lost-cancer-cells/ …
Prikaži ovu nitHvala. Twitter će to iskoristiti za poboljšanje vaše vremenske crte. PoništiPoništi -
Barbara De Kegel is a PhD student in our school & one of a number of CS researchers who work on cancer research at
@sysbioire#WorldCancerDay
#WomenInSTEM@ucdcswomenhttps://twitter.com/sysbioire/status/1224287411817140225 …
Prikaži ovu nitHvala. Twitter će to iskoristiti za poboljšanje vaše vremenske crte. PoništiPoništi -
It's World Cancer Day! Computer science plays a large part in cancer research, especially in the analysis of cancer genomes. Read more about the importance of computer science in cancer research in this interview with UCD CS lecturer
@colmr https://www.cs.ucd.ie/blog/i-am-computer-scientist-and-cancer-biologist/ …#WorldCancerDay
Hvala. Twitter će to iskoristiti za poboljšanje vaše vremenske crte. PoništiPoništi -
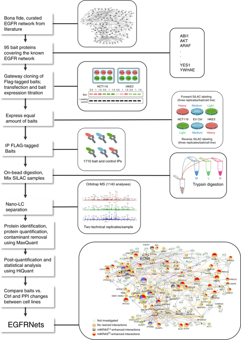
New UCD CS Research: Extensive rewiring of the EGFR network in colorectal cancer cells expressing transforming levels of KRASG13D. http://dlvr.it/RPCnw2 pic.twitter.com/J6M1QhWA7F
Hvala. Twitter će to iskoristiti za poboljšanje vaše vremenske crte. PoništiPoništi -
New UCD CS Research: An evaluation of the training determinants of marathon performance: A meta-analysis with meta-regression http://dlvr.it/RP8lG9
Hvala. Twitter će to iskoristiti za poboljšanje vaše vremenske crte. PoništiPoništi -
UCD Computer Science proslijedio/la je TweetHvala. Twitter će to iskoristiti za poboljšanje vaše vremenske crte. PoništiPoništi
-
UCD Computer Science proslijedio/la je Tweet
Looking for inspiration? UCD Women@CompSci
is hosting a "Back to the Future" evening where CS graduates at UCD come back to talk to you about their experience and offer advice about future choices. 
All genders welcome
@UCD_EDI@BTYSTEpic.twitter.com/FOjQfVWnyL
Prikaži ovu nitHvala. Twitter će to iskoristiti za poboljšanje vaše vremenske crte. PoništiPoništi -
WE ARE HIRING!
Position: Lecturer/Assistant Professor - 5 year contract (2 Positions) to teach Computer Science in @ucddublin See Job # 012200 for more information#jobfairy
https://my.corehr.com/pls/ucdrecruit/erq_search_package.search_form?p_company=1&p_internal_external=E …pic.twitter.com/B7ADarFSlTHvala. Twitter će to iskoristiti za poboljšanje vaše vremenske crte. PoništiPoništi -
UCD Computer Science proslijedio/la je Tweet
Still time to apply for a
#PhD position in#machinelearning at@scienceirel funded@ml_labs_irl in#dublin,#ireland. Applications close at the end of January. Apply at http://ml-labs.ucd.ie/index.php/appl …@UCDCompSci@UCD_Research@tudublincompsci@WeAreTUDublin@DublinCityUnipic.twitter.com/18j2rAr0sc
Hvala. Twitter će to iskoristiti za poboljšanje vaše vremenske crte. PoništiPoništi -
UCD Computer Science proslijedio/la je Tweet
The
@sigmm record article, co-authored with@QoMEX2020 co-chair@niallmurr is online now: http://records.sigmm.org/2020/01/26/can-the-multimedia-research-community-via-quality-of-experience-contribute-to-a-better-quality-of-life/ …pic.twitter.com/i6zeGa9hKQ
Prikaži ovu nitHvala. Twitter će to iskoristiti za poboljšanje vaše vremenske crte. PoništiPoništi -
Blog post on the launch of
@SIGCSEire at UCD CS https://www.cs.ucd.ie/blog/sigcseire-launched-ucd-cs/ …#computing#educationpic.twitter.com/rgxvkiCCd1
Hvala. Twitter će to iskoristiti za poboljšanje vaše vremenske crte. PoništiPoništi -
UCD Computer Science proslijedio/la je Tweet
The UCD Internship Fair is tomorrow! If you haven't signed up yet, visit CareersConnect: https://buff.ly/2ThWKDF
#Internships#UCDpic.twitter.com/RV4icTOIxW
Hvala. Twitter će to iskoristiti za poboljšanje vaše vremenske crte. PoništiPoništi -
UCD Computer Science proslijedio/la je Tweet
Our first blog post (with
@derekgreene,@hjms &@JamesPCross) is online. As the campaign continues, we will provide further analysis and insights into#GE2020
. Follow @Connected_Pol and stay tuned!https://twitter.com/Connected_Pol/status/1221813635703607297 …
Hvala. Twitter će to iskoristiti za poboljšanje vaše vremenske crte. PoništiPoništi -
UCD Computer Science proslijedio/la je Tweet
AHA project finished the Final review in Luxembourg, well done everyone and thank you for brilliantly led by
@elenimangina Looking forward to work everyone on our new H2020 project@ARETEH2020@wwlar#AR#ARETEedu#ARVRinEDU#H2020pic.twitter.com/VDLb8zHl8T
Hvala. Twitter će to iskoristiti za poboljšanje vaše vremenske crte. PoništiPoništi -
New UCD CS Research: A Hierarchical Data-Partitioning Algorithm for Performance Optimization of Data-Parallel Applications on Heterogeneous Multi-Accelerator NUMA Nodes http://dlvr.it/RNpcQp
Hvala. Twitter će to iskoristiti za poboljšanje vaše vremenske crte. PoništiPoništi -
New UCD CS Research: Activities of Daily Living and Environment Recognition Using Mobile Devices: A Comparative Studyhttp://dlvr.it/RNm2Tt
Hvala. Twitter će to iskoristiti za poboljšanje vaše vremenske crte. PoništiPoništi -
UCD Computer Science proslijedio/la je Tweet
A reminder of our public talk next Thursday with
@PhysicsUCD in Science Centre North, UCD at 6pm.@RachelDunwoody and@jackrei1996 will present an overview of the satellite and our progress to date! Free admission, all welcome.pic.twitter.com/IxO3RB9FS0
Hvala. Twitter će to iskoristiti za poboljšanje vaše vremenske crte. PoništiPoništi -
UCD Computer Science proslijedio/la je Tweet
@CeADARIreland Oisin Boydell presenting 'AI from orbit' at the seminar@esa visit to@Entirlpic.twitter.com/Jk5tI6VK8I
Hvala. Twitter će to iskoristiti za poboljšanje vaše vremenske crte. PoništiPoništi -
Coffee meet-ups start back this Tuesday 28th January 2020 All CS students welcomehttps://twitter.com/ucdcswomen/status/1221040233212411906 …
0:30Hvala. Twitter će to iskoristiti za poboljšanje vaše vremenske crte. PoništiPoništi -
UCD Computer Science proslijedio/la je Tweet
The 2020 L’Oréal-UNESCO For Women in Science UK & Ireland Rising Talent Programme is still open for applications
Deadline is Monday 27th January 2020 at 5pm!
#WomenInSTEM#womenintech Inspired? Apply now
https://www.forwomeninscience.com/en/fellowships/563719035 …pic.twitter.com/6hVFSpGELD
Hvala. Twitter će to iskoristiti za poboljšanje vaše vremenske crte. PoništiPoništi
Čini se da učitavanje traje već neko vrijeme.
Twitter je možda preopterećen ili ima kratkotrajnih poteškoća u radu. Pokušajte ponovno ili potražite dodatne informacije u odjeljku Status Twittera.

Coffee Meet-ups are back!
Come along to our (free) coffee meet-up starting back every Tuesday 10.30-11.30am in Room A1.17
Hosted by 
