Tweetovi
- Tweetovi, trenutna stranica.
- Tweetovi i odgovori
- Medijski sadržaj
Blokirali ste korisnika/cu @TheBoutrosLab
Jeste li sigurni da želite vidjeti te tweetove? Time nećete deblokirati korisnika/cu @TheBoutrosLab
-
Writing this blog was deeply cathartic as a way to end off a long-evolving study, and was done jointly with
@MaxGalder@VanLooLab and star@MBPatUofT PhD Candidate Adriana Salcedo!https://twitter.com/NatureBiotech/status/1217832004412153859 …Hvala. Twitter će to iskoristiti za poboljšanje vaše vremenske crte. PoništiPoništi -
Boutros Lab proslijedio/la je Tweet
Congratulations to the team. We are extremely proud to have provided support for this outstanding research with funds from
@MovemberCA.#RisingStar#PCCfundedHvala. Twitter će to iskoristiti za poboljšanje vaše vremenske crte. PoništiPoništi -
Boutros Lab proslijedio/la je Tweet
“In a deep way, evolution is the heart of cancer biology.” A very insightful writing by
@TheBoutrosLab. Much like cancer, the article highlights the inclusion of computational biology (simulations, and ML) as evolution of cancer biology.Hvala. Twitter će to iskoristiti za poboljšanje vaše vremenske crte. PoništiPoništi -
we've written a blog-post describing some of the fun of simulator-driven benchmarking as we experienced it! https://bioengineeringcommunity.nature.com/users/342453-dr-paul-c-boutros/posts/58114-benchmarking-simulations-and-tumour-evolution …
#cancer#CancerResearch#benchmarkingPrikaži ovu nitHvala. Twitter će to iskoristiti za poboljšanje vaše vremenske crte. PoništiPoništi -
This work was driven by fantastic
@UofT@uoftmedicine grad-students Adriana Salcedo and Amit Deshwar and by our great friends & collaborators@quaidmorris@VanLooLab@davidcwedge@kellrott@MaxGalder@UCLAJCCC@dgsomucla@UCLAPrikaži ovu nitHvala. Twitter će to iskoristiti za poboljšanje vaše vremenske crte. PoništiPoništi -
I am so deeply proud of today's report
@NatureBiotech from the@DR_E_A_M and SMC-Het teams on a new set of tools for benchmarking and standardizing tumour subclonal reconstruction. https://www.nature.com/articles/s41587-019-0364-z …pic.twitter.com/I86cPUJJzW
Prikaži ovu nitHvala. Twitter će to iskoristiti za poboljšanje vaše vremenske crte. PoništiPoništi -
Boutros Lab proslijedio/la je Tweet
Faculty positions in Computational Medicine at UCLA! Rich collaborative environment at intersection of Medicine, Engineering, Life Sciences, Public Health, Precision Health, and more;
@CompMedUCLA@dgsomucla@UCLAengineering@UCLA_CGSI Apply here:https://recruit.apo.ucla.edu/JPF04995Hvala. Twitter će to iskoristiti za poboljšanje vaše vremenske crte. PoništiPoništi -
Boutros Lab proslijedio/la je Tweet
Genetic variants in the germ line modulate DNA methylation in tumors and contribute to the aggressiveness of
#prostatecancer | http://go.nature.com/2omEHyV |@UCLAJCCCpic.twitter.com/bk3sWFttfG
Hvala. Twitter će to iskoristiti za poboljšanje vaše vremenske crte. PoništiPoništi -
Boutros Lab proslijedio/la je Tweet
Congratulations to all my fellow awardees, and thank you
@PCF_Science and@ASTRO_org for the support. Thankful to have a great mentorship team@UCLAJCCC with@JoanneWeidhaas@TheBoutrosLab and Matt Rettig!Hvala. Twitter će to iskoristiti za poboljšanje vaše vremenske crte. PoništiPoništi -
Boutros Lab proslijedio/la je Tweet
"Genome-wide germline correlates of the epigenetic landscape of prostate cancer." Proud to support this excellent work with funds from
@MovemberCA. Team includes 3 former#Movember#RisingStars!@TheBoutrosLab@hansenhe7@MatLupien https://www.nature.com/articles/s41591-019-0579-z …#PCCfunded#CPCGENEHvala. Twitter će to iskoristiti za poboljšanje vaše vremenske crte. PoništiPoništi -
Amazing work by PhD candidate Katie Houlahan on germline-somatic interactions. She identified thousands of germline SNPs that can influence prostate cancer evolution, molecular phenotypes and, ultimately, lethality.
@ResearchPCC@MovemberCA@UCLAJCCC@UCLA https://www.nature.com/articles/s41591-019-0579-z …pic.twitter.com/SJYLgNZQsu
Hvala. Twitter će to iskoristiti za poboljšanje vaše vremenske crte. PoništiPoništi -
Boutros Lab proslijedio/la je Tweet
"Temporal stability and prognostic biomarker potential of the prostate cancer urine transcriptome." Proud to have supported this great work and outstanding team with funds from
@MovemberCA.@TheBoutrosLab https://academic.oup.com/jnci/advance-article-abstract/doi/10.1093/jnci/djz112/5510559#.XPkD-QlXQH8.twitter …#PCCfundedHvala. Twitter će to iskoristiti za poboljšanje vaše vremenske crte. PoništiPoništi -
This. This study was driven by a whole crew of smart people, with three co-lead authors and another 15 bioinformaticians, graduate students and post-docs contributing. These survey papers take a village, and
@KislingerThomas and I were lucky to work in a fantastic community.https://twitter.com/KislingerThomas/status/1118599759151996931 …Hvala. Twitter će to iskoristiti za poboljšanje vaše vremenske crte. PoništiPoništi -
Boutros Lab proslijedio/la je Tweet
We’re thrilled to partner with the Kardashian family to advance care and research for
#esophagealhealth and to honor the legacy of Robert G. Kardashian at The Robert G. Kardashian Center for Esophageal Health. ➨ https://ucla.in/2DgOhaU#UCLAKardashianCenter
@GettyImagespic.twitter.com/7ovr34cFLN
Hvala. Twitter će to iskoristiti za poboljšanje vaše vremenske crte. PoništiPoništi -
Boutros Lab proslijedio/la je TweetHvala. Twitter će to iskoristiti za poboljšanje vaše vremenske crte. PoništiPoništi
-
Boutros Lab proslijedio/la je Tweet
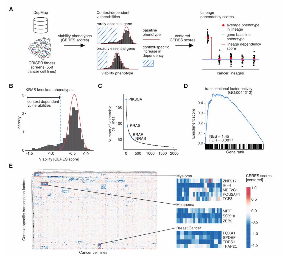
We used large-scale essentiality data to systematically infer core regulatory circuits across many tumor entities.
@bengrauscher View our preprint@biorxivpreprint: https://www.biorxiv.org/content/10.1101/609552v1 …pic.twitter.com/VWuWHu1ylK
Hvala. Twitter će to iskoristiti za poboljšanje vaše vremenske crte. PoništiPoništi -
Boutros Lab proslijedio/la je Tweet
New study by Drs.
@rmkhokha & @PurnaAJoshi at Princess Margaret Cancer Centre identify adipocyte progenitors as a source of mammary gland epithelium, offering new clues on the established link between#obesity and#breastcancer. https://go.nature.com/2ImQmGr pic.twitter.com/DX9TfJEpnx
Hvala. Twitter će to iskoristiti za poboljšanje vaše vremenske crte. PoništiPoništi -
Boutros Lab proslijedio/la je Tweet
Thrilled to finally share our latest research! For the first time, we show that fat cell precursors in the mammary stromal microenvironment become epithelial cells during breast tissue growth.
@NatureComms@UHN_Research@rmkhokha@thePMCF@CCSResearchhttps://www.nature.com/articles/s41467-019-09748-z …Hvala. Twitter će to iskoristiti za poboljšanje vaše vremenske crte. PoništiPoništi -
Boutros Lab proslijedio/la je Tweet
Dr. Antoni Ribas, a professor of
#medicine at the David Geffen School of Medicine at UCLA, has been named president-elect for the American Association for Cancer Research (@AACR). ➨http://bit.ly/2GcOn5f pic.twitter.com/vz5MjohUBU
Hvala. Twitter će to iskoristiti za poboljšanje vaše vremenske crte. PoništiPoništi -
Boutros Lab proslijedio/la je Tweet
N-Glycoproteomics of Patient-Derived Xenografts: A Strategy to Discover Tumor-Associated Proteins in High-Grade Serous Ovarian Cancerhttps://www.cell.com/cell-systems/fulltext/S2405-4712(19)30081-X#.XK4GGhYNxzE.twitter …
Hvala. Twitter će to iskoristiti za poboljšanje vaše vremenske crte. PoništiPoništi
Čini se da učitavanje traje već neko vrijeme.
Twitter je možda preopterećen ili ima kratkotrajnih poteškoća u radu. Pokušajte ponovno ili potražite dodatne informacije u odjeljku Status Twittera.